Vous êtes le médecin du Samu 75. Le 10 juillet 2020, vous êtes appelé en plein centre-ville de Paris pour un patient de 76 ans qui a un arrêt cardiorespiratoire (ACR) alors qu’il court pour prendre son bus.
À votre arrivée à 10 h 35, il y a un attroupement autour du patient, vous constatez l’ACR du patient. Personne n’a encore commencé le massage cardiaque.
Question 1 - Parmi les mesures suivantes, indiquez celle (ou celles) que vous débutez à votre arrivée :
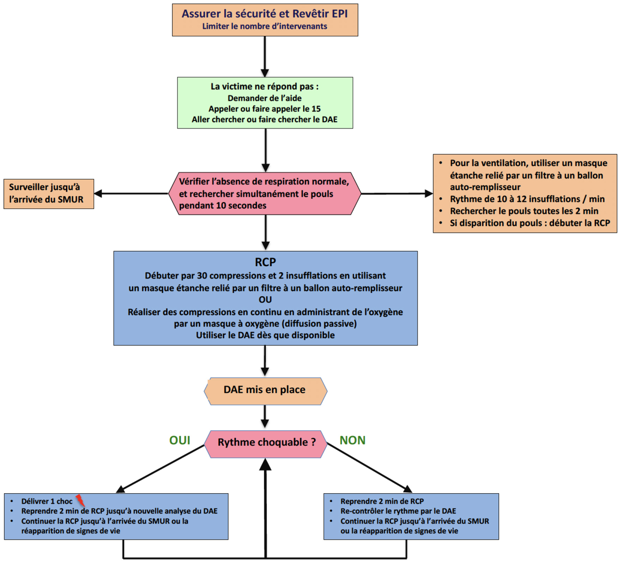
Voici la séquence de prise en charge d’un ACR extrahospitalier : – appeler des secours (vous êtes le Samu, donc déjà sur place ici) ; – débuter le MCE ; – libérer les voies aériennes supérieures ; – ventiler le patient. Ici, le Samu étant sur place, il faudra utiliser un ballon autoremplisseur à valve unidirectionnelle (BAVU) pour ventiler le patient après avoir libéré les voies aériennes (tête en extension, canule de Guedel). La ventilation au BAVU se fait au rythme de 2 insufflations pour 30 compressions, il faut mettre un filtre dessus dans le contexte d’infection par la Covid. Dans le contexte d’infection par la Covid-19, une nouvelle recommandation publiée en avril 2020 est aussi d’intuber le patient le plus rapidement possible en cas d’ACR pour limiter le risque d’infection du personnel médical et paramédical (v. figure 1). Le choc électrique sera déclenché une fois que le rythme cardiaque aura été analysé et aura mis en évidence un trouble du rythme ventriculaire. Figure 1 (source : Conseil français de réanimation cardiopulmonaire [CFRC], avril 2020) Sources Recommandations concernant la protection des personnels et la prise en charge préhospitalière des arrêts cardio-respiratoires de patients adultes suspects ou confirmés d’infection à la Covid-19. Conseil français de réanimation cardiopulmonaire (CFRC), avril 2020. Collège de médecine intensive et réanimation.
Vous débutez le massage cardiaque externe, vous appliquez sur le torse du patient un défibrillateur semi-automatique (DSA). L’analyse du rythme cardiaque est représentée sur l’image ci-dessous (figure 2). Figure 2 (source : Adobe)
Question 2 - Parmi les propositions suivantes, indiquez la (ou les) proposition(s) exacte(s) :
L’électrocardiogramme (ECG) montre une fibrillation ventriculaire. La tachycardie ventriculaire est une tachycardie régulière à QRS large (origine ventriculaire) et monomorphe. Rythmes choquables : fibrillation ventriculaire, tachycardie ventriculaire mal tolérée, torsade de pointe. Rythmes non choquables : asystolie, dissociation électromécanique (rythme cardiaque électrique sans pouls). L’adrénaline s’injecte avant le 3e CEE selon la recommandation d’avril 2020 du Conseil français de réanimation cardiopulmonaire (CFRC) de prise en charge de patients suspects d’infection par la Covid. Dans le cas de ce patient, aucun choc électrique externe n’a encore été délivré.
Sources : ibid.
Devant cette fibrillation ventriculaire, 2 chocs électriques externes sont administrés, l’adrénaline n’a pas été injectée. L’analyse du rythme cardiaque montre la persistance d’une fibrillation ventriculaire.
Question 3 - Parmi les mesures thérapeutiques suivantes, indiquez celle ou celles qui est (sont) exacte(s) :
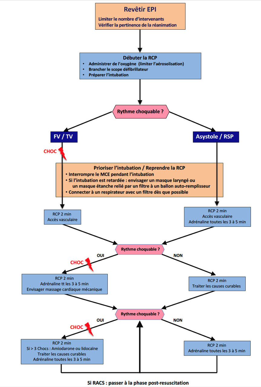
Il y a tout un schéma de prise en charge de l’ACR selon le rythme dans le collège de réanimation et dans la recommandation en contexte Covid (figure 3). Il faut retenir que l’adrénaline s’administre d’emblée en cas de rythme non choquable, le but étant d’obtenir un rythme choquable pour administrer un CEE. On l’administre après le 3e CEE en cas de rythme choquable. L’amiodarone en IVD est utilisée juste avant le 3e CEE en cas de rythme choquable à la dose de 300 mg. La lidocaïne qui a des propriétés antiarythmiques peut être utilisée à la place de l’amiodarone si elle n’est pas accessible. Après tout choc ou toute injection on reprend directement le massage, on analyse le rythme 2 min après : – « no flow »: délai entre la survenue de l’arrêt cardiaque et le premier massage cardiaque externe ; – « low flow »: délai entre le début du massage cardiaque et la reprise d’activité circulatoire spontanée. Figure 3 (source : Conseil français de réanimation cardiopulmonaire [CFRC], avril 2020) Sources: ibid.
À la suite du 3e choc électrique et de l’injection de 1 mg d’adrénaline, le patient a une reprise d’activité circulatoire spontanée, mais a toujours un score de Glasgow à 3. Vous réalisez un ECG (figure 4). Figure 4 (source : Adobe)
Question 4 - Concernant cet ECG, parmi les propositions suivantes, indiquez celle ou celle(s) qui est (sont) exacte(s) :
On retrouve sur cet ECG un sus-décalage du segment ST dans les dérivations V1-V2, V3, et V4, aVL (territoire antéro-septo-apical) avec un miroir en DII, DIII et aVF (territoire inférieur). L’occlusion coronaire concerne donc l’artère coronaire gauche.
Rappel simplifié . Coronaire droite : – territoire inférieur : DII, DIII, aVF ; – ventricule droit : V3R, V4R. . Coronaire gauche : – territoire antéro-septal : V1-V2-V3 ; – territoire antérieur étendu : V1 à V6, D1 et aVL ; – latérale : D1, aVL (haute), V5-V6 (basse). . Sus-décalage du ST significatif si : – ≥ 1 mm en dérivations frontales (DI-Vl, DII-DIII-Vf) et ≥ 2 mm en dérivations précordiales (V1-V6) ; – retrouvé au niveau d’au moins deux dérivations contiguës (même plan). En cas d’IDM inférieur, on peut retrouver un bloc AV de siège nodal (QRS fins) parfois complet, et sensible à l’atropine. Figure 5 (source : Collège de cardiologie) Source : Collège de cardiologie.
Vous avez débuté la prise en charge à 10 h 35, il est désormais 11 h 10.
Question 5 - Parmi les propositions suivantes, indiquez celle ou celle(s) qui fait (font) partie de votre prise en charge :
Le délai entre la coronarographie et le premier contact médical sera inférieur à 120 min (centre-ville de Paris), il faut donc l’emmener dans le centre de coronarographie le plus proche. Il n’y a donc pas d’indication à réaliser une fibrinolyse. Il faut débuter une bithérapie antiplaquettaire par aspirine et ticagrelor, et une anticoagulation par HBPM ou héparine non fractionnée (HNF). L’aspirine est le seul antiplaquettaire que l’on donne en IV, le reste est per os via une sonde nasogastrique (SNG) si le patient est inconscient. Attention ! Les doses sont à connaître.
Le patient est transféré en salle de coronarographie par le camion du Samu. On retrouve une pression artérielle à 92/52 mmHg avec de faibles doses de noradrénaline, et une fréquence cardiaque à 110 bpm. Le score de Glasgow du patient est toujours à 3.
Question 6 - Dans l’attente de la coronarographie, parmi les mesures suivantes, indiquez celle ou celles que vous réalisez :
Ventilation mécanique protectrice chez tous les patients : volume courant 6-7 mL/kg de poids idéal. On privilégie une faible pression expiratoire positive (PEP) (< 5 cm H20) pour diminuer la pression intrathoracique et améliorer le retour veineux chez les patients qui ont présentés un ACR. Concernant les bêtabloquants et les IEC, le patient a présenté un ACR et est tachycarde après injection d’adrénaline. On ne peut pas administrer d’emblée des bêtabloquants et IEC en post-ACR, il faut avoir un peu de recul sur la tolérance hémodynamique et ne pas injecter d’inotrope négatif en urgence. Il ne faut pas remplir ce patient car on ne connaît pas encore sa volémie et on craint un choc cardiogénique dans ce contexte. Pose d’un cathéter artériel pour avoir une surveillance rapprochée de l’hémodynamique et permettre des prélèvements sanguins plus rapidement.
Sources : Collège de médecine intensive et réanimation. Collège de cardiologie.
Le patient est arrivé en salle de coronarographie. Une occlusion sur l’artère interventriculaire antérieure (IVA) a été retrouvée, une dilatation a été réalisée suivie de la pose d’un stent permettant une bonne revascularisation myocardique. À l’arrivée en réanimation, le patient est sédaté, l’auscultation cardiaque ne retrouve pas d’anomalies, on retrouve quelques crépitants aux deux bases pulmonaires. Il a une pression artérielle à 98/56 mmHg sous faible dose de noradrénaline, la température corporelle est à 38,4 °C, la fréquence cardiaque à 88 bpm.
Question 7 - Parmi les propositions suivantes concernant la prise en charge à l’arrivée en réanimation, indiquez celle ou celles qui est (sont) exacte(s) :
L’hypothermie thérapeutique est indiquée à l’issue d’un ACR avec rythme choquable, à visée de neuroprotection. L’hypothermie thérapeutique se réalise grâce à des couvertures refroidissantes ou des pains de glace dans le lit du patient. Cette hypothermie s’accompagne de frissons qu’il faut inhiber en curarisant le patient. Une radio de thorax doit être réalisée pour rechercher des stigmates de pneumopathie d’inhalation chez ce patient qui a eu un ACR (Glasgow 3), on pourra également contrôler d’éventuelles fractures de côtes ou pneumothorax post-MCE. Un cathéter central veineux doit être posé pour l’administration de médicaments veino-toxique tel que la noradrénaline. Enfin, une ETT doit être réalisée pour évaluer la volémie du patient, les pressions de remplissage du ventricule gauche, la FEVG post-IDM, et les éventuelles complications de l’IDM et de l’ACR.
Source : Collège de médecine intensive et réanimation.
La réanimation a été poursuivie, l’échocardiographie transthoracique (ETT) retrouve une fraction d’éjection ventriculaire gauche (FEVG) à 45 % avec une hypokinésie prédominante en septo-apicale. Une hypothermie à visée neuroprotectrice a été débutée. Vingt-quatre heures après son arrivée, on retrouve une pression artérielle à 78/50 mmHg, une température corporelle à 35 °C (hypothermie thérapeutique), une fréquence cardiaque à 115 bpm. À l’auscultation, vous entendez un souffle holosystolique précordial irradiant « en rayon de roue », l’auscultation pulmonaire retrouve des crépitants jusqu’à mi-champ.
Question 8 - Parmi les propositions suivantes, indiquez votre principale suspicion diagnostique :
La rupture septale est la plus plausible, car le patient a un infarctus antéro-septal et un souffle holosystolique précordial irradiant « en rayon de roue » (caractéristique de la rupture septale). C’est trop précoce pour avoir un tableau de choc septique, le point de départ le plus probable serait pulmonaire (pneumopathie d’inhalation dans le contexte). De plus, avec la modification de l’auscultation on a un diagnostic plus probable. La pression artérielle diastolique conservée n’est pas en faveur d’un choc septique. L’hypothermie thérapeutique peut éventuellement masquer des infections, ce qui nécessite une surveillance rapprochée.
Source : Collège de cardiologie.
Vous suspectez une rupture septale avec communication interventriculaire devant la dégradation hémodynamique avec apparition d’un souffle cardiaque évocateur.
Question 9 - Parmi les propositions suivantes, indiquez l’examen (ou les examens) que vous pouvez réaliser en urgence pour confirmer ce diagnostic :
L’ETT et l’ETO sont réalisables rapidement au lit du patient en réanimation et donnent un diagnostic précis grâce au Doppler. La TDM thoracique, la radio de thorax, et l’IRM cardiaque n’ont pas leur place ici.
Le patient a un choc cardiogénique sur rupture septale avec communication interventriculaire confirmée par l’ETT.
Question 10 - Parmi les propositions suivantes, indiquez celle(s) qui est (sont) exacte(s) :
Il s’agit d’une urgence chirurgicale. Dans le cadre du choc cardiogénique, le volume d’éjection systolique est abaissé, les résistances vasculaires systémiques augmentent pour lutter contre la baisse de la pression artérielle. On retrouve donc, cliniquement, une stabilisation de la pression artérielle diastolique (PAD) [résistance vasculaire], une baisse franche de la pression artérielle systolique [PAS] et une baisse de la pression pulsée (reflet du volume d’éjection systolique [VES]). On ne réalise jamais de bolus d’amine (noradrénaline/dobutamine), ces drogues ne s’utilisent qu’en intraveineuse à la seringue électrique (IVSE). De plus, dans ce contexte, la dobutamine doit être utilisée de manière très surveillée devant la majoration de la consommation d’oxygène par le myocarde induite par ce produit. En cas de défaillance cardiaque, la pression artérielle pulmonaire d’occlusion (PAPO) est supérieure à 15 mmHg = hypertension artérielle pulmonaire (HTAP) postcapillaire. Une HTAP précapillaire (pression artérielle pulmonaire moyenne [PAPm] > 25 mmHg avec PAPO < 15 mmHg) signe une cause artérielle pulmonaire (sclérodermie, séquelles d’embolies pulmonaires...).
Le patient est pris en charge au bloc opératoire pour réparation du septum interventriculaire associé à un pontage aorto-coronarien. Il retourne en réanimation dans les suites opératoires. Après 48 h, vous décidez d’arrêter l’hypothermie thérapeutique ainsi que les sédations pour évaluer l’état neurologique du patient. À la douleur, le patient à des manœuvres d’extension et d’enroulement des membres supérieurs, il n’ouvre pas les yeux et ne répond pas. Le réflexe oculo-cardiaque est présent, mais tous les autres réflexes du tronc cérébral sont absents.
Question 11 - Calculez le score de Glasgow-Liège chez ce patient :
Score de Glasgow = 4 (moteur = 2 ; verbal = 1 ; yeux = 1). Score de Liège = 1 car seule persistance du réflexe oculo-cardiaque. Score de Glasgow-Liège = 5 (sur 20 items). Le score de Glasgow-Liège est à connaître parfaitement (v. figure 6). Figure 6 (source : Collège de neurologie) Source : Collège de neurologie.
Quarante-huit heures plus tard, le patient n'a plus de réflexe oculo-palpébral ni de mouvement à la douleur. Le respirateur est programmé en ventilation contrôlée, on ne retrouve pas de déclenchement spontané sur une observation de 5 min.
Question 12 - Parmi les critères cliniques présents dans cette présentation, indiquez lequel(s) est (sont) évocateur(s) de mort encéphalique :
Petit piège : pour s’assurer de l’abolition totale de la respiration spontanée, il faut réaliser une épreuve d’hypercapnie qui a pour but de stimuler de façon importante les chémorécepteurs (qui vont ensuite déclencher un cycle de VS) afin de s’affranchir d’une ventilation spontanée résiduelle. La sédation est arrêtée depuis 96 h, l’examen clinique n’est plus biaisé par les sédatifs à moins d’avoir une raison d’accumuler les produits (hépatopathie, insuffisance rénale). En cas de suspicion de retard de réveil sur accumulation de sédatifs, on peut envisager de faire un test à la naloxone (antidote morphinique) et au flumazénil (antidote à la benzodiazépine) après avoir réalisé un électro-encéphalogramme (EEG) : le flumazénil abaisse le seuil épileptogène.
Question 13 - Devant la présence de plusieurs critères cliniques, parmi les examens suivants, indiquez celui (ou ceux) qui peut (peuvent) être réalisé(s) pour confirmer la mort encéphalique :
Le Doppler transcrânien permet de suspecter un état de mort encéphalique, mais pas de le confirmer. Il permet de guider le moment où l’on va réaliser l’angioscanner ou l’EEG. L’angio-TDM et l’artériographie (= angiographie, injection au niveau des vaisseaux qu’on veut mettre en évidence) sont les examens de référence, mais l’artériographie est plus invasive et plus difficile à réaliser. L’absence de vascularisation cérébrale est due à l’œdème cérébral qui induit une hyperpression. Pour confirmer un état de mort encéphalique, il faut réaliser soit une angio-TDM (ou artériographie), soit 2 EEG de 30 min à 4 h d’intervalle (en l’absence de troubles métaboliques majeurs, hypothermie, ou intoxication).
L’angio-TDM cérébral a confirmé l’état de mort encéphalique. Vous l’annoncez à la famille, ainsi que l’irréversibilité de cet état. Vous parlez de don d’organe avec la famille, qui ne se souvient pas en avoir déjà parlé avec le patient de son vivant.
Question 14 - Parmi les propositions suivantes, indiquez laquelle (ou lesquelles) est (sont) exacte(s) :
Si le patient est inscrit sur la liste de refus, on ne pourra pas faire le prélèvement. Il faut réaliser un TDM-TAP injecté, à la recherche d’une néoplasie ou d’une malformation non connue. Un cancer localisé guéri depuis plus de cinq ans n’est pas une contre-indication au don. Une infection guérie par le VHB n’est pas une contre-indication au don ; en revanche, il faudra injecter des immunoglobulines anti-VHB au patient receveur pour éviter une réactivation dans le contexte d’immunodépression.
Sources : Collège de médecine intensive et réanimation. Agence de la biomédecine.
Une prise en charge pour un don d’organe est réalisée, le bilan biologique et radiologique ne retrouvant pas de contre-indication. Vous devez maintenant rédiger le certificat médical de décès de ce patient.
Question 15 - Parmi les propositions concernant le certificat médical de ce patient, indiquez celle(s) qui est (sont) exacte(s) :
Heure du décès = mort encéphalique. La 1re partie est nominative alors que la 2e précise la cause du décès et est anonyme. L’obstacle médico-légal correspond aux conditions suivantes : – mort violente criminelle et suspecte (suicide ou suspicion d’homicide) ; – mort engageant une responsabilité (accident de la circulation, exercice médical) ; – mort mettant en jeu une législation particulière (accidents du travail, maladies professionnelles, pensions militaires) ; – mort subite de l’adulte ou de l’enfant. Indications à une mise en bière immédiate : – maladies contagieuses ; – maladies épidémiques ; – mauvais état du corps.
– appeler des secours (vous êtes le Samu, donc déjà sur place ici) ;
– débuter le MCE ;
– libérer les voies aériennes supérieures ;
– ventiler le patient.
Ici, le Samu étant sur place, il faudra utiliser un ballon autoremplisseur à valve unidirectionnelle (BAVU) pour ventiler le patient après avoir libéré les voies aériennes (tête en extension, canule de Guedel).
La ventilation au BAVU se fait au rythme de 2 insufflations pour 30 compressions, il faut mettre un filtre dessus dans le contexte d’infection par la Covid.
Dans le contexte d’infection par la Covid-19, une nouvelle recommandation publiée en avril 2020 est aussi d’intuber le patient le plus rapidement possible en cas d’ACR pour limiter le risque d’infection du personnel médical et paramédical (v. figure 1).
Le choc électrique sera déclenché une fois que le rythme cardiaque aura été analysé et aura mis en évidence un trouble du rythme ventriculaire.
Sources
Recommandations concernant la protection des personnels et la prise en charge préhospitalière des arrêts cardio-respiratoires de patients adultes suspects ou confirmés d’infection à la Covid-19. Conseil français de réanimation cardiopulmonaire (CFRC), avril 2020.
Collège de médecine intensive et réanimation.