Skip to main navigation

Header navigation

  • Newsletters newsletter
  • Librairie Librarie
  • Plus plus

Sous menu plus

  • larevuedupracticien larevuedupracticien larevuedupracticien
  • La rédaction La rédaction redaction
  • Indépendance Indépendance Independance
  • DPC DPC DPC
  • JNMG JNMG JNMG
  • Annonces Annonces Annonces
  • E-suppléments E-suppléments
Accueil
La Revue du Praticien

Navigation principale

  • Actualités
  • Vient de paraître
  • Tests
  • Culture
  • Recherche

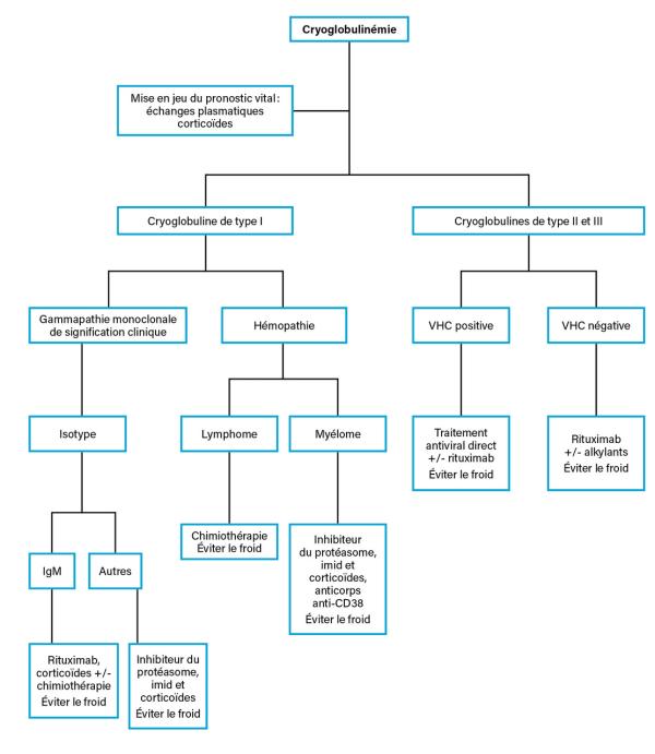
Traitement des cryoglobulinémies symptomatiques

  • La Revue du Praticien
  • Publié le 21 décembre 2022
  • 72(10);1126

Fil d'Ariane

  1. Vient de paraître
  2. Aides à la décision
  3. Traitement des cryoglobulinémies symptomatiques
Extrait de : Vascularites cryoglobulinémiques

Lire aussi

Article
Vascularite à IgA de l’adulte
Article
Vascularites cryoglobulinémiques
Exercice
Testez-vous sur l’item 193 (partie 2)
Exercice
Testez-vous sur l’item 193 (partie 1)
Article
Vascularites systémiques
Article
La maladie de Behçet

La Revue du Praticien

  • Qui sommes-nous ?
  • La rédaction
  • Indépendance & Comités
  • Contactez-nous

Services

  • DPC
  • JNMG
  • Trouver un emploi
  • Commander un livre
  • S'abonner

Informations légales

  • Mentions légales
  • Politique de confidentialité
  • Gestion des cookies
  • Données personnelles
  • Conditions générales de vente
  • Aide (F.A.Q)
Recevoir nos newsletters

La Revue du Praticien © 2021 | un site du groupe Global Média Santé

Tous droits réservés | Powered by Imagence & Global Média Santé

Autres sites du groupe :

  • Egora
  • Concours pluripro