Skip to main navigation

Header navigation

  • Newsletters newsletter
  • Librairie Librarie
  • Plus plus

Menu du compte de l'utilisateur

  • S'abonner
  • Bookmark page

Sous menu plus

  • larevuedupracticien larevuedupracticien larevuedupracticien
  • La rédaction La rédaction redaction
  • Indépendance Indépendance Independance
  • DPC DPC DPC
  • JNMG JNMG JNMG
  • Annonces Annonces Annonces
  • E-suppléments E-suppléments
Accueil
La Revue du Praticien

Navigation principale

  • Actualités
  • Vient de paraître
  • Tests
  • Culture
  • Recherche

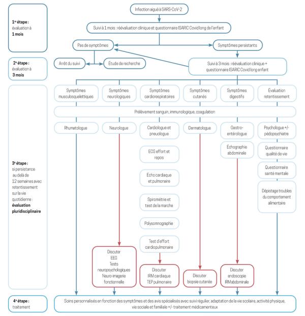
Proposition de prise en charge des enfants ayant des symptômes post-Covid

  • Lire plus tard
  • Partager
  • Imprimer
Ce contenu est exclusivement réservé aux abonnés
  • La Revue du Praticien Médecine Générale
  • Publié le 14 novembre 2022
  • 36(1071);464
  • Lire plus tard
  • Partager
  • Imprimer
Ce contenu est exclusivement réservé aux abonnés

Fil d'Ariane

  1. Vient de paraître
  2. Aides à la décision
  3. Proposition de prise en charge des enfants ayant des symptômes post-Covid
Extrait de : Covid long de l’enfant

Lire aussi

Article Web
Covid long et atteintes neurologiques : les recos de l’Académie
Article Web
La vaccination pour guérir du Covid long ?
Article
Syndrome post-Covid-19 : un défi pour la santé publique ?
Article Web
Covid long : trois profils d’évolution
Article Web
Covid long : recos actualisées de la HAS
Article Web
Covid long : quoi de neuf dans la prévention et le traitement ?

La Revue du Praticien

  • Qui sommes-nous ?
  • La rédaction
  • Indépendance & Comités
  • Contactez-nous

Services

  • DPC
  • JNMG
  • Trouver un emploi
  • Commander un livre
  • S'abonner

Informations légales

  • Mentions légales
  • Politique de confidentialité
  • Gestion des cookies
  • Données personnelles
  • Aide (F.A.Q)
Recevoir nos newsletters

La Revue du Praticien © 2021 | un site du groupe Global Média Santé

Tous droits réservés | Powered by Imagence & Global Média Santé

Autres sites du groupe :

  • Egora
  • Concours pluripro