Skip to main navigation

Header navigation

  • Newsletters newsletter
  • Librairie Librarie
  • Plus plus

Menu du compte de l'utilisateur

  • S'abonner
  • Bookmark page

Sous menu plus

  • larevuedupracticien larevuedupracticien larevuedupracticien
  • La rédaction La rédaction redaction
  • Indépendance Indépendance Independance
  • DPC DPC DPC
  • JNMG JNMG JNMG
  • Annonces Annonces Annonces
  • E-suppléments E-suppléments
Accueil
La Revue du Praticien

Navigation principale

  • Actualités
  • Vient de paraître
  • Tests
  • Culture
  • Recherche

Conduite à tenir devant un ictère chez l'adulte

  • Lire plus tard
  • Partager
  • Imprimer
Ce contenu est exclusivement réservé aux abonnés
POUJOT-ROBERT Armelle
  • La Revue du Praticien Médecine Générale
  • Publié le 10 novembre 2021
  • 35(1061);440-2
  • Lire plus tard
  • Partager
  • Imprimer
Ce contenu est exclusivement réservé aux abonnés

Fil d'Ariane

  1. Vient de paraître
  2. Aides à la décision
  3. Conduite à tenir devant un ictère chez l'adulte

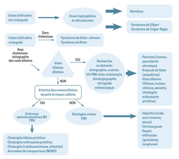
PBH : ponction-biopsie hépatique.

nn

Lire aussi

Exercice
Dossier progressif n° 283
Article Web
Ictère du nouveau-né : surveiller l’examen neurologique !
Article
Conduite à tenir devant un ictère
Article Web
Vidéo sur les points forts à retenir de l'Item 275
Article
Ictère

La Revue du Praticien

  • Qui sommes-nous ?
  • La rédaction
  • Indépendance & Comités
  • Contactez-nous

Services

  • DPC
  • JNMG
  • Trouver un emploi
  • Commander un livre
  • S'abonner

Informations légales

  • Mentions légales
  • Politique de confidentialité
  • Gestion des cookies
  • Données personnelles
  • Aide (F.A.Q)
Recevoir nos newsletters

La Revue du Praticien © 2021 | un site du groupe Global Média Santé

Tous droits réservés | Powered by Imagence & Global Média Santé

Autres sites du groupe :

  • Egora
  • Concours pluripro