Skip to main navigation

Header navigation

  • Newsletters newsletter
  • Librairie Librarie
  • Plus plus

Menu du compte de l'utilisateur

  • S'abonner
  • Bookmark page

Sous menu plus

  • larevuedupracticien larevuedupracticien larevuedupracticien
  • La rédaction La rédaction redaction
  • Indépendance Indépendance Independance
  • DPC DPC DPC
  • JNMG JNMG JNMG
  • Annonces Annonces Annonces
  • E-suppléments E-suppléments
Accueil
La Revue du Praticien

Navigation principale

  • Actualités
  • Vient de paraître
  • Tests
  • Culture
  • Recherche

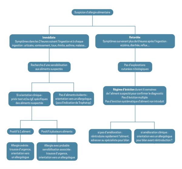
Algorithme de prise en charge devant une suspicion d’allergie alimentaire

  • Lire plus tard
  • Partager
  • Imprimer
Ce contenu est exclusivement réservé aux abonnés
Affiliations et déclarations d'intérêt

Affiliations

Déclarations d'intérêts

N. Cottel déclare des interventions ponctuelles pour l’entreprise Biocryst. 

S. Wanin déclare des interventions ponctuelles pour les entreprises ALM, AstraZeneca, Novartis et Sanofi, ainsi qu’une prise en charge à l’occasion de déplacement pour congrès par Novartis et GSK. 

M. Bourgoin-Heck déclare des interventions ponctuelles pour les entreprises Novartis, ALK et Stallergènes, ainsi qu’une prise en charge à l’occasion de déplacement pour congrès par ALK, Stallergènes et AstraZeneca. 

  • La Revue du Praticien Médecine Générale
  • Publié le 13 février 2023
  • 37(1074);65-71
  • Lire plus tard
  • Partager
  • Imprimer
Ce contenu est exclusivement réservé aux abonnés

Fil d'Ariane

  1. Vient de paraître
  2. Aides à la décision
  3. Algorithme de prise en charge devant une suspicion d’allergie alimentaire
Extrait de : Poser le diagnostic d’allergie…       

Lire aussi

Article Web
Chéilites allergiques : gare aux nouveaux composants des dentifrices ! 
Article Web
Allergie au vin ou intolérance aux sulfites ?
Article Web
Risque pollinique en période hivernale
Article Web
Allergies aux animaux de compagnie (hors chat)
Article Web
Allergies aux viandes (rouges et blanches)
Article Web
Allergie au blé : éviter les pièges

La Revue du Praticien

  • Qui sommes-nous ?
  • La rédaction
  • Indépendance & Comités
  • Contactez-nous

Services

  • DPC
  • JNMG
  • Trouver un emploi
  • Commander un livre
  • S'abonner

Informations légales

  • Mentions légales
  • Politique de confidentialité
  • Gestion des cookies
  • Données personnelles
  • Conditions générales de vente
  • Aide (F.A.Q)
Recevoir nos newsletters

La Revue du Praticien © 2021 | un site du groupe Global Média Santé

Tous droits réservés | Powered by Imagence & Global Média Santé

Autres sites du groupe :

  • Egora
  • Concours pluripro