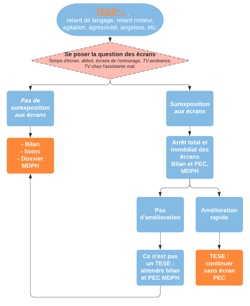
Une exposition trop précoce et excessive aux écrans peut nuire au développement des jeunes enfants et être responsable de retard de langage, agitation, difficultés de sommeil, intolérance à la frustration, voire de troubles de la relation et de la communication. Ces symptômes peuvent donc être confondus avec des troubles du comportement comme le TDAH, voire des troubles du spectre autistique… En consultation, comment diagnostiquer et prendre en charge une surexposition ? La conduite à tenir est simple, et les résultats parfois spectaculaires. Flash interview du Dr Anne-Lise Ducanda dans « La Minute de La Revue du Praticien ».
A voir aussi :
Anne-Lise Ducanda. Exposition aux écrans des tout-petits : quels sont les risques ? Rev Prat (en ligne) 11 octobre 2021.
