MISE AU POINT
Maladie dégénérative locale, multifactorielle, chronique et douloureuse, les objectifs de sa prise en charge sont clairs :
– elle fait mal : calmer la douleur ;
– elle enraidit : entretenir le mouvement ;
– elle est chronique : gérer le quotidien et améliorer la qualité de vie.1
La prise en charge repose avant tout sur des exercices adaptés (encadré ). Le seul but des traitements médicamenteux est de permettre de pratiquer ces derniers.2
Maladie dégénérative locale, multifactorielle, chronique et douloureuse, les objectifs de sa prise en charge sont clairs :
– elle fait mal : calmer la douleur ;
– elle enraidit : entretenir le mouvement ;
– elle est chronique : gérer le quotidien et améliorer la qualité de vie.1
La prise en charge repose avant tout sur des exercices adaptés (
Bouger
Renforcement musculaire ou étirements ? En charge ou non ? Gymnastique isométrique (fig. 1 ) ou isotonique (p. ex.marcher, pédaler), au sec ou en piscine ? Sous contrôle d’un kinésithérapeute ou à la maison ? On trouve un peu de tout cela dans des programmes qui restent à mieux définir, notamment selon l’état clinique du malade, ses capacités et ses attentes. Les exercices isométriques sont conseillés tous les jours et les isotoniques 2-3 fois par semaine pour le renforcement musculaire, en alternance avec les étirements (fig. 2 ), en dehors des poussées inflammatoires. Le travail aérobie comporte des activités en décharge relative (cyclisme, natation, marche), proposées selon des périodes d’environ 30 minutes, 4-5 fois par semaine. Leur combinaison est essentielle, la diversité étant importante pour prévenir les blessures liées à un geste trop répétitif et la lassitude des malades (et ainsi améliorer l’observance). Personnaliser les exercices, en fonction des facteurs de risque individuels, est un point majeur de la réussite. Le programme est d’abord appris et planifié auprès d’un kinésithérapeute ou d’un médecin rééducateur, puis pratiqué à la maison. Ces exercices peuvent différer la mise en place de la prothèse.3
La physiothérapie (laser faible intensité, stimulation nerveuse électrique transcutanée, champs électromagnétiques pulsés…) n’est au mieux qu’une phase préparatoire aux exercices de kinésithérapie. On peut lui préférer un traitement général ostéopathique, qui combine mobilisations articulaires passives douces et étirements.
La marche est la plus simple et la plus économique des activités. On recommande (OMS, HAS) 7 000 à 10 000 pas par jour ou 2 h 30 par semaine en sessions variables, mais jamais moins de 10 minutes par séance. En cas de douleur à la marche, le vélo fixe est une alternative.
Sont déconseillés : les sports avec « pivot contact » (football…), avec pressions et vibrations (course, tennis…), l’escalade.
Sont autorisés (si expérience) : sports en charge (marche, randonnée…), vélo sans résistance et avec hauteur de selle adaptée, bowling, canoë, équitation, ski de fond.
Sont recommandés : natation, aquagym, gymnastique douce au sol, vélo d’appartement, golf, tir, danse de salon, tai chi.
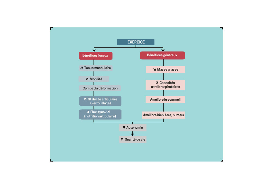
À condition qu’elle soit adaptée au potentiel du malade, l’activité physique améliore la fonction, favorise l’autonomie, repousse les limites des capacités corporelles, améliore la qualité de vie, l’humeur et le sommeil (fig. 3 ).
La physiothérapie (laser faible intensité, stimulation nerveuse électrique transcutanée, champs électromagnétiques pulsés…) n’est au mieux qu’une phase préparatoire aux exercices de kinésithérapie. On peut lui préférer un traitement général ostéopathique, qui combine mobilisations articulaires passives douces et étirements.
La marche est la plus simple et la plus économique des activités. On recommande (OMS, HAS) 7 000 à 10 000 pas par jour ou 2 h 30 par semaine en sessions variables, mais jamais moins de 10 minutes par séance. En cas de douleur à la marche, le vélo fixe est une alternative.
Sont déconseillés : les sports avec « pivot contact » (football…), avec pressions et vibrations (course, tennis…), l’escalade.
Sont autorisés (si expérience) : sports en charge (marche, randonnée…), vélo sans résistance et avec hauteur de selle adaptée, bowling, canoë, équitation, ski de fond.
Sont recommandés : natation, aquagym, gymnastique douce au sol, vélo d’appartement, golf, tir, danse de salon, tai chi.
À condition qu’elle soit adaptée au potentiel du malade, l’activité physique améliore la fonction, favorise l’autonomie, repousse les limites des capacités corporelles, améliore la qualité de vie, l’humeur et le sommeil (
Soulager la douleur
Le paracétamol, bien toléré, est indiqué en 1re intention. Déjà connu des malades (automédication), sa prescription doit être bien comprise : à prendre toutes les 8 heures, sans attendre la douleur, ou avant une activité physique programmée. Sa tolérance est bonne, mais il est raisonnable de limiter sa posologie à 2-3 g/j en cas d’insuffisance rénale sévère ou d’hépatopathie.
Les AINS topiques (crèmes, gels, patchs) pénètrent la barrière cutanée atteignant des concentrations suffisantes dans l’articulation, alors que leurs taux sériques sont 100 fois moindres que lors d’une administration orale, expliquant leur meilleure tolérance, notamment digestive. Leur action s’estompe toutefois en quelques semaines. Per os, ils ont une efficacité jugée « moyenne », mais durable dans le temps, qui se manifeste dès les faibles posologies, d’où l’intérêt de rechercher la dose minimale utile. La grande variabilité individuelle justifie d’essayer quelques jours plusieurs AINS successifs en cas d’échec des premiers. Le taux de maintien thérapeutique est fonction de la persistance des symptômes et de la tolérance. Il est recommandé de ne les prescrire que pour de brèves périodes (de quelques jours à 1-2 semaines) : passer un cap douloureux avant d’entreprendre un traitement non pharmacologique.
Les antalgiques de palier 2 et 3 (tramadol, codéine), associés ou non au paracétamol, ne font guère mieux que celui-ci et plutôt moins bien que les AINS. Ils peuvent être une option en cas d’intolérance à ces derniers, mais leurs effets secondaires conduisent souvent à l’arrêt du traitement. Les opioïdes forts (morphiniques) n’ont pas de place en ville.
Concernant les infiltrations intra- articulaires, il n’y aurait pas de différence d’efficacité entre les différents corticoïdes, sauf peut-être pour l’hexacétonide de triamcinolone (Hexatrione). L’injection soulage rapidement une poussée douloureuse, surtout hydarthrodiale, mais son action ne dure que quelques semaines. Il est licite d’en faire 2-3 par an, si besoin. Leur innocuité est acquise (hors sepsis : 1 cas toutes les 50 000 à 70 000 infiltrations) si les contre-indications sont respectées (prise d’anticoagulants, peau infectée en regard, infection générale évolutive ; prudence si diabète, HTA non contrôlée ; à éviter avant mise en place d’une prothèse).
En revanche, les acides hyaluroniques ont été déremboursés pour SMR insuffisant. Enfin, l’intérêt du plasma riche en plaquettes (prélevé chez le patient et réinjecté dans l’articulation, il favoriserait la cicatrisation) doit être confirmé.
Les anti-arthrosiques d’action lente et les compléments alimentaires (glucosamine et chondroïtine sulfates, diacérhéine, extraits insaponifiables d’avocat-soja) n’ont pas fait la preuve de leur efficacité.
Les AINS topiques (crèmes, gels, patchs) pénètrent la barrière cutanée atteignant des concentrations suffisantes dans l’articulation, alors que leurs taux sériques sont 100 fois moindres que lors d’une administration orale, expliquant leur meilleure tolérance, notamment digestive. Leur action s’estompe toutefois en quelques semaines. Per os, ils ont une efficacité jugée « moyenne », mais durable dans le temps, qui se manifeste dès les faibles posologies, d’où l’intérêt de rechercher la dose minimale utile. La grande variabilité individuelle justifie d’essayer quelques jours plusieurs AINS successifs en cas d’échec des premiers. Le taux de maintien thérapeutique est fonction de la persistance des symptômes et de la tolérance. Il est recommandé de ne les prescrire que pour de brèves périodes (de quelques jours à 1-2 semaines) : passer un cap douloureux avant d’entreprendre un traitement non pharmacologique.
Les antalgiques de palier 2 et 3 (tramadol, codéine), associés ou non au paracétamol, ne font guère mieux que celui-ci et plutôt moins bien que les AINS. Ils peuvent être une option en cas d’intolérance à ces derniers, mais leurs effets secondaires conduisent souvent à l’arrêt du traitement. Les opioïdes forts (morphiniques) n’ont pas de place en ville.
Concernant les infiltrations intra- articulaires, il n’y aurait pas de différence d’efficacité entre les différents corticoïdes, sauf peut-être pour l’hexacétonide de triamcinolone (Hexatrione). L’injection soulage rapidement une poussée douloureuse, surtout hydarthrodiale, mais son action ne dure que quelques semaines. Il est licite d’en faire 2-3 par an, si besoin. Leur innocuité est acquise (hors sepsis : 1 cas toutes les 50 000 à 70 000 infiltrations) si les contre-indications sont respectées (prise d’anticoagulants, peau infectée en regard, infection générale évolutive ; prudence si diabète, HTA non contrôlée ; à éviter avant mise en place d’une prothèse).
En revanche, les acides hyaluroniques ont été déremboursés pour SMR insuffisant. Enfin, l’intérêt du plasma riche en plaquettes (prélevé chez le patient et réinjecté dans l’articulation, il favoriserait la cicatrisation) doit être confirmé.
Les anti-arthrosiques d’action lente et les compléments alimentaires (glucosamine et chondroïtine sulfates, diacérhéine, extraits insaponifiables d’avocat-soja) n’ont pas fait la preuve de leur efficacité.
Entretenir la fonction
Des aides techniques peuvent être proposées. La contention du genou, lors des activités, va de la simple genouillère (dont l’utilité semble faible) aux orthèses rigides, efficaces, mais mal acceptées. Avant de réaliser cet appareillage sur mesure, il faut peser les indications, discuter avec le malade (montrer les modèles, expliquer les contraintes), demander un avis spécialisé (rééducateur, rhumatologue) : en effet, trop d’orthèses finissent dans un placard…
La semelle à élévation latérale en cas de gonarthrose fémoro-tibiale interne n’a pas démontré son efficacité, mais des chaussures à semelles souples absorbant les chocs ou une talonnette visco-élastique insérée à l’intérieur peuvent être utiles. Chez la femme, pas de talons de plus de 4 cm de haut.
La canne permet une décharge articulaire : c’est l’avis des patients, des randonneurs, et la conclusion d’un essai contrôlé. Elle est toujours tenue du côté opposé à l’articulation arthrosique. Recommandée lors des marches, elle peut l’être aussi – à titre transitoire – pour soulager partiellement l’articulation lors des poussées.
On règle sa hauteur sur le malade : il doit pouvoir s’en servir en fléchissant le coude à environ 20°.
L’économie articulaire consiste à adopter les gestes les plus respectueux du confort des articulations, à adapter les rythmes d’activités et de repos en fonction de la fatigabilité de ces dernières. Elle vise à travailler avec un maximum d’efficacité et un minimum de contraintes.
En complément des traitements usuels, le bénéfice des cures thermales (à 6 mois) serait significatif.4 La qualité de la prise en charge globale plus que la nature des eaux expliquerait ce résultat.
Perdre 10 % de poids améliore la fonction articulaire de 28 %. L’impact sur la symptomatologie est proportionnel à l’importance de l’amaigrissement : une baisse pondérale de 20 % en moyenne chez des gonarthrosiques obèses après chirurgie bariatrique s’accompagne d’une amélioration des symptômes de 50 %.
Peut-on faire maigrir un arthrosique ? Oui, plus souvent qu’on ne le croit. Près d’un tiers des patients peuvent perdre 10 % de leur poids initial et maintenir cet acquis. Pour cela il faut être convaincu soi-même et l’expliquer au malade : seuls 43 % des arthrosiques avec un IMC > 30 ont été conseillés sur ce point par un professionnel de santé ! On ne doit pas se contenter d’asséner cette recommandation, mais la guider en proposant l’accompagnement par un nutritionniste ou une diététicienne : l’obésité est une autre maladie chronique qui nécessite sa propre prise en charge.
La semelle à élévation latérale en cas de gonarthrose fémoro-tibiale interne n’a pas démontré son efficacité, mais des chaussures à semelles souples absorbant les chocs ou une talonnette visco-élastique insérée à l’intérieur peuvent être utiles. Chez la femme, pas de talons de plus de 4 cm de haut.
La canne permet une décharge articulaire : c’est l’avis des patients, des randonneurs, et la conclusion d’un essai contrôlé. Elle est toujours tenue du côté opposé à l’articulation arthrosique. Recommandée lors des marches, elle peut l’être aussi – à titre transitoire – pour soulager partiellement l’articulation lors des poussées.
On règle sa hauteur sur le malade : il doit pouvoir s’en servir en fléchissant le coude à environ 20°.
L’économie articulaire consiste à adopter les gestes les plus respectueux du confort des articulations, à adapter les rythmes d’activités et de repos en fonction de la fatigabilité de ces dernières. Elle vise à travailler avec un maximum d’efficacité et un minimum de contraintes.
En complément des traitements usuels, le bénéfice des cures thermales (à 6 mois) serait significatif.4 La qualité de la prise en charge globale plus que la nature des eaux expliquerait ce résultat.
Perdre 10 % de poids améliore la fonction articulaire de 28 %. L’impact sur la symptomatologie est proportionnel à l’importance de l’amaigrissement : une baisse pondérale de 20 % en moyenne chez des gonarthrosiques obèses après chirurgie bariatrique s’accompagne d’une amélioration des symptômes de 50 %.
Peut-on faire maigrir un arthrosique ? Oui, plus souvent qu’on ne le croit. Près d’un tiers des patients peuvent perdre 10 % de leur poids initial et maintenir cet acquis. Pour cela il faut être convaincu soi-même et l’expliquer au malade : seuls 43 % des arthrosiques avec un IMC > 30 ont été conseillés sur ce point par un professionnel de santé ! On ne doit pas se contenter d’asséner cette recommandation, mais la guider en proposant l’accompagnement par un nutritionniste ou une diététicienne : l’obésité est une autre maladie chronique qui nécessite sa propre prise en charge.
Informer et éduquer
L’observance est le premier facteur d’efficacité. Plusieurs éléments peuvent la renforcer : exercices de difficulté croissante, auto-évaluation (tenue d’un journal quotidien), suivi au long cours par un professionnel de santé, soutien de l’entourage.
Pour mettre en place une telle prise en charge, il faut l’expliquer, obtenir l’adhésion du patient, qui souhaite de plus en plus une décision thérapeutique partagée, éclairée. Une bonne compréhension de sa maladie laisse espérer une amélioration de la gestion des traitements. L’information, dont les sources sont nombreuses,3 est un processus passif. En revanche, l’éducation implique une démarche structurée, active de la part de l’éducateur et aussi du patient qui doit faire face (coping) à sa maladie et son handicap. Elle passe par des engagements clairs, personnalisés, écrits. Cela prend du temps, et l’organisation des soins en pratique libérale y est mal adaptée. Certaines structures le seraient mieux : centres de rééducation, services hospitaliers, stations thermales, lieux où le patient est disponible pour une durée excédant celle d’une simple consultation. Encore faudrait-il que cette éducation soit valorisée.
Toute intervention non pharmacologique implique un changement de mode de vie, difficile à obtenir. Le suivi de patients au long cours – comme la cohorte nationale KHOALA (Knee and Hip OsteoArthritis Long-term Assessment) – montre clairement que ceux qui appliquent ces recommandations de base, parce qu’ils se les sont appropriées, vont mieux que les autres, recourent moins aux soins, et ont une meilleure qualité de vie.
Entendu au sens anglo-saxon du terme (exercises) – depuis le simple repos articulaire jusqu’à l’activité sportive adaptée aux capacités du malade (fonction de son âge, de ses comorbidités, de ses envies) et au stade de sa maladie –, l’exercice a fait largement la preuve de son efficacité, à condition d’être régulier. Ses bienfaits sont connus du grand public, Le Monde y consacre une chronique toutes les semaines depuis des mois (« Dix mille pas ou plus »), dans son supplément Sciences & Médecine, et sa pratique peut être prescrite et remboursée par certaines mutuelles sous conditions (ALD).
L’exercice adapté et régulier a montré son intérêt dans la gonarthrose.
Marche, natation, gym douce, vélo sont recommandés.
Le paracétamol est l’antalgique de 1ere intention.
Faire maigrir les arthrosiques est possible.
éduquer est crucial, notamment pour l’observance.
Pour mettre en place une telle prise en charge, il faut l’expliquer, obtenir l’adhésion du patient, qui souhaite de plus en plus une décision thérapeutique partagée, éclairée. Une bonne compréhension de sa maladie laisse espérer une amélioration de la gestion des traitements. L’information, dont les sources sont nombreuses,3 est un processus passif. En revanche, l’éducation implique une démarche structurée, active de la part de l’éducateur et aussi du patient qui doit faire face (coping) à sa maladie et son handicap. Elle passe par des engagements clairs, personnalisés, écrits. Cela prend du temps, et l’organisation des soins en pratique libérale y est mal adaptée. Certaines structures le seraient mieux : centres de rééducation, services hospitaliers, stations thermales, lieux où le patient est disponible pour une durée excédant celle d’une simple consultation. Encore faudrait-il que cette éducation soit valorisée.
Toute intervention non pharmacologique implique un changement de mode de vie, difficile à obtenir. Le suivi de patients au long cours – comme la cohorte nationale KHOALA (Knee and Hip OsteoArthritis Long-term Assessment) – montre clairement que ceux qui appliquent ces recommandations de base, parce qu’ils se les sont appropriées, vont mieux que les autres, recourent moins aux soins, et ont une meilleure qualité de vie.
Entendu au sens anglo-saxon du terme (exercises) – depuis le simple repos articulaire jusqu’à l’activité sportive adaptée aux capacités du malade (fonction de son âge, de ses comorbidités, de ses envies) et au stade de sa maladie –, l’exercice a fait largement la preuve de son efficacité, à condition d’être régulier. Ses bienfaits sont connus du grand public, Le Monde y consacre une chronique toutes les semaines depuis des mois (« Dix mille pas ou plus »), dans son supplément Sciences & Médecine, et sa pratique peut être prescrite et remboursée par certaines mutuelles sous conditions (ALD).
L’exercice adapté et régulier a montré son intérêt dans la gonarthrose.
Marche, natation, gym douce, vélo sont recommandés.
Le paracétamol est l’antalgique de 1ere intention.
Faire maigrir les arthrosiques est possible.
éduquer est crucial, notamment pour l’observance.
Encadre
Préférer l’action et prescrire le « sport sur ordonnance »
Entendu au sens anglo-saxon du terme (exercises) – depuis le simple repos articulaire jusqu’à l’activité sportive adaptée aux capacités du malade (fonction de son âge, de ses comorbidités, de ses envies) et au stade de sa maladie –, l’exercice a fait largement la preuve de son efficacité, à condition d’être régulier. Ses bienfaits sont connus du grand public, Le Monde y consacre une chronique toutes les semaines depuis des mois (« Dix mille pas ou plus »), dans son supplément Sciences & Médecine, et sa pratique peut être prescrite et remboursée par certaines mutuelles sous conditions (ALD).
Pour en savoir plus
1. Mazières B. Arthrose. In: Mazières B, Laroche M, Constantin A, Cantagrel A, eds. Rhumatologie pour le praticien. Paris: Elsevier Masson; 2018: 345-87.
2. NICE. Osteoarthritis: the care and management of osteoarthritis in adults. Clinical guideline 59. February 2008: 22 p. https://bit.ly/2ExIMFD
3. Svege I, Nordsletten L, Fernandes L, Risberg MA. Exercise therapy may postpone total hip replacement surgery in patients with hip osteoarthritis: a long-term follow-up of a randomised trial. Ann Rheum Dis 2015;74:164-9.
4. Kovàcs C, Pecze M, Tihanyi A, et al. The effect of sulphurous water in patients with osteoarthritis of hand. Double-blind, randomized, controlled follow-up study. Clin Rheumatol 2012, 10:1437-42.
Dougados M. L’arthrose en 100 questions pour mieux gérer la maladie. www.rhumatismes.net
Association française de lutte antirhumatismale (AFLAR). Page arthrose. www.aflar.org
2. NICE. Osteoarthritis: the care and management of osteoarthritis in adults. Clinical guideline 59. February 2008: 22 p. https://bit.ly/2ExIMFD
3. Svege I, Nordsletten L, Fernandes L, Risberg MA. Exercise therapy may postpone total hip replacement surgery in patients with hip osteoarthritis: a long-term follow-up of a randomised trial. Ann Rheum Dis 2015;74:164-9.
4. Kovàcs C, Pecze M, Tihanyi A, et al. The effect of sulphurous water in patients with osteoarthritis of hand. Double-blind, randomized, controlled follow-up study. Clin Rheumatol 2012, 10:1437-42.
Dougados M. L’arthrose en 100 questions pour mieux gérer la maladie. www.rhumatismes.net
Association française de lutte antirhumatismale (AFLAR). Page arthrose. www.aflar.org