Chez les patients sévèrement immunodéprimés, le schéma vaccinal – tant en primovaccination qu’en rappel – est différent de celui utilisé en population générale (plus de doses, sérologies de surveillance…). Quelles sont les spécificités du rappel chez ces patients, en fonction du temps écoulé depuis la dernière dose, et de leur taux d’anticorps ? Dans quels cas peuvent-ils bénéficier d’une prophylaxie par anticorps monoclonaux ? Le point, algorithme décisionnel à l’appui.

 

Quels sont les patients concernés ?

D’après le Conseil d’orientation de la stratégie vaccinale (COSV, avis du 19 novembre), les personnes sévèrement immunodéprimées concernées par ces mesures sont les :

– transplantés d’organes solides ;

– transplantés récents de moelle osseuse ;

– patients dialysés ;

– atteints de maladies auto-immunes sous traitement immunosuppresseur agressif de type anti-CD20 (rituximab [Mabthéra, Rixathon, Truxima]) ou antimétabolites (mycophénolate mofétil [Cellcept, Myfortic], azathioprine [Imurel]) ;

– de certains types de lymphomes traités par anti-CD20 ou inhibiteurs de BTK ;

– de leucémie lymphoïde chronique ;

– de formes rares de déficits immunitaires primitifs ;

– de myélomes sous traitement ;

– ayant reçu dans l’année un traitement lymphopéniant et qui n’ont pas de lymphocytes B circulants (cas particulier, v. plus bas).

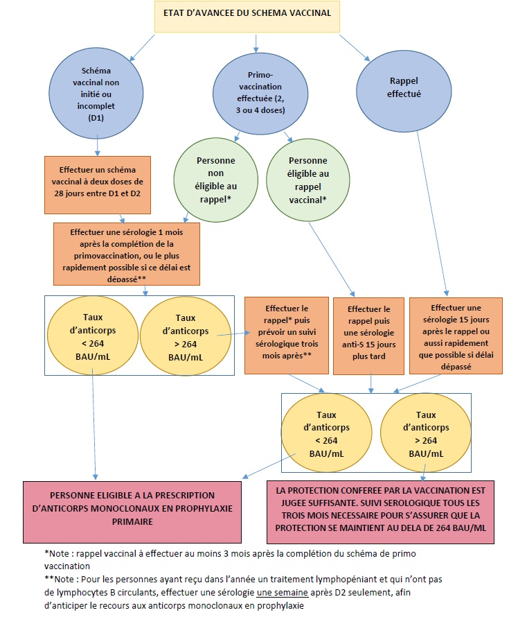
Pour rappel, ces patients bénéficient en primovaccination d’un schéma renforcé, à 3 doses, voire 4 chez les sujets dont la réponse à la vaccination est positive, soit avec un taux de BAU/mL (Binding Antibody Units) supérieur à 0 mais faible. Ces doses ne sont pas considérées comme un rappel dans la mesure où elles sont effectuées à 28 jours d’intervalle (vs. 3 mois pour le rappel).

Comment réaliser le rappel dans cette population ?

Conformément aux recommandations actuelles, les personnes sévèrement immunodéprimées sont éligibles au rappel au moins 3 mois après un schéma complet de primovaccination (avec 2, 3 ou 4 doses), avec un vaccin à ARNm (dosage à 30 μg pour Pfizer et demi-dose, soit 50 μg, pour Moderna). Il est ensuite recommandé de faire un suivi sérologique.

En fonction du taux d’anticorps constaté (seuil déterminé à 264 BAU/mL*), ces personnes pourront, le cas échéant, recevoir des anticorps monoclonaux en prophylaxie (v. plus bas). Attention : ces deux méthodes de protection ne peuvent pas se faire de manière simultanée, car l’injection des anticorps neutralise de façon durable la protéine Spike synthétisée grâce au vaccin et le rend ainsi inefficace.

*Le seuil de 264 BAU/mL est fondé sur une étude récente publiée dans Nature, selon laquelle ce niveau d’anticorps permet une protection à 80 % contre un Covid symptomatique ; il a été établi dans le contexte du variant alpha et bêta, mais peut être considéré, selon le COSV, comme un seuil minimal de protection contre le variant delta aussi.


1. En primovaccination

Effectuer le schéma vaccinal initial à 2 doses avec un vaccin à ARNm, à un intervalle de 28 jours. Réaliser une sérologie quantitative anti-S, 15 jours après la dernière dose :

– si le taux d’anticorps > 264 BAU/mL : administrer une 3e dose à 28 jours pour compléter le schéma de primovaccination, puis une dose de rappel 3 mois après ; prévoir un suivi sérologique tous les 3 mois pour s'assurer du maintien de la protection (mêmes recommandations que ci-dessous).

– si le taux d’anticorps < 264 BAU/mL : sujets éligibles à la prescription des anticorps monoclonaux en prophylaxie primaire.


2. En rappel (soit dès 3 mois après primovaccination)

Effectuer le rappel 3 mois après la dernière injection (que ce soit D2, D3 ou D4), puis une sérologie quantitative (anticorps anti-Spike) 15 jours après cette dose (ou dès que possible si la personne avait déjà fait le rappel et ce délai est dépassé).

– si le taux d’anticorps > 264 BAU/mL : la protection conférée par le rappel est jugée suffisante ;

– si le taux d’anticorps < 264 BAU/mL : ces sujets sont éligibles à la prescription des anticorps monoclonaux en prophylaxie primaire.


3. Administration d'un deuxième rappel

L’administration systématique d’une deuxième dose de rappel vaccinal 3 mois après le premier rappel est recommandée (et quel que soit le nombre de doses injectées lors de la primovaccination).

Ce rappel supplémentaire ne nécessite pas de dosage préalable des anticorps, puisque les sujets éligibles au premier rappel sont par définition des personnes ayant répondu au moins partiellement à la primovaccination.

Un dosage des anticorps anti-S par sérologie 15 jours après ce rappel supplémentaire reste préconisé : si la protection est jugée insuffisante (< 264 BAU/mL), la personne peut bénéficier d'une prophylaxie par anticorps monoclonaux.


Cas particulier des personnes ayant reçu dans l’année un traitement lymphopéniant et qui n’ont pas de lymphocytes B circulants : les mêmes recommandations s’appliquent, mais le recours aux anticorps monoclonaux en prophylaxie, en cas de non-réponse à la vaccination, peut être anticipé à partir d’une semaine post-D2 (après dosage d’anticorps).

Figure

En pratique, quels sont les anticorps monoclonaux disponibles ?

Depuis janvier 2022, en raison de la circulation majoritaire du variant omicron, sur lequel la combinaison Ronapreve (casirivimab-imdevimab) n'est pas efficace, son usage à visée curative et en prophylaxie post-exposition est réservé aux contaminations par delta (PCR de criblage nécessaire), cependant très minoritaires.

En prophylaxie primaire (pré-exposition), elle est donc remplacée par la combinaison Evusheld (tixagevimab-cilgavimab) du laboratoire AstraZeneca. Ce traitement a reçu le 10 décembre le feu vert de la HAS pour une autorisation d’accès précoce pré-AMM : il est donc indiqué en prophylaxie pré-exposition pour les patients de 18 ans et plus qui sont faiblement ou non répondeurs à la vaccination (ou qui ont des contre-indications à la vaccination) et qui sont à très haut risque de forme sévère de Covid-19. À la différence de Ronapreve, son efficacité a été évaluée directement en prophylaxie primaire (essai de phase III randomisé contre placebo) : le traitement réduirait l’incidence des infections symptomatiques par le SARS-CoV-2 d’environ 80 %, avec une durée de protection d’au moins 6 mois après l’administration d’une dose unique (300 mg). La combinaison serait efficace sur les variants delta, bêta et gamma, et conserve une activité neutralisante malgré une perte partielle d’activité sur omicron. Elle s’administre par injection intramusculaire tous les 6 à 12 mois (PCR négative de moins de 72 heures nécessaire avant début du traitement). Attention : en raison d’un risque cardiovasculaire identifié lors des essais cliniques, la HAS recommande de ne pas l’administrer aux personnes ayant au moins deux facteurs de risque cardiovasculaire (dyslipidémie, diabète, obésité, hypertension, tabagisme, âge avancé...).  

La Société de pathologie infectieuse de langue française a rappelé que cette prophylaxie pré-exposition par anticorps monoclonaux doit être utilisée dans ces cas ultra-prioritaires, mais ne constitue pas un substitut à la vaccination chez un patient qui refuse d’être vacciné.

Pour rappel, la prescription de ces thérapies se fait par des médecins spécialistes en établissement de santé.

Laura Martin Agudelo, La Revue du Praticien

Pour en savoir plus :

DGS. Vaccination contre la Covid-19 des personnes sévèrement immunodéprimées et de l'entourage des personnes à risque de formes graves de la maladie. 28 janvier 2022.

COSV. Recommandations pour la protection des personnes sévèrement immunodéprimées contre le Covid-19 (vaccination et prophylaxie primaire). 19 novembre 2021.

Paitraud D. Covid-19 : les précisions du COSV sur la vaccination et la sérologie pour 3 sous-groupes de population. Vidal 6 décembre 2021.

Spilf. Focus sur les populations ultra-prioritaires pour l’administration d’anticorps monoclonaux dirigés contre le SARS-CoV-2 dans l’indication ‘PREP’. 21 septembre 2021.