objectifs
Argumenter les principes d'orientation et de prise en charge d'un enfant handicapé.
Connaître les filières de prise en charge médicale, médico-sociale et de scolarisation de l’enfant handicapé : décrire le rôle de la maison départementale des personnes handicapées et identifier les interlocuteurs du médecin dans le système éducatif
objectifs
Argumenter les principes d'orientation et de prise en charge d'un enfant handicapé.
Connaître les filières de prise en charge médicale, médico-sociale et de scolarisation de l’enfant handicapé : décrire le rôle de la maison départementale des personnes handicapées et identifier les interlocuteurs du médecin dans le système éducatif
.

Le handicap de l’enfant (v. encadré 1), quelle que soit son origine, est une situation fréquente, mais dont la prévalence exacte n’est pas connue : un peu moins de 1 % des enfants qui naissent sont porteurs d’une déficience sévère, sensorielle ou neurodéveloppementale (motrice, cognitive, psychiatrique), soit une prévalence d’environ 140 000 enfants âgés de 0 à 20 ans en France. Mais le nombre d’enfants en situation de handicap plus léger varie grandement selon les études, les troubles considérés et la classe d’âge analysée. En 2016-2017, plus de 300 000 enfants en situation de handicap ont été scolarisés dans les établissements relevant de l’Éducation nationale et près de 80 000 en établissement spécialisé (médicosocial), ce qui représente 2,8 % des enfants scolarisables (3-20 ans).
Le handicap peut être lié à une déficience de nombreuses fonctions. Il peut être moteur (paralysies cérébrales, maladies neuromusculaires, spina bifida ou anomalies des membres), cognitif (troubles du neurodéveloppement tels que déficience intellectuelle (DI), trouble du spectre de l’autisme (TSA), troubles spécifiques du langage et des apprentissages : dysphasie, dyspraxie, dyslexie, dyscalculie, déficit d’attention/hyperactivité), sensoriel (basse vision/cécité ou hypoacousie/surdité). Enfin, certains enfants atteints de pathologies somatiques chroniques présentent de réelles limitations de participation par rapport à leur groupe d’âge (hémophilie, insuffisance respiratoire, cardiaque ou rénale chronique, par exemple).
Le pluri- ou multihandicap est la coexistence de plusieurs déficiences à l’origine du handicap.
Le polyhandicap et un handicap sévère associant déficience motrice et déficience mentale sévère ou profonde et entraînant une restriction extrême de l’autonomie et des possibilités de perception, d’expression et de relation.
Le surhandicap est l’ajout de déficiences ou de troubles du comportement à un handicap préexistant.
Le handicap peut être congénital (découvert à la naissance, que la cause soit génétique ou environnementale : toxique, infectieux) ou acquis (accident vasculaire cérébral, traumatisme crânien, par exemple), fixé (amputation) ou évolutif (dystrophie musculaire de Duchenne, par exemple). Les spécificités pédiatriques du handicap sont que celui-ci survient chez un être en développement. La principale préoccupation lors de la prise en charge d’un enfant en situation de handicap est donc un repérage précoce pour limiter l’impact de la déficience sur le développement moteur, intellectuel et psycho-affectif, et favoriser au maximum l’autonomie du futur adulte.
Mais si certains enfants sont facilement repérés comme « vulnérables », donc à risque de révéler un handicap au cours de leur développement (grande prématurité, anoxie périnatale, malformations multiples, méningites, etc.) ou bénéficient de dépistage néonatal systématique (test auditif), la majorité des enfants, sans facteur de risque, vont révéler progressivement leur handicap : un trouble sensoriel ou du neurodéveloppement (autisme, déficience intellectuelle, troubles des apprentissages), qui doit être repéré par le médecin traitant grâce à l’évaluation attentive des repères du carnet de santé aux 4e, 9e et 24e mois.
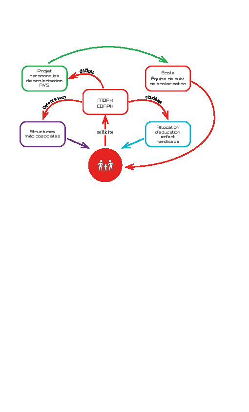
Le projet d’accompagnement d’un enfant en situation de handicap répond à un triple objectif : thérapeutique, éducatif et social. Ces trois objectifs doivent être appréhendés en concertation avec l’enfant et sa famille, et l’ensemble du réseau de professionnels socio-éducatif, sanitaire, médical impliqué dans la prise en charge de l’enfant (fig. 1).
La loi du 11 février 2005 définit le cadre de la prise en charge scolaire, sociale et financière des enfants en situation de handicap, quel que soit ce handicap.

Principes d’évaluation


Pour pouvoir orienter correctement un enfant handicapé vers les structures les plus adaptées à sa prise en charge, il est indispensable de réaliser une évaluation complète et précise de son handicap, dans ses trois dimensions :
  • déficiences ;
  • capacités/incapacités ;
  • limitations d’activité/participation.

Évaluation clinique de la déficience et des pathologies associées


Elle est la première étape pour une évaluation fiable du niveau de handicap et des déficiences de l’enfant.
L’évaluation clinique comporte un interrogatoire et un examen physique complet rigoureux, à la recherche d’une orientation diagnostique à l’origine du handicap (v. items spécifiques) et de ses conséquences.
Elle comprend de principe :
  • une évaluation générale de la croissance staturo-pondérale, de l’alimentation, du sommeil, de la présence de douleurs et la recherche de déformation articulaire ou des membres, de limitation d’amplitudes, de troubles de la statique rachidienne ;
  • une évaluation du développement psychomoteur et psycho- affectif (motricité fine et globale, sociabilisation, coordination oculo-manuelle, langage) et sensoriel (audition et vision).
Cet examen clinique permet d’orienter les examens complémentaires (imagerie par résonance magnétique [IRM], tests génétiques, etc.) qui seront nécessaires au bilan étiologique, en cas de trouble sévère du neurodéveloppement (principalement déficience intellectuelle et trouble du spectre de l’autisme). Chaque consultation médicale a également pour objectifs de dépister et de prévenir les complications du handicap, afin de limiter les surhandicaps.

Évaluation des capacités et incapacités

L’ensemble des professionnels médicaux et paramédicaux doivent, avant de débuter toute prise en charge rééducative, évaluer le niveau de développement, les capacités et les incapacités de l’enfant.

Bilan psychomoteur

Il s’agit d’une évaluation, à partir de jeux et de tests normés, du développement psychomoteur de l’enfant, dès les premiers mois. Différents domaines sont évalués tels que la régulation tonique et tonico-émotionnelle, l’acquisition des postures et des mouvements, la conscience que l’enfant a de son propre corps, la perception sensorielle et l’orientation dans le temps et dans l’espace. Durant le bilan, le psychomotricien observe comment l’enfant organise sa pensée et son corps en interaction avec l’environnement, les objets et les personnes qui l’entourent.

Psychométrie et bilan neuropsychologique

À partir de 3 ans, les compétences cognitives de l’enfant peuvent être évaluées par des tests standardisés, qui aident à orienter la rééducation de l’enfant en s’appuyant sur ses forces et compétences préservées. Il existe des échelles validées d’évaluation générales (les plus utilisées étant les échelles psychométriques de Weschler selon l’âge) mais également des échelles d’évaluation spécifiques d’un domaine particulier (fonctions exécutives, mnésiques, attentionnelles…). L’évaluation des compétences socio-émotionnelles est aussi utile.

Bilan orthophonique

Il évalue les fonctions de langage oral et langage écrit, ainsi que les capacités de communication, verbale et non verbale de l’enfant

Bilan ergothérapeutique

Il permet une évaluation des compétences praxiques, visuo- perceptives et visuo-spatiales, ainsi que la production d’activité de l’enfant dans son milieu habituel et une évaluation de l’adaptabilité du milieu naturel au handicap de l’enfant.

Évaluation de la limitation d’activité et de participation sociale

L’impact du handicap sur la scolarisation (niveau de classe, difficultés d’apprentissage, aides requises, etc.) est à préciser. Par ailleurs, au-delà d’une idée globale de la limitation de participation de l’enfant décrite par son entourage, il est important d’utiliser des échelles standardisées et validées chez l’enfant afin d’avoir une appréciation de l’évolution plus fiable dans le temps. L’échelle globale la plus utilisée chez l’enfant pour mesurer l’autonomie est la MIF-Mômes (mesure d’indépendance fonction­nelle, fig. 2) [de 0 à 8 ans].
L’évaluation des compétences adaptatives de l’enfant, encore trop peu réalisée en pratique courante, est pourtant requise pour retenir un diagnostic de déficience intellectuelle et utile pour toutes les situations de handicap. Un seul outil validé de 1 à 90 ans est actuellement disponible en France : le questionnaire semi-dirigé de Vineland (VABS-II) qui étudie les compétences en communication, vie quotidienne et socialisation de l’enfant.
Une évaluation sociale est aussi nécessaire pour mettre en route des aides humaines et financières, selon l’intensité des besoins de soutien de l’enfant et sa famille, et limiter ainsi la perte d’activité et de participation liée au handicap. Cette évaluation peut être facilitée par un assistant social, pour préciser le niveau de ressource de la famille de l’enfant et l’aider dans ses démarches administratives de reconnaissance du handicap ainsi que dans les compensations de celui-ci.

Conclusion du bilan

À la fin du bilan, le médecin référent de l’enfant, accompagné par l’ensemble des professionnels ayant participé au bilan, effectue une synthèse. Celle-ci permet de confirmer le handicap associé à un éventuel trouble du neurodéveloppement, d’en préciser le type (déficience intellectuelle, trouble du spectre de l’autisme, troubles Dys, etc.) et les besoins spécifiques de l’enfant en termes de rééducation et d’orientation. Le rendu de ce bilan se fait par le médecin référent, aux parents et à l’enfant. Lors de la restitution de ce bilan, le ou les diagnostics doivent être annoncés à l’enfant et ses parents, les modalités de poursuite du bilan étiologique sont expliquées et des propositions d’accompagnement et d’orientation de l’enfant sont discutées, ainsi que les formalités administratives nécessaires à la réalisation de cette orientation.

Principes d’orientation et filières de prise en charge

Au terme de l’évaluation multidisciplinaire, les parents de l’enfant, aidés par l’assistant social, établissent un dossier de demande d’orientation à la maison départementale des personnes handicapées (MDPH) (v. infra). Cette structure permet, au vu de l’ensemble des conclusions de l’équipe référente de l’enfant, de mettre en œuvre les rééducations et l’accompagnement nécessaires, d’orienter la scolarité vers un dispositif adapté et de dispenser les compensations aux parents en fonction du degré de handicap de leur enfant.
Les trois « filières » de prise en charge de l’enfant handicapé sont médicale, médico-sociale, et scolaire. Ces trois domaines de prise en charge sont indépendants, mais doivent interagir entre eux afin de gagner en efficience. L’enfant et sa famille restent au centre du dispositif et il est nécessaire d’écouter leur ressenti et leurs besoins propres pour les orienter au mieux.

Filière de prise en charge médicale : établissements sanitaires

Parfois dès la naissance, différentes structures sanitaires sont sollicitées afin de prendre en charge l’enfant handicapé et sa famille : services de néonatologie, rééducation fonctionnelle, imagerie, surspécialités pédiatriques multiples. Le bilan étiologique est coordonné par le pédiatre référent, souvent aidé d’un neuropédiatre et d’un généticien. Ce bilan nécessite souvent l’implication d’une structure hospitalière adaptée afin de réaliser les examens à visée étiologique dans les meilleures conditions (IRM cérébrale sous anesthésie générale, bilan génétique et métabolique spécifique non réalisé en laboratoire de ville…).
Le suivi médical est fait par le pédiatre référent, en fonction de la pathologie à l’origine du handicap. Parfois, en cas de handicap très sévère ou de pathologie grave (ventilation, nutrition entérale, épilepsie pharmaco-résistante, etc.), une hospitalisation à domicile (HAD) peut être mise en œuvre, voire une admission en soins de suite et de réadaptation (SSR) pédiatrique ou pouponnière médicalisée.
Des soins psychiques peuvent être assurés au sein d’un centre médico-psychologique (CMP), rattaché au secteur de psychiatrie, dispositif généraliste de la santé mentale, composé d’une équipe pluridisciplinaire (psychiatre, pédiatre, psychologue, assistante sociale, psychomotricien, etc.) et qui propose des consultations médicales et des soins, mais aussi des temps thérapeutiques et éducatifs. Deux autres dispositifs (du secteur médico-social [v. infra]), le centre médico-psycho-pédagogique (CMPP), service médico-social non sectorisé, et le centre d’action médico-sociale précoce (CAMSP), sont aussi des acteurs clés de l’accompagnement des enfants vulnérables et/ou handicapés. L’accès à ces trois dispositifs ne nécessite pas l’aval de la MDPH (v. infra). Les listes d’attente sont souvent longues. L’alternative est une rééducation et des soins en libéral, auprès d’un kinésithérapeute, orthophoniste, psychologue, psychomotricien, ergothérapeute, mais ces trois derniers ne sont pas pris en charge par l’Assurance maladie. Les causes de handicap sévère de l’enfant répondent habituellement aux critères d’affection de longue durée (ALD), avec prise en charge à 100 % des frais de santé (affection sur liste « ALD30 » ou hors liste), donnant droit le plus souvent à l’exonération du ticket modérateur. Le médecin traitant doit renseigner le certificat médical.

Scolarisation


Le droit à l’éducation pour tous les enfants, quel que soit leur handicap, est un droit fondamental, inscrit dans la loi de 2005. L’école a vocation à accueillir tous les enfants, quels que soient leurs besoins. Chaque enfant doit donc être inscrit dans son école de référence. Cependant, les conditions de la scolarisation d’un élève en situation de handicap varient en fonction de la nature et de la gravité de son handicap.
En classe ordinaire : selon les besoins de l’élève, la scolarisation peut se dérouler soit sans aide particulière, soit avec des aménagements et des aides humaines (auxilliaires de vie scolaire ou accompagnants des élèves en situation de handicap) ou des matériels pédagogiques adaptés (ordinateur), sur notification MDPH. Pour venir en aide aux élèves en difficulté, il est également possible de solliciter le Réseau d’aides spécialisées aux élèves en difficulté (RASED), au sein de l’école, dispositif interne à l’Éducation nationale.
En section d’enseignement général et professionnel adapté (SEGPA) : au collège, ces sections accueillent des élèves présentant des difficultés scolaires graves et persistantes auxquelles n’ont pu remédier les actions de prévention, d’aide et de soutien. Un élève peut être orienté en SEGPA avec ou sans notification MDPH.
En unité localisée pour l’inclusion scolaire (ULIS) sur notification MDPH (v. infra). Les enfants sont alors pris en charge par un enseignant spécialisé, en groupe plus restreint (maximum 12 élèves) et ont des temps d’inclusion en milieu ordinaire dans leur classe de référence, pour différentes matières définies par le projet personnalisé de scolarisation (v. infra). Il existe des ULIS école, collège et lycée, en fonction de l’âge de l’enfant et de son degré de handicap.
En unité d’enseignement (UE), qui est le dispositif de scolarisation des instituts médico-éducatifs (IME, v. infra) pour les enfants ou adolescents qu’ils accueillent. L’UE peut être localisée pour tout ou partie au sein de l’IME ou de l’établissement scolaire de proximité, chaque fois que cela est profitable aux élèves, pour une société plus inclusive.

Filière médico-sociale


Selon l’âge et le handicap de l’enfant, différents établissements et services médico-sociaux (ESMS) permettront de répondre aux besoins de celui-ci. À part l’accès aux CAMSP et CMPP déjà cités auxquels les enfants peuvent accéder directement, l’orientation dans une structure médico-sociale est notifiée par la commission des droits et de l’autonomie des personnes handicapées (CDAPH).
Le centre d’action médico-sociale précoce (CAMPS) est un établissement médico-social chargé de la prise en charge précoce des enfants âgés de 0 à 6 ans, présentant ou susceptibles de présenter un retard psychomoteur, des troubles sensoriels, neuromoteurs, ou un autisme. Ce sont ainsi des structures pivot, à l’interface des structures sanitaires (maternités, services de néonatologie, services de pédiatrie, services de pédopsychiatrie), des structures sociales et médico-sociales, des structures fréquentées par les jeunes enfants (petite enfance) et des structures scolaires.
Le centre médico-psycho-pédagogique (CMPP) est un service médico- social non sectorisé, qui participe à la mise en œuvre de la politique de santé mentale en direction des enfants et des adolescents (0-20 ans). Il assure le dépistage des troubles, le soutien éducatif, la rééducation ou la prise en charge thérapeutique du jeune, afin de favoriser sa réadaptation tout en le maintenant dans son milieu habituel.
Les services d’éducation spéciale et de soins à domicile (SESSAD ou SESSD) sont constitués d’équipes pluridisciplinaires qui apportent un soutien et un accompagnement spécialisé aux enfants et ado­lescents dans leurs différents lieux de vie et d’activités (domicile, crèche, école…) et/ou dans les locaux du service. Ils s’adressent aux enfants scolarisés à l’école ordinaire ou aux enfants maintenus au domicile, parfois très handicapés, faute de place en établissements et services médico-sociaux (ESMS) ou par choix des parents. Les enfants sont admis dans ces dispositifs sur décision de la CDAPH. Les prestations sont prises en charge par la Sécurité sociale. Selon leur agrément, les SESSAD accompagnent des enfants ayant différents types de handicaps (autisme, déficience intellectuelle, motrice ou sensorielle, troubles de la personnalité, troubles du comportement, troubles du langage et des apprentissages (dyslexie, dyspraxie, etc.).
Certains services peuvent prendre une autre dénomination selon l’âge et le type de handicap (v. encadré 2).
Les établissements médico-sociaux sont des structures éducatives très utiles lorsque l’intégration en milieu ordinaire met en difficulté l’enfant de manière trop importante (efforts de concentration trop intenses, dévalorisation, perte de confiance en soi, acquisitions scolaires trop fragiles, etc.). Ils permettent un accompagnement pluridisciplinaire au long cours de l’enfant handicapé sur les plans éducatif, rééducatif, psychologique et scolaire. Il s’agit des structures suivantes :
L’institut médico-éducatif (IME) pour les enfants de 0 à 20 ans. Il existe différentes catégories d’IME en fonction du handicap de l’enfant (déficience sensorielle, intellectuelle, motrice, polyhandicap…).
L’institut médico-professionnel (IMPro) après 14 ans pour donner accès à une formation professionnalisante.
L’institut d’éducation motrice (IEM) pour les enfants atteints de déficiences motrices sévères prédominantes, souvent associées à des troubles cognitifs.
L’institut thérapeutique éducatif et pédagogique (ITEP) pour des enfants et adolescents qui présentent des difficultés psycho­logiques, notamment des troubles du comportement, qui perturbent gravement la socialisation et l’accès aux apprentissages.

Rôle de la maison départementale des personnes handicapées


La maison départementale des personnes handicapées (MDPH) est une structure présente dans chaque département, destinée à faciliter les démarches des personnes handicapées et de leur famille (fig. 3). Elle offre un accès unique aux droits et aux prestations prévues en compensation du handicap. Elle a pour rôle également d’informer, d’accompagner et de soutenir les patients et leur famille dès l’annonce du handicap et tout au long de l’évolution. Au sein de la MDPH, la commission des droits et de l’autonomie des personnes handicapées (CDAPH) décide de l’attribution des prestations de compensation (allocation d’éducation de l’enfant handicapé [AEEH], prestation de compensation du handicap [PCH], carte d’invalidité si handicap > 80 %) et notifie des aides (humaine, matériel pédagogique), des accès à des services médicosociaux (SESSAD) et des propositions d’orientation scolaire (ULIS, IME, ITEP, etc.).
L’allocation d’éducation de l’enfant handicapé (AEEH) est une prestation familiale destinée à compenser les frais d’éducation et de soins apportés à un enfant handicapé.
Elle est composée d’une allocation de base à laquelle peuvent s’ajouter un à six compléments, tenant compte de l’ensemble des besoins (aide humaine, dont arrêt de travail d’un parent, et tout frais lié au handicap).
La prestation de compensation (PCH) est une prestation destinée à aider à financer certains frais liés au handicap. Elle comporte cinq éléments distincts et cumulables (aides humaines, aides techniques, aménagement du logement ou du véhicule ou surcoûts de transport, dépenses exceptionnelles ou spécifiques, aides animalières). PCH et AEEH ne sont pas cumulables, sauf pour frais d’aménagement du logement ou véhicule.
Concernant la scolarisation de l’enfant, l’équipe multidisciplinaire de la MDPH élabore le projet personnalisé de scolarisation (PPS) en tenant compte des souhaits de l’enfant et de ses parents (v. encadré 3). Le PPS est l’outil de pilotage du parcours de scolarisation et en assure la cohérence. Il définit en particulier les aménagements pédagogiques, le recours à un matériel adapté ou à une aide humaine et la qualité ou la nature des accompagnements, notamment thérapeutiques ou rééducatifs.
Le médecin référent de l’enfant a un rôle essentiel : renseigner avec précision le certificat médical MDPH qui accompagne toute demande en vue de l’attribution d’allocations et de prestations. Depuis mai 2017, un nouveau modèle plus détaillé est requis, comportant : la nature et l’origine du handicap justifiant la demande, la description des signes cliniques invalidants et leur fréquence, les déficiences sensorielles, auditives et/ou visuelles, les traitements et prises en charge thérapeutiques, ainsi que le retentissement fonctionnel et/ou relationnel. Ce dernier point est capital car il détermine les besoins de soutien et de compensation de l’enfant handicapé.

Interlocuteurs du médecin dans le système éducatif

Afin d’organiser au mieux la scolarisation de l’enfant handicapé, différents professionnels de l’Éducation nationale sont en contact privilégié avec le médecin référent de l’enfant. Parmi ces professionnels, l’interlocuteur privilégié est le médecin scolaire, qui sera en première ligne pour mettre en place un plan d’accueil individualisé (PAI, v. encadré 3) qui a pour objectif de faciliter l’accueil de l’enfant avec une maladie chronique dans son établissement scolaire. Par ailleurs, l’ensemble des professionnels en charge de l’éducation de l’enfant sont également impliqués dans sa prise en charge (au sens large), et sont donc en relation régulière avec le médecin référent de l’enfant. En effet, les professionnels de l’Éducation nationale ont besoin d’avoir l’éclairage du médecin référent de l’enfant pour aménager sa scolarité au mieux. En retour, le médecin référent peut se servir du point de vue des enseignants afin d’évaluer et de réévaluer le handicap scolaire de l’enfant, et orienter au mieux la suite de sa scolarisation. L’enseignant référent, nommé par l’Éducation nationale et présent à toutes les étapes du parcours de la scolarisation de l’enfant, est compétent pour assurer le suivi du projet person­nalisé de scolarisation (PPS) [v. encadré 3].
Même s’il est important de rappeler que le corps enseignant n’a pas à rentrer dans la boucle du secret professionnel (le médecin n’a donc pas l’autorisation de partager le secret concernant le diagnostic et l’ensemble du parcours de soin de l’enfant), des informations minimales doivent circuler entre le corps médical et le corps enseignant, dans les deux sens, en accord avec les parents, en vue de l’intérêt supérieur de l’enfant.
Ces échanges d’informations peuvent se faire au sein des équipes de suivi de scolarisation (ESS), réunies par l’enseignant référent, et qui permettent des échanges réguliers entre les parents, le milieu médical et l’équipe éducative.
Les auteurs déclarent n'avoir aucun lien d'intérêts.
Les handicaps de l’enfant sont d’origines très variées, congénitaux ou acquis, fixés ou dégénératifs ; chaque handicap doit être correctement évalué pour permettre la prise en charge la plus adaptée et la plus efficiente possible.
L’enfant étant en développement, il est nécessaire d’entrer dans une dynamique développementale et de s’appuyer sur les capacités de l’enfant, quel que soit le degré et la nature de son handicap, pour permettre la rééducation.
La prise en charge d’un enfant porteur de handicap est forcément pluridisciplinaire et nécessite une coordination efficace des soins et des prises en charge menée par le médecin référent de l’enfant.
La famille de l’enfant et l’enfant lui-même jouent un rôle prépondérant dans les décisions et les orientations de l’enfant.
La prise en charge d’un enfant porteur de handicap doit tout faire pour limiter au maximum les surhandicaps.
Les trois grands axes de prise en charge sont la prise en charge médicale, la prise en charge sociale, la prise en charge scolaire.
La Maison départementale des personnes handicapées joue un rôle d’orientation et d’aide (humaine et financière).
En France, la loi du 11 février 2005 pour l’égalité des droits et des chances, la participation et la citoyenneté des personnes handicapées pose pour la première fois une définition officielle du handicap : « Constitue un handicap, au sens de la présente loi, toute limitation d’activité ou restriction de participation à la vie en société subie dans son environnement par une personne en raison d’une altération substantielle, durable ou définitive d’une ou plusieurs fonctions physiques, sensorielles, mentales, cognitives ou psychiques, d’un polyhandicap ou trouble de santé invalidant ».
Cette définition s’inspire de la Classification internationale du fonctionnement, du handicap et de la santé (CIF, Organisation mondiale de la santé [OMS], 2001) venue remplacer la première Classification internationale des déficiences, incapacités et handicaps de 1980 (CIDIH, OMS), dont l’approche en termes de déficiences, incapacités et désavantages restait exclusivement médicale, sans tenir compte des facteurs liés à l’environnement.
La CIF fournit un modèle théorique de compréhension du handicap, défini comme une restriction de la participation résultant de l’interaction entre des limitations d’activité liées à des problèmes de santé et des facteurs environnementaux (physiques, sociaux, attitudinaux), donnant ainsi une place centrale aux conséquences lésionnelles, fonctionnelles ou sociales des problèmes de santé plutôt qu’à leurs causes.
SSAD : service d’aides et de soins à domicile pour les enfants présentant un polyhandicap.
SAFEP : service d’accompagnement familial et d’éducation précoce ; pour les enfants entre 0 et 3 ans ayant une déficience sensorielle.
SSFIS : service de soutien à l’éducation familiale et à l’intégration scolaire ; pour les enfants déficients auditifs de plus de 3 ans.
SAAAIS : service d’aide à l’acquisition de l’autonomie et à l’intégration scolaire ; pour les enfants déficients visuels de plus de 3 ans.
I. Les dispositifs de droit commun : sans dossier MDPH
Le projet d’accueil individualisé (PAI) concerne les élèves atteints de maladie chronique (épilepsie, diabète, etc.), d’allergie et d’intolérance alimentaire. Le PAI est un document écrit rédigé par le médecin scolaire ou de PMI, en accord avec la famille. Il précise pour les élèves, durant les temps scolaires et périscolaires, les traitements médicaux et/ou les régimes.Le programme personnalisé de réussite éducative (PPRE) est un programme d’accompagnement pédagogique concernant les élèves en difficulté scolaire et ceux qui risquent de ne pas maîtriser le niveau suffisant du socle de connaissances et de compétences, notamment en français et en mathématiques, quelle qu’en soit la cause. Le plan d’accompagnement personnalisé (PAP) concerne les élèves ayant des difficultés scolaires durables en raison d’un trouble des apprentissages. Il permet de bénéficier d’aménagements et d’adaptations pédagogiques ne relevant pas de décision MDPH. II. Les dispositifs qui nécessitent de recourir à la MDPHLe projet personnalisé de scolarisation (PPS) organise le déroulement de la scolarité de l’élève en situation de handicap et assure la cohérence, la qualité des accompagnements et des aides nécessaires à partir d’une évaluation globale de la situation et des besoins de l’élève. Pour mettre en place un PPS, la famille doit en faire la demande à la MDPH, aidée par l’enseignant référent (ER) de l’enfant. Le dossier MDPH comporte une partie administrative, le Geva-Sco (formulaire précisant les besoins de l’élève) et le certificat médical renseigné par le médecin traitant. À partir des éléments du dossier, l’équipe pluridisciplinaire de la MDPH élabore le PPS et le soumet à la décision de la CDAPH. L’enseignant référent veille ensuite à la mise en œuvre du PPS et réunit au moins une fois par an l’équipe de suivi de la scolarisation (ESS), pour réévaluer le parcours de scolarisation de l’élève.Le projet individualisé d’accompagnement (PIA) ou projet personnalisé d’accompagnement (PPA) concerne les élèves scolarisés dans les établissements médico-sociaux. Pour ces élèves, le PIA décline comment vont s’appliquer concrètement les mesures du PPS.

AEEH : allocation d’éducation d’enfant handicapé.
AES : accompagnant éducatif et social, option « accompagnement à l’éducation inclusive et à la vie ordinaire » ; remplacera progressivement les actuels AVS et AESH.
AESH : accompagnant des élèves en situation de handicap.
AVS-I : auxiliaire de vie scolaire individuel.
AVS-co : auxiliaire de vie scolaire collectif.
CDAPH :commission des droits et de l’autonomie des personnes handicapées.
CAMSP : centre d’action médico-sociale précoce.
CMP : centre médico-psychologique.
CMPP : centre médico-psycho-pédagogique.
CNSA : caisse nationale de solidarité pour l’autonomie.
ITEP : institut thérapeutique éducatif et pédagogique.
MDPH : maison départementale des personnes handicapées.
PAI : projet d’accueil individualisé.
PMI : protection maternelle et infantile.
PPS : projet personnalisé de scolarisation.
RASED : réseau d’aides spécialisées aux élèves en difficulté.
SEGPA : section d’enseignement général et professionnel adapté.
SESSAD : service d’éducation spécialisée et de soins à domicile.
ULIS : unité localisée pour l’inclusion scolaire.

Points forts
L'enfant handicapéOrientation et prise en charge (v. items 115, 117)

Les handicaps de l’enfant sont d’origines très variées, congénitaux ou acquis, fixés ou dégénératifs ; chaque handicap doit être correctement évalué pour permettre la prise en charge la plus adaptée et la plus efficiente possible. L’enfant étant en développement, il est nécessaire d’entrer dans une dynamique développementale et de s’appuyer sur les capacités de l’enfant, quel que soit le degré et la nature de son handicap, pour permettre la rééducation. La prise en charge d’un enfant porteur de handicap est forcément pluridisciplinaire et nécessite une coordination efficace des soins et des prises en charge menée par le médecin référent de l’enfant. La famille de l’enfant et l’enfant lui-même jouent un rôle prépondérant dans les décisions et les orientations de l’enfant. La prise en charge d’un enfant porteur de handicap doit tout faire pour limiter au maximum les surhandicaps. Les trois grands axes de prise en charge sont la prise en charge médicale, la prise en charge sociale, la prise en charge scolaire. La Maison départementale des personnes handicapées joue un rôle d’orientation et d’aide (humaine et financière).

Encadre

1. Définition actuelle du handicap

En France, la loi du 11 février 2005 pour l’égalité des droits et des chances, la participation et la citoyenneté des personnes handicapées pose pour la première fois une définition officielle du handicap : Constitue un handicap, au sens de la présente loi, toute limitation d’activité ou restriction de participation à la vie en société subie dans son environnement par une personne en raison d’une altération substantielle, durable ou définitive d’une ou plusieurs fonctions physiques, sensorielles, mentales, cognitives ou psychiques, d’un polyhandicap ou trouble de santé invalidant ». Cette définition s’inspire de la Classification internationale du fonctionnement, du handicap et de la santé (CIF, Organisation mondiale de la santé [OMS], 2001) venue remplacer la première Classification internationale des déficiences, incapacités et handicaps de 1980 (CIDIH, OMS), dont l’approche en termes de déficiences, incapacités et désavantages restait exclusivement médicale, sans tenir compte des facteurs liés à l’environnement. La CIF fournit un modèle théorique de compréhension du handicap, défini comme une restriction de la participation résultant de l’interaction entre des limitations d’activité liées à des problèmes de santé et des facteurs environnementaux (physiques, sociaux, attitudinaux), donnant ainsi une place centrale aux conséquences lésionnelles, fonctionnelles ou sociales des problèmes de santé plutôt qu’à leurs causes.

Encadre

2. Différents types de SESSAD spécialisés selon l’âge et le type de handicap

SSAD : service d’aides et de soins à domicile pour les enfants présentant un polyhandicap. SAFEP : service d’accompagnement familial et d’éducation précoce ; pour les enfants entre 0 et 3 ans ayant une déficience sensorielle.SSFIS : service de soutien à l’éducation familiale et à l’intégration scolaire ; pour les enfants déficients auditifs de plus de 3 ans.SAAAIS : service d’aide à l’acquisition de l’autonomie et à l’intégration scolaire ; pour les enfants déficients visuels de plus de 3 ans.

Encadre

3. Réponses éducatives pour les enfants à besoins spécifiques

I. Les dispositifs de droit commun : sans dossier MDPHLe projet d’accueil individualisé (PAI) concerne les élèves atteints de maladie chronique (épilepsie, diabète, etc.), d’allergie et d’intolérance alimentaire. Le PAI est un document écrit rédigé par le médecin scolaire ou de PMI, en accord avec la famille. Il précise pour les élèves, durant les temps scolaires et périscolaires, les traitements médicaux et/ou les régimes.Le programme personnalisé de réussite éducative (PPRE) est un programme d’accompagnement pédagogique concernant les élèves en difficulté scolaire et ceux qui risquent de ne pas maîtriser le niveau suffisant du socle de connaissances et de compétences, notamment en français et en mathématiques, quelle qu’en soit la cause. Le plan d’accompagnement personnalisé (PAP) concerne les élèves ayant des difficultés scolaires durables en raison d’un trouble des apprentissages. Il permet de bénéficier d’aménagements et d’adaptations pédagogiques ne relevant pas de décision MDPH. II. Les dispositifs qui nécessitent de recourir à la MDPHLe projet personnalisé de scolarisation (PPS) organise le déroulement de la scolarité de l’élève en situation de handicap et assure la cohérence, la qualité des accompagnements et des aides nécessaires à partir d’une évaluation globale de la situation et des besoins de l’élève. Pour mettre en place un PPS, la famille doit en faire la demande à la MDPH, aidée par l’enseignant référent (ER) de l’enfant. Le dossier MDPH comporte une partie administrative, le Geva-Sco (formulaire précisant les besoins de l’élève) et le certificat médical renseigné par le médecin traitant. À partir des éléments du dossier, l’équipe pluridisciplinaire de la MDPH élabore le PPS et le soumet à la décision de la CDAPH. L’enseignant référent veille ensuite à la mise en œuvre du PPS et réunit au moins une fois par an l’équipe de suivi de la scolarisation (ESS), pour réévaluer le parcours de scolarisation de l’élève.Le projet individualisé d’accompagnement (PIA) ou projet personnalisé d’accompagnement (PPA) concerne les élèves scolarisés dans les établissements médico-sociaux. Pour ces élèves, le PIA décline comment vont s’appliquer concrètement les mesures du PPS.

Encadre

Lexique

AEEH : allocation d’éducation d’enfant handicapé.

AES : accompagnant éducatif et social, option « accompagnement à l’éducation inclusive et à la vie ordinaire » ; remplacera progressivement les actuels AVS et AESH.

AESH : accompagnant des élèves en situation de handicap.

AVS-I : auxiliaire de vie scolaire individuel.

AVS-co : auxiliaire de vie scolaire collectif.

CDAPH :commission des droits et de l’autonomie des personnes handicapées.

CAMSP : centre d’action médico-sociale précoce.

CMP : centre médico-psychologique.

CMPP : centre médico-psycho-pédagogique.

CNSA : caisse nationale de solidarité pour l’autonomie.

ITEP : institut thérapeutique éducatif et pédagogique.

MDPH : maison départementale des personnes handicapées.

PAI : projet d’accueil individualisé.

PMI : protection maternelle et infantile.

PPS : projet personnalisé de scolarisation.

RASED : réseau d’aides spécialisées aux élèves en difficulté.

SEGPA : section d’enseignement général et professionnel adapté.

SESSAD : service d’éducation spécialisée et de soins à domicile.

ULIS : unité localisée pour l’inclusion scolaire.

POUR EN SAVOIR

Référentiel du Collège des enseignants de pédiatrie, Masson, 6e édition.
Référentiel du Collège des enseignants de médecine physique et réadaptation, Masson, 5e édition.
(https://www.legifrance.gouv.fr/)
(https://www.cnsa.fr).

Dans cet article

Ce contenu est exclusivement réservé aux abonnés