Compte tenu de la prescription excessive de l’IRM devant un genou douloureux, la HAS et le Conseil national professionnel de radiologie et imagerie médicale publient des recommandations pour les médecins généralistes précisant les indications et les types d’examens à prescrire en cas de gonalgie – traumatique ou non – chez l’adulte, s’appuyant sur un algorithme décisionnel.

En dehors des traumatismes, l’arthrose est la cause la plus fréquente de douleurs au(x) genou(x), notamment après 40-50 ans. Toutefois, d’autres pathologies peuvent être en cause : d’origine rhumatismale (rhumatisme inflammatoire ou microcristallin), infectieuse, tumorale ou microtraumatique (fractures sous-chondrales), mais aussi les douleurs projetées (hanche, rachis lombaire). Un lien avec une pathologie neurologique ou vasculaire est également possible.

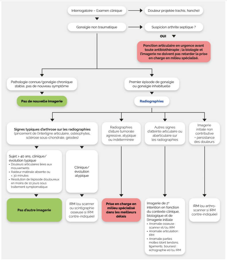
Pour déterminer la cause et orienter la prise en charge, des examens d’imagerie peuvent être prescrits, en fonction des hypothèses formulées à l’issue de l’examen clinique. Souvent, la radiographie suffit ; l’IRM est rarement nécessaire. Toutefois, cette dernière est de plus en plus prescrite : la réalisation d’une IRM des membres inférieurs est ainsi en augmentation depuis quelques années (+ 6 % par an environ). Dans près de deux tiers des cas, cet examen n’est pourtant pas justifié. C’est pourquoi la HAS vient de publier des recommandations de bonne pratique pour orienter les médecins généralistes vers une prescription plus raisonnée.  En complément, un document d’information pour les patients a également été mis à disposition (quand consulter en urgence ? que faire pour soulager la douleur ? etc.).

 

La clinique avant tout

L’interrogatoire et l’examen clinique du patient (v. encadré ci-dessous) sont au premier plan : ils permettent de formuler des hypothèses sur la cause de la douleur et évaluer la nécessité d’une imagerie ainsi que le choix du type d’imagerie le cas échéant (v. algorithme ci-dessous).

Lorsqu’un examen d’imagerie est prescrit, la demande au radiologue doit mentionner le contexte clinique, le diagnostic évoqué, le type d’imagerie demandé, le côté atteint et les contre-indications éventuelles de certains types d’imagerie. Ensuite, il est nécessaire de confronter les données de l’imagerie à la clinique, car les lésions (notamment dégénératives) observées en imagerie ne sont pas toujours corrélées aux symptômes ressentis.

Éliminer les urgences

L’arthrite septique est à évoquer devant des signes tels que : douleur unilatérale le plus souvent, non soulagée par le repos, insomniante, permanente ; érythème et augmentation de la chaleur locale ; épanchement intra-articulaire ; limitation des amplitudes articulaires ; fièvre/frissons, altération de l’état général ; contextes de toxicomanie intraveineuse, immunosuppression, corticothérapie, bactériémie récente, diabète, VIH, antécédent de chirurgie du genou ou de geste invasif ou autre porte d’entrée potentiellement infectieuse ; syndrome inflammatoire biologique avec notamment une CRP augmentée. Une ponction articulaire diagnostique (et hémocultures) doit être réalisée en urgence, avant toute antibiothérapie. La prise en charge se fait en milieu spécialisé ; elle ne doit pas être retardée par la biologie et l’imagerie.

Quant aux gonalgies liées à un traumatisme, une urgence absolue est la luxation fémoro-tibiale survenant après un choc violent ; elle comporte un risque de lésion nerveuse et/ou artérielle. Une hospitalisation est d’emblée nécessaire pour avis chirurgical et réalisation d’un angioscanner.

Par ailleurs, en cas de suspicion de fracture, il est préconisé de recourir à la règle d’Ottawa pour évaluer la nécessité de réaliser des radiographies (présence d’au moins un des critères suivants : âge ≥ 55 ans ; douleur isolée de la rotule ; douleur à la tête du péroné ; incapacité de fléchir le genou à 90° ; incapacité de faire quatre pas complets, soit deux transferts de poids, immédiatement après le traumatisme ou lors de l’évaluation).

Radiographies en première intention

Lors d’un premier épisode de gonalgie, ou un épisode inhabituel – une fois les urgences éliminées –, si la clinique oriente vers une atteinte articulaire du genou, les radiographies sont indiquées en première intention, quelle que soit la cause suspectée de la douleur :

– au minimum face et profil en charge ;

– défilé fémoro-patellaire 30 ° si suspicion clinique d’atteinte fémoro-patellaire ;

– schuss si suspicion clinique d’arthrose fémoro-tibiale.

Des clichés bilatéraux sont recommandés pour le premier bilan. L’IRM n’a pas de place en première intention.

S’il s’agit d’un nouvel épisode de gonalgie chez un patient ayant une pathologie connue avec symptomatologie habituelle, la répétition de l’imagerie n’est pas recommandée.

Après une première radiographie : comment s’orienter ?

En deuxième intention, la démarche diagnostique est fonction de l’examen clinique et des résultats de l’imagerie initiale.

Images d’allure tumorale

Si les radiographies initiales montrent une image d’allure tumorale agressive, atypique ou indéterminée, il faut adresser le patient dans les meilleurs délais en centre spécialisé.

Signes d’arthrose

Lorsque des signes d’arthrose sont décelés dans les premières radiographies (pincement de l’interligne articulaire, ostéophytes, condensation osseuse sous-chondrale, géodes), plusieurs cas de figure existent, en fonction de la clinique :

  • Aucune imagerie complémentaire n’est nécessaire s’il s’agit d’un patient de plus de 40 ans, avec un tableau clinique et une évolution typiques (douleurs articulaires liées aux mouvements, raideur matinale absente ou < 30 minutes, résolution de l’épisode douloureux en moins de 10 jours sous traitement symptomatique).
  • Une IRM est recommandée pour rechercher une lésion associée (ou scanner ou scintigraphie osseuse en cas de contre-indication à l’IRM) lorsque le tableau clinique est atypique ou les symptômes progressent rapidement de manière inattendue (faisant suspecter une fracture par insuffisance osseuse ou une arthrose destructrice rapide) ou s’il y a un changement des caractéristiques cliniques.

 

En cas d’échec du traitement symptomatique : orienter vers une prise en charge médico-chirurgicale spécialisée.

 

Signes d’atteinte articulaire ou abarticulaire

Le contexte clinique, biologique et l’évolution de la symptomatologie déterminent l’imagerie à réaliser en deuxième intention ainsi que la prise en charge, qui doivent être discutés avec un radiologue ou un médecin spécialiste des pathologies ostéo-articulaires. Les premières radiographies peuvent donc être complétées :

  • En cas d’anomalie osseuse : par un scanner et/ou une IRM.
  • En cas d’anomalie des parties molles :
    • par une échographie, qui permet d’explorer une pathologie tendineuse, ligamentaire, une bursopathie ou une tuméfaction des parties molles ;
    • et/ou par une IRM pour caractériser une lésion, ou si l’échographie n’est pas concluante.
  • En cas d’anomalie de l’articulation : par une IRM. Si contre-indication à l’IRM, un arthroscanner est à discuter. Attention : l’arthroscanner ou l’arthro-IRM (qui sont des examens invasifs) ont des indications limitées et ne doivent être demandés qu’après avis d’un radiologue ou d’un médecin spécialiste des pathologies ostéo-articulaires.

 

Enfin, l’épanchement ne nécessite généralement pas d’échographie (c’est un diagnostic clinique), sauf dans certains cas : obésité, déformation articulaire majeure post-traumatique, raideur articulaire évoluée, doute sur un épanchement de petit volume, etc.

 

Douleurs persistantes sans signes à l’imagerie

Une IRM est recommandée (ou arthroscanner en cas de contre-indication à l’IRM), après réévaluation clinique et éventuellement avis spécialisé, lorsque les radiographies et/ou l’échographie sont normales ou n’expliquent pas les symptômes, mais les douleurs persistent.

Il faut également évoquer une douleur projetée (hanche, rachis lombaire) et réaliser si besoin une imagerie appropriée.

Autres situations

Si un syndrome douloureux régional complexe est suspecté (anciennement algodystrophie), le diagnostic repose sur la clinique (critères de Budapest), mais en cas d’atypie ou d’incertitude clinique, après les radiographies (qui peuvent être normales pendant les premières semaines), une scintigraphie osseuse aux (99mTc)-bisphosphonates ou une IRM peuvent être indiquées.

Finalement, en cas de suspicion de maladie professionnelle, se référer aux critères de reconnaissance correspondants (critères de reconnaissance des lésions chroniques méniscales : tableaux Régime général n° 79 et Régime agricole n° 53 ; critères de reconnaissance des tendinopathies : tableaux Régime général n° 57 et Régime agricole n° 39…). Certains examens d’imagerie peuvent être prescrits pour étayer la demande de prise en charge spécifique.
 

nn

Encadre

Examen clinique du genou

L’interrogatoire précise :

  • l’ancienneté et les circonstances d’apparition de la douleur : existence ou non d’un traumatisme, 1er épisode ou épisode récurrent de gonalgie/prise en charge, autres douleurs articulaires, antécédent de chirurgie du genou ;
  • les caractéristiques de la douleur : siège, intensité, type (mécanique ou inflammatoire), facteurs déclenchants/aggravants ou soulagement par le repos, évolution dans le temps, traitements antalgiques et anti-inflammatoires. Attention aux douleurs « projetées » (ex. : coxarthrose, cruralgie, phlébite, artériopathie, etc.) ;
  • l’association à d’autres troubles éventuels : boiterie, instabilité/dérobement du genou, blocage ou pseudoblocage, gonflement du genou, bruits, dérangement interne ;
  • d’autres signes : fièvre, altération de l’état général ;
  • les comorbidités et traitements en cours (antithrombotiques, immunosuppresseurs, antibiotiques), les antécédents récents d’infection, une toxicomanie intraveineuse, une sonde urinaire ;
  • l’âge, les activités sportives et les contraintes posturales professionnelles ;
  • le retentissement fonctionnel de la douleur et des autres troubles.

L’examen clinique se fait debout, puis à la marche, puis couché, de manière comparative sur les deux genoux :

  • Observation du patient et de ses deux genoux :
    • surcharge pondérale ;
    • déviation axiale des membres inférieurs, appui monopodal, amyotrophie du quadriceps, gonflement du genou/tuméfaction, signes inflammatoires locaux, déformation, asymétrie des os ou tissus mous, cicatrices, lésions cutanées (ex. : psoriasis, intertrigo des orteils, plaie cutanée en aval), varices, etc. ;
    • marche : boiterie, utilisation d’une béquille, flessum, périmètre de marche, etc. ;
    • mobilité.
  • Palpation des genoux : point douloureux articulaire ou abarticulaire (insertions ligamentaires, tendons), épanchement liquidien (signe du glaçon), tuméfaction, kystes ou nodules.
  • Examen :
    • de la mobilité des genoux, des hanches, du rachis ;
    • de la stabilité (stabilité patellaire, exploration des ligaments latéraux et croisés) ;
    • des ménisques.
  • Examen neurovasculaire du membre inférieur.

En fonction de la clinique, le bilan biologique peut comporter la recherche d’un syndrome inflammatoire ou d’anomalies métaboliques.

Dans cet article

Ce contenu est exclusivement réservé aux abonnés