Avant de réaliser un geste de chirurgie orale, que faire chez les patients sous traitement pouvant induire un risque hémorragique (anticoagulant, antiagrégant plaquettaire) ? Synthèse des recos de la Société française de chirurgie orale, avec les principales conduites à tenir illustrées par un arbre décisionnel.
En raison du vieillissement de la population et de la polymédication des sujets âgés, la prescription de traitement déprimant l’hémostase est croissante. La pratique de gestes chirurgicaux chez ces patients est soumise à des protocoles spécifiques.
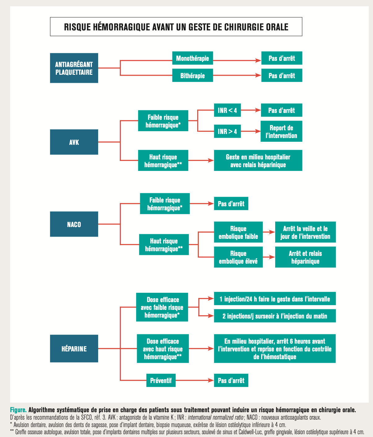
Évaluation du risque hémorragique
Tout d’abord, avant de réaliser un geste de chirurgie orale, il est important de mesurer le risque hémorragique potentiel de l’intervention. On distingue les interventions de chirurgie orale à faible risque hémorragique de celles à haut risque hémorragique.
Les interventions à faible risque hémorragique sont les avulsions dentaires sectorielles, l’avulsion des dents de sagesse sur arcades et incluses, la pose d’un implant dentaire unique ou multiple sur un secteur, une biopsie muqueuse, la biopsie des glandes salivaires accessoires, une exérèse de lésion ostéolytique inférieure à 4 cm (kyste bénin des mâchoires).
Celles à haut risque hémorragique sont les avulsions totales à toute une arcade dentaire, la pose d’implants multiples sur plusieurs secteurs, les greffes osseuses autologues avec prélèvement endobuccal, les sinusotomies et les soulevés de sinus, les greffes gingivales avec prélèvement de la muqueuse palatine et l’exérèse de lésion ostéolytique > à 4 cm.
Conduites à tenir
En cas de faible risque hémorragique, il n’y a pas lieu d’arrêter un traitement antithrombotique qu’il soit prescrit en mono- ou en bithérapie.
En cas de haut risque hémorragique, on discute avec le médecin prescripteur et, en fonction du risque thrombotique, du passage à une monothérapie le temps de l’intervention.
En cas de prise d’anticoagulant de type antagoniste de la vitamine K (AVK), le contrôle de l’INR doit être réalisé au plus proche de l’intervention avec un objectif cible à 2-3 (de 24 à 72 heures max avant l’intervention).
Il n’y a pas nécessité d’effectuer un arrêt des AVK si l’INR (International Normalized Ratio) est entre 2 et 3.
Si l’INR est supérieur à 4, il est préférable de reporter l’intervention jusqu’à ce qu'il soit dans les valeurs cibles.
Pour les nouveaux anticoagulants oraux directs, en cas de risque hémorragique majeur, il faut discuter avec le médecin prescripteur le saut ou l’arrêt transitoire des anticoagulants.
L’arbre décisionnel ci-dessous, adapté des recommandations de la Société française de chirurgie orale, résume les principales conduites à tenir.

Cinzia Nobile, La Revue du Praticien
Pour en savoir plus
Gellée T, Samama M. Que faire avant un geste chirurgical endobuccal ? Rev Prat 2019;69(8);868-70.