La fièvre est l’un des symptômes les plus fréquents pour lesquels les patients consultent.
Même si elle est le symptôme le plus important des maladies infectieuses, la fièvre n’est pas toujours synonyme d’infection. Au cours de certaines infections (notamment des toxi-infections comme le choléra, le tétanos, le botulisme ou bien des infections chroniques comme les ostéites, les sinusites), la fièvre peut être absente. Des infections graves comme le choc septique à bacilles à Gram négatif (BGN) peuvent évoluer avec une hypothermie. À l’inverse, il existe de nombreuses causes de fièvre non infectieuse.

Diagnostiquer la fièvre

La température normale du corps humain est variable dans la journée avec l’âge, le sexe, le rythme nycthéméral et l’activité physique, mais considérée comme normale si elle est  37,5 °C le matin et  37,8 °C le soir.
Même si la définition n’est pas consensuelle, la fièvre représente la hausse de la température centrale  38 °C le matin et  38,3 °C le soir.
Le terme « fébricule » désigne habituellement une température > 37,5 °C et < 38 °C.
Du fait des variations physiologiques, les conditions de prise de la température doivent être respectées : à distance des repas et après 20 minutes de repos.
Les voies axillaire ou buccale sont préférées avec la précision que la température mesurée doit être majorée de 0,5 °C pour obtenir la température centrale. La prise rectale n’est plus utilisée.
La prise de la température par voie tympanique doit prendre en compte les éventuelles obstructions du conduit auditif externe par un bouchon de cérumen.
La fièvre est un symptôme, et pour la vaste majorité des maladies fébriles, la fièvre est de courte durée et de bon pronostic. L’origine des fièvres aiguës de courte durée est souvent virale et donc rarement diagnostiquée. En revanche, parmi ces situations, il existe des patients dont la pathologie est sévère ou bien qui ont un risque d’aggravation. Une partie de ces maladies représente également un danger par leur risque de contagiosité. C’est cela l’enjeu devant une fièvre aiguë : faire la différence entre la fièvre qui survient dans le cadre d’une maladie bénigne et celle qui est liée à une maladie pouvant menacer la vie du patient.
La distinction entre une fièvre de courte et de longue durée est également importante car les causes et la prise en charge sont souvent différentes.
Une fièvre aiguë est une fièvre qui évolue depuis moins de 5 jours. Les causes sont le plus souvent infectieuses.
Une fièvre prolongée est une fièvre évoluant depuis plus de 20 jours et, dans ce cadre, les infections représentent moins de 50 % des causes.
Physiopathologie
Le dérèglement du centre thermorégulateur hypothalamique responsable de l’apparition de la fièvre est produit par des substances dites pyrogènes.
Les pyrogènes exogènes dans le cadre d’une fièvre d’origine infectieuse sont les toxines, les endotoxines (lipopolysaccharides de la paroi des bacilles à Gram négatif) ou exotoxines de bactéries à Gram positif (BGP). Leur interaction avec le système immunitaire (monocytes, macrophages, polynucléaires neutrophiles, lymphocytes et autres cellules) provoque la libération de pyrogènes endogènes actifs au niveau hypo­thalamique comme l’interleukine 1, le TNFa, les interférons, l’interleukine 6.
Des mécanismes de déperdition de chaleur sont activés dans les tissus périphériques avec une vasodilatation et une transpiration plus importantes et la production de chaleur dans d’autres tissus comme les muscles (frissons).
Il est généralement accepté qu’il n’existe pas de relation entre l’importance de la fièvre et la gravité de l’infection en cause.
Identifier les situations d’urgence et celles imposant l’hospitalisation d’un patient fébrile et/ou une prise en charge en réanimation médicale
Situations d’urgence
En pratique, ce sont les signes de sepsis grave :
signes neurologiques : angoisse, agitation, confusion, troubles du comportement, prostration, coma ;
signes cardiovasculaires : fréquence cardiaque > 120 batt/min, pression artérielle systolique < 90 mmHg (ou abaissée d’au moins 40 mmHg par rapport à la pression artérielle systolique habituelle chez un patient hypertendu). Pression artérielle moyenne (PAM) < 65 mmHg. Chaque degré au-dessus de 37 °C augmente la fréquence cardiaque de 10 batt/min ;
signes cutanés : purpura, extrémités froides et cyanosées, marbrures témoignant d’une hypoperfusion périphérique ;
signes respiratoires : polypnée > 24/min, tirage, balancement thoraco-abdominal, polypnée superficielle, SaO2 < 90 % ;
signes rénaux : oligurie < 0,5 mL/kg/h, anurie. Chaque degré au-dessus de 37 °C augmente les pertes hydriques de 300 à 400 mL/j avec un risque de déshydratation.
En absence de ces signes, l’appréciation clinique du médecin est extrêmement importante dans la prise en charge d’un malade fébrile. L’état dit « septique » est difficile à quantifier ; c’est plus l’impression du clinicien que le patient peut évoluer vers une situation d’infection systémique avec un risque vital. La détection très précoce des signes parfois subtils annonçant une infection sévère change le pronostic de celle-ci.
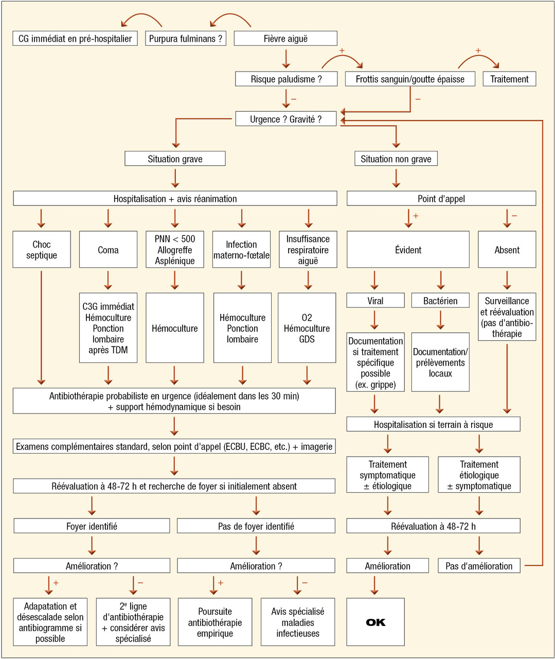
Un arbre décisionnel de la prise en charge présente une proposition de conduite à tenir devant une fièvre aiguë (figure).
Indications d’hospitalisation
Elles sont essentiellement les situations où des signes de gravité sont présents (sepsis grave/choc septique) ou bien dans lesquelles une aggravation possible est suspectée soit devant des arguments cliniques et biologiques, soit en raison d’un terrain à risque (femme enceinte, décompensation de comorbidités, immunodépression).
D’autres indications dans lesquelles une hospitalisation peut être discutée sont :
l’absence de conditions satisfaisantes de prise en charge en ambulatoire : un isolement social, des difficultés d’observance prévisibles (patient dément, etc.) ;
l’échec de prise en charge initiale en ambulatoire, avec per­sistance des symptômes après la réévaluation réalisée à 48-72 heures du début d’une antibiothérapie, en particulier.
Diagnostiquer la cause : conduire le diagnostic étiologique d’une fièvre aiguë
Repérer un terrain à risque
Il s’agit essentiellement des patients immunodéprimés. Même s’ils sont actifs socialement, ils sont plus à risque de développer une infection grave. Toute fièvre aiguë chez un malade immunodéprimé doit être considérée comme une fièvre d’origine infectieuse jusqu’à preuve du contraire et elle est une urgence diagnostique et thérapeutique.
Selon le type d’immunosuppression, les risques infectieux sont différents :
déficits de l’immunité humorale : correspond à un déficit de production des anticorps ou immunoglobulines (hypo-/agammaglobulinémie, déficit immunitaire commun variable, hémopathies lymphoïdes). Cette situation se complique d’infections à germes encapsulés. Une autre situation partage ces risques infectieux : la splénectomie ou l’asplénisme fonctionnel (drépanocytose). L’élimination des bactéries encapsulées est alors compromise de manière définitive, ce qui explique un risque permanent lié à ces germes ;
déficits de l’immunité cellulaire : immunosuppresseurs, hémopathies, greffe de cellules souches hématopoïétiques ou d’organe solide, infection par le VIH… Le risque est alors lié aux germes intracellulaires (virus, parasites, pneumocystose…) ;
neutropénie : correspond à un déficit de la phagocytose et de la bactéricidie. Elle est essentiellement due à des traitements à type de chimiothérapie cytotoxique. Il s’y associe fréquemment l’altération des barrières muqueuse (mucite) et cutanée (cathéters). Le risque est lié à des infections par des bactéries pyogènes et par des champignons filamenteux ;
traitements immunosuppresseurs, corticothérapie, prolongée, biothérapies : le risque infectieux est large, recouvrant l’ensemble des germes. Il dépend de la durée et de l’intensité de l’immunosuppression ;
comorbidités associées à un risque infectieux accru : diabète mal équilibré, insuffisance cardiaque, insuffisance respiratoire, insuffisance rénale chronique, cirrhose, patients âgés dépendants et/ou polypathologiques.
Une autre situation particulière est celle de la femme enceinte  avec un risque de complication fœtale, de fausse couche spontanée et d’accouchement prématuré qui est accru en cas d’infection. Il existe alors aussi un risque d’infection néonatale très grave.

Interrogatoire

Plus que dans d’autres circonstances en médecine, les hypothèses de diagnostic les plus pertinentes sont issues de l’anamnèse et de l’examen clinique.
En ce qui concerne la fièvre, il est souvent difficile à l’interrogatoire d’avoir des données objectives. Le fait que le patient dise qu’il a eu de la fièvre ne signifie pas forcément qu’il a pris sa température. Le plus souvent, le patient veut dire qu’il perçoit une sensation de chaleur ou de froid ou bien des sueurs.
Un interrogatoire dirigé vers les symptômes spécifiques de chaque appareil ou système va apporter de nombreuses informations. Les patients peuvent oublier ou bien considérer comme insignifiant un signe ou un symptôme qui peut être très important dans la démarche diagnostique.
Des détails de ce type sont, par exemple, des symptômes mineurs respiratoires, urinaires ou abdominaux, un rash transitoire ou des épisodes antérieurs de la même maladie.
En revanche, certains signes d’appel peuvent être trompeurs. Par exemple, des urines foncées peuvent seulement être un témoin de déshydratation. Chez les femmes en particulier, lors d’un épisode fébrile, une sensation d’inconfort en urinant peut être perçue.
Les douleurs musculaires et les arthralgies sont également difficiles à interpréter lors d’un épisode fébrile. Quand elles sont au premier plan, elles suggèrent une infection virale comme la grippe ou la dengue, mais elles sont aussi une caractéristique des infections entérovirales et de la leptospirose, par exemple.

Voyages

Les détails de l’endroit précis du voyage doivent être précisés et pas seulement le nom du pays ; les conditions de logement dans une zone rurale exposent à des risques non encourus dans une grande ville.
Les dates exactes du voyage sont importantes également. Après un séjour en zone tropicale, l’incubation du paludisme à Plasmodium falciparum peut aller de 1 semaine à 6 à 8 semaines et des paludismes à P. vivax et P. malariae peuvent survenir des mois ou bien des années après un voyage en zone endémique. Les précisions par rapport aux zones de résistance aux antipaludéens et l’éventuelle prophylaxie prise, ou non, sont importantes aussi. Une période d’incubation supérieure à 3 semaines exclut les fièvres hémorragiques, mais peut être compatible avec une hépatite virale, une schistosomiase aiguë ou une primo­infection VIH.
La résistance aux antibiotiques est actuellement un très important problème de santé publique et varie d’un pays à un autre. Ces informations peuvent orienter le choix d’un traitement de première ligne et les mesures d’isolement obligatoire.
Contrairement à ce que l’on peut penser, les maladies tropicales « classiques » sont rarement diagnostiquées chez les voyageurs qui ne font que des séjours de courte durée, à l’exception souvent vitale du paludisme, qui est la première cause de fièvre au retour du voyage.
Il est suivi par un large nombre d’infections fébriles de courte durée, virales, et sans signes de gravité, dont les arboviroses avec la dengue sont les plus fréquentes, mais qui ne sont souvent pas diagnostiquées, suivies des infections respiratoires, digestives et urinaires.
Des diagnostics spécifiques peuvent également être évoqués chez le voyageur en zones d’épidémie en cours. La dengue en est un bon exemple (tableau 1).

Notion de contage

Les informations concernant les endémies ou les épidémies en cours doivent être recherchées. En période d’hiver, la notion d’un contage grippal est très importante. Même dans les régions avec un taux élevé de vaccination, la rougeole existe encore chez les adultes et elle est particulièrement sévère chez les patients immunodéprimés de la même manière que la rubéole chez la femme enceinte.
Une diarrhée fébrile chez des contacts indique une possible shigellose, salmonellose ou bien une infection à Campylobacter jejunii.
La consommation de lait cru, ou de certains fromages, doit faire suspecter une brucellose ou une listériose.
La longue période d’incubation des hépatites virales ne doit pas être oubliée : de 2 à 6 semaines pour l’hépatite A et de 4 semaines à quelques mois pour l’hépatite B.

Vaccinations

Si possible, un carnet vaccinal doit être récupéré. Chez un voyageur plus particulièrement, les détails des vaccinations effectuées en vue du voyage doivent être renseignés.

Profession

La profession peut être utile à connaître devant une fièvre aiguë, comme les travailleurs dans le milieu médical et dans les communautés d’enfants pour lesquels les notions de contage sont très importantes, les éboueurs, égoutiers (leptospirose), les éleveurs (brucellose, fièvre Q) et les travailleurs dans le domaine vétérinaire ou des abattoirs (infections à Streptococcus suis). D’autres fièvres associées au milieu professionnel ne sont pas d’origine infectieuse, comme l’inhalation de produits toxiques en métallurgie ou dans l’industrie des polymères.

Loisirs

Il existe de plus en plus d’activités de loisirs qui sont responsables d’un tableau fébrile aigu : les baignades en eau douce ou les kayaks pour la leptospirose, les randonnées en forêt pour l’exposition aux tiques sont des exemples fréquents.

Prise de médicaments

La prise d’antibiotique peut suspendre ou modifier l’évolution d’une infection et biaiser le diagnostic de la même manière que les antipyrétiques peuvent beaucoup modifier l’aspect de la courbe fébrile. L’effet de la prise des médicaments sur l’épisode de fièvre doit également être renseigné.
Un grand nombre de médicaments peuvent être à l’origine de fièvre spécifique d’origine immuno-allergique souvent isolée sans rash ni élément d’orientation. Parmi les antibiotiques, les principaux sont : les pénicillines, les céphalosporines et les sulfamides.

Prise de risques (sexuels, toxicomanies, etc.)

Des nombreuses infections sexuellement transmissibles sont responsables d’épisodes fébriles dont l’infection par le VIH. L’appartenance du patient à un groupe considéré comme à risque d’infection par le VIH doit également être précisée.
Un élément très important et difficile parfois à aborder est la consommation de toxiques, en particulier des substances injectables. Il ne faut pas hésiter à revenir auprès du patient pour essayer de préciser ce type de risque, tout en gardant en mémoire la nécessité de la confidentialité.

Présence de matériel, contexte postopératoire

Il est également important de préciser la présence de matériel étranger chez les patients dans l’hypothèse d’une infection sur matériel tel que les prothèses valvulaires, vasculaires ou articulaires ou les cathéters vasculaires.
De la même manière, le contexte postopératoire oriente particulièrement le diagnostic.

Examen physique

La fièvre doit être prise dans les conditions adéquates déjà discutées. Les courbes fébriles classiquement décrites, qui peuvent être d’une grande aide diagnostique, ne sont que rarement trouvées en pratique. Par exemple, la fièvre tertiaire ou quaternaire des paludismes est plus présente dans les rechutes que dans les épisodes aigus.
Une courbe irrégulière, hectique doit faire suspecter avant tout la prise d’antipyrétique.
L’examen physique doit être dirigé vers les signes spécifiques de chaque appareil ou système et répété si besoin, surtout s’il est pauvre, comme cela peut être le cas chez les patients âgés ou immunodéprimés.
On recherchera au plan :
neurologique : céphalées, signes de localisation, syndrome méningé, convulsions ;
ophtalmologique : uvéite, conjonctivite, purpura conjonctival, ictère ;
ORL : rhinorrhée, angine, douleur à la pression des sinus, otorrhée, otite, douleur à la palpation des mastoïdes ;
pulmonaire : signes fonctionnels (toux, dyspnée, expectoration, hémoptysie), un foyer de râles crépitants avec un syndrome de condensation, un épanchement pleural ;
cardiaque : un souffle, un frottement péricardique ;
abdominal : diarrhée, syndrome pseudo-occlusif, abcès de la marge anale, fistule, signe de Murphy, défense, contracture, splénomégalie, hépatomégalie ;
urinaire : signes fonctionnels (brûlures mictionnelles, pollakiurie, dysurie), douleur à la percussion des fosses lombaires, douleur prostatique au toucher rectal ; une bandelette urinaire doit être réalisée à la recherche de leucocyturie et de nitrites ;
génital : leucorrhées ou écoulement urétral, douleur à la mobilisation des annexes, orchite, signes d’inflammation locale ou lésions sur la peau des organes génitaux ;
peau : éruption, érysipèle, escarre d’inoculation, plaie d’allure infectée, cicatrices (caractère inflammatoire ou purulent) ;
aires ganglionnaires : adénopathies, inflammation locale ;
ostéo-articulaire : impotence fonctionnelle, épanchement, point douloureux rachidien, plaie du pied chez le diabétique ;
présence de matériel étranger : sonde urinaire, cathéter veineux central ou périphérique, pacemaker, dérivation ventriculaire…

Examens complémentaires

À l’exception des maladies comme la varicelle ou la rougeole, la majorité des infections courantes n’ont pas de caractéristique clinique qui permet de faire un diagnostic microbiologique précis. Peu de ces infections ont besoin d’investigations supplémentaires du fait de leur présentation bénigne et de leur évolution spontané­ment favorable.

Temporiser

Il est possible de temporiser la réalisation d’examen complémentaire dans les situations suivantes (la situation doit être réévaluée à 48-72 heures) :
fièvre aiguë isolée, bien tolérée, chez un sujet jeune sans comorbidité, sans foyer bactérien évident, ne revenant pas d’une zone d’endémie palustre et sans arguments pour une primo- infection VIH ;
Infection bactérienne dont la localisation clinique est évidente, chez un sujet jeune, sans comorbidité majeure, qui ne présente pas de signe de complication et qui est accessible à une antibio­thérapie probabiliste (otite, sinusite, angine streptococcique, érysipèle, pneumonie…) ;
infection virale évidente, bénigne, bien tolérée (viroses saisonnières, bronchite aiguë…).

Discuter

La réalisation d’un bilan complémentaire peut être discutée si la fièvre persiste au-delà de 3 jours, ce qui correspond au moment où le patient est réévalué.
Dans cet intervalle de 48-72 heures, l’apparition de nouveau symptôme ou l’aggravation de l’état général doivent être signalées au médecin. Une prescription d’antibiotique en empirique n’est pas justifiée en l'absence de diagnostic de foyer d’infection bactérienne sans signes de gravité.
Des investigations accessibles en routine en laboratoire de ville permettent une orientation diagnostique : la numération formule sanguine ± frottis sanguin, un examen cytobactériologique des urines (ECBU) et une radiographie pulmonaire de face et de profil. Un bilan sérologique peut être prélevé également et utilisé en fonction du contexte.

Réaliser

Devant un état clinique inquiétant ou bien au-delà de 3 jours de fièvre, les investigations de laboratoire à visée étiologique deviennent obligatoires :
hémogramme + frottis sanguin (tableau 2) ;
ionogramme sanguin, urémie, créatininémie, protéine C réactive ;
bilan hépatique ;
deux hémocultures prélevées avant antibiothérapie si possible ;
radiographie pulmonaire de face, debout idéalement (si l’état du patient, notamment hémodynamique, le permet) ;
ECBU ;
en cas de signe de gravité, seront prélevés spécifiquement : bicarbonates sanguins, gaz du sang artériel, lactatémie ; taux de prothrombine, temps de céphaline activée, fibrinogène.
Certaines situations justifient d’un geste en urgence en plus d’hémocultures :
retour d’une zone d’endémie palustre : frottis sanguin/goutte épaisse ;
syndrome méningé fébrile : ponction lombaire ;
syndrome confusionnel fébrile, crise convulsive fébrile, signe de localisation fébrile, qu’il y ait ou pas de syndrome méningé : imagerie cérébrale puis ponction lombaire en l'absence d’effet de masse ;
purpura fulminans : la priorité est l’administration de ceftriaxone au lit du malade. Ensuite, une fois celui-ci stabilisé en réanimation, il faudra faire une ponction lombaire ;
choc septique ou sepsis sévère : hémocultures, recherche de porte d’entrée ;
dermohypodermite nécrosante ou gangrène gazeuse : hémocultures, prélèvements locaux ;
lombalgie fébrile (pyélonéphrite sur obstacle) : hémocultures, ECBU, échographie rénale ;
douleur rachidienne fébrile (spondylodiscite) : IRM rachidienne ou, à défaut, TDM rachidienne ;
douleur abdominale fébrile : recherche d’urgence chirurgicale ;
les examens d’imagerie sont orientés par les points d’appel clinicobiologiques, la gravité, le terrain.

Causes des fièvres aiguës et situations particulières

Principales causes de fièvre aiguë
Elles sont décrites dans le tableau 3.
Il faut se rappeler que toute fièvre prolongée a commencé par une fièvre aiguë. Si, chez un patient sans antécédent médical particulier, la cause est le plus souvent virale et bénigne, il faut savoir raisonner devant un certain nombre de situations particulières fréquemment rencontrées en pratique clinique.

Situations particulières

Femme enceinte

Femme enceinte

Il faut :
rechercher systématiquement une pyélonéphrite (surtout au 3e trimestre) ;
réaliser un examen gynécologique, obligatoire devant une suspicion d’infection annexielle ;
devant un tableau pseudogrippal, chercher systématiquement une listériose ;
se méfier d’infections intra-abdominales (appendicite, cholécystite) qui peuvent évoluer avec des tableaux trompeurs ;
savoir évoquer une rubéole ou une toxoplasmose si la patiente n’est pas immunisée.

Sujet âgé

Les symptômes neurologiques sont particulièrement difficiles. Beaucoup de patients présentent des céphalées et peuvent développer des troubles neurologiques avec des épisodes confusionnels, délirants ou des troubles du comportement qui sont seulement la conséquence d’une fièvre élevée et/ou d’une déshydratation associée. Mais ces signes peuvent aussi être spécifiques et orienter vers une infection du système nerveux central, d’où l’importance d’être correctement interprétés.
Le tableau clinique est souvent atypique, paucisymptomatique ; la fièvre est souvent absente.
Il faut savoir évoquer toujours les infections pulmonaires (risque d’inhalation), urinaires (en prenant en compte les colonisations fréquentes) et digestives. Une attention particulière doit être portée aux infections digestives avec possible indication chirurgicale pour lesquelles l’examen clinique est pauvre (cholécystite, diverticulite).
Souvent, ils présentent des comorbidités associées à un risque infectieux accru (diabète, insuffisance cardiaque, rénale, etc.) qui décompensent lors de l’épisode fébrile.

Prothèse valvulaire

Il faut évoquer systématiquement une endocardite infectieuse, ce qui justifie des hémocultures systématiques.

Antécédents chirurgicaux récents

Il faut rechercher une infection du site opératoire, ou une autre infection nosocomiale (pulmonaire en particulier mais aussi une lymphangite compliquant une voie veineuse) et savoir évoquer l’accident thrombo-embolique.

Diabète

Le déséquilibre du diabète prédispose à plus d’infections urinaires que dans la population générale avec souvent des colonisations urinaires connues.
L’examen des pieds, à la recherche d’une porte d’entrée cutanée, doit être systématique à cause du risque accru de mal perforant plantaire, dont la cicatrisation est très difficile, avec un risque de surinfection staphylococcique.

Cirrhose

Les infections bactériennes représentent un quart des décès chez ces patients. Il s’agit fréquemment d’infections invasives à Streptococcus pneumoniae et d’infection du liquide d’ascite à bacilles à Gram négatif.

Dialyse

Staphylococcus aureus et les staphylocoques coagulase négatifs, souvent résistants à la méticilline, sont responsables d’infections sur les fistules de dialyse et de bactériémies.

Toxicomanie intraveineuse

Il faut penser systématiquement à une bactériémie ou une endocardite avec porte d’entrée cutanée, notamment à staphylocoques, plus rarement à Pseudomonas aeruginosa et à Candida sp.
Immunodépression

Immunodépression

Déficit de l’immunité humorale : il prédispose à des infections à bactéries encapsulées (Streptoccocus pneumoniae en premier mais aussi Neisseria meningitidis, Haemophilus influenzae) avec tableaux souvent sévères.
VIH : il faut savoir rechercher systématiquement une infection opportuniste chez les patients ayant une immunodépression sévère (en dessous de 200 lymphocytes T CD4/mm3 [ou 15 %]). Tout signe pulmonaire dans ce contexte, devant une fièvre de moins de 5 jours, doit faire évoquer une infection à Streptoccocus pneumoniae, mais si la fièvre dure plus longtemps la pneumocystose doit être évoquée systématiquement. En dehors de l’immunodépression sévère, rechercher les infections à pneumo­coque souvent invasives.
Neutropénie de courte durée : il faut savoir évoquer les infections à bacilles à Gram négatif en provenance du tube digestif et à cocci Gram positif (staphylocoques, streptocoques, entérocoques) soit dans le cadre de l’altération des barrières muqueuses post-chimiothérapie (mucite), soit liées à la présence de cathéters centraux.
Neutropénie de longue durée : il faut savoir toujours couvrir Pseudo­monas aeruginosa et évoquer les infections fongiques à Candida sp et surtout à Aspergillus sp.

Retour d’une zone d’endémie palustre

Toute fièvre au retour des tropiques est un paludisme, jusqu’à preuve du contraire, et impose la réalisation d’un frottis et d’une goutte épaisse en urgence.

Traitement

Le traitement de la fièvre repose essentiellement sur un traitement étiologique et secondairement sur un traitement symptomatique.

Traitement étiologique

Certaines situations imposent un traitement anti-infectieux en urgence sans diagnostic microbiologique (tableau 4). Il faut faire alors administrer une antibiothérapie empirique en urgence adaptée à la situation :
purpura fulminans : justifie l’administration d’antibiotique immédiatement au domicile du patient ;
sepsis grave/choc septique ;
patient neutropénique (< 500 PNN/mm3 ou attendus dans les 48 heures) ou allogreffé (en couvrant Pseudomonas aeruginosa) ;
patient asplénique (en couvrant Streptococcus pneumoniae) ;
méningite purulente ou méningo-encéphalite purulente, méningo- encéphalite à liquide clair possiblement herpétique ;
infection maternofœtale ;
paludisme grave.
En dehors de ces situations, aucune prescription d’antibiotique sans diagnostic n’est justifiée. Elle doit être faite idéalement et si la situation du patient le permet, après la réalisation des prélèvements à visée de documentation microbiologique.

Indications des antipyrétiques

Il est déconseillé de prescrire un traitement antipyrétique quand l’état du patient nécessite une surveillance étroite de l’évolution, car cela va rendre impossible l’interprétation de la courbe de température.
De plus, la fièvre a un effet bénéfique sur la défense anti-infectieuse, et l’évolution de la température permet de surveiller l’efficacité du traitement.
En revanche, la fièvre élevée chez certains sujets à risque peut être très mal tolérée, pouvant justifier alors un traitement anti­pyrétique.
C’est le cas des insuffisants cardiaques, insuffisants respiratoires, des sujets âgés et des infections cérébroméningées. Une indication formelle est dans le cadre des coups de chaleur.
Lorsqu’un antipyrétique est indiqué, il vaut mieux l’administrer de manière systématique et régulière, afin d’éviter les rebonds de fièvre : paracétamol 1 g  4/j chez l’adulte per os chaque fois que c’est possible, avec la même efficacité que l’administration intraveineuse. L’effet apparaît dans les 30 minutes, et il est maximal en 2-3 heures.
Le paracétamol est contre-indiqué en cas d’hépatite aiguë ou d’insuffisance hépatique.
L’aspirine et les anti-inflammatoires non stéroïdiens ne sont pas recommandés (risque de syndrome de Reye en cas de virose chez l’enfant, risque de complication locorégionale ou systémique grave en cas de foyer bactérien, en particulier des parties molles). Ils peuvent avoir leur place dans une infection virale banale des voies aériennes supérieures s’il n’existe pas d’arguments pour une surinfection bactérienne et sous surveillance étroite de l’évolution.
Les corticoïdes sont des antipyrétiques très efficaces, mais ils devraient être utilisés seulement pour des indications précises (par exemple, méningite tuberculeuse) et en combinaison avec des anti-infectieux efficaces pour les fièvres de cause connue.
L’administration des antipyrétiques chez l’enfant relève des règles spécifiques non traitées dans ce chapitre.

Mesures complémentaires

Une hydratation correcte de tout patient fébrile est très importante. L’apport per os doit être abondant et varié, s’il est possible. Sinon, un apport intraveineux s’impose. Le risque de déshydratation est réel chez le jeune enfant et le sujet âgé.
L’alimentation du patient fébrile dépend de sa tolérance.
L’association d’une fièvre élevée et de conditions extérieures favorisant l’hyperthermie (environnement surchauffé, habillage excessif) peut conduire à une fièvre supérieure à 41 °C et à une défaillance des fonctions vitales avec un risque élevé de mortalité et de séquelles neurologiques sévères.
Des mesures complémentaires pour baisser la température corporelle peuvent être entreprises, mais souvent avec une efficacité modeste.
Seul le mouillage semble avoir un certain effet antipyrétique, mais il est souvent perçu comme désagréable, et il devrait être pratiqué avec de l’eau tiède et non pas froide ou glacée. La vaso­constriction et les frissons, même mal tolérés, n’augmentent pas la température centrale.•

Mais aussi :

Points forts
Fièvre aiguë chez l’enfant et l’adultePartie : Adulte

POINTS FORTS À RETENIR

La fièvre est un symptôme et n’est pas toujours synonyme d’infection. Au cours de certaines infections, la fièvre peut être absente, et des infections graves peuvent évoluer avec une hypothermie.

Une fièvre aiguë est une fièvre qui évolue depuis moins de 5 jours. Les étiologies sont le plus souvent infectieuses. La vaste majorité des maladies fébriles sont de courte durée et de bon pronostic.

Une fièvre prolongée est une fièvre évoluant depuis plus de 20 jours et dans ce cadre les infections représentent moins de 50 % des étiologies.

La fièvre aiguë doit bénéficier d’un interrogatoire dirigé vers les symptômes spécifiques de chaque appareil ou système et sur l’anamnèse.

Toute fièvre aiguë chez un malade immunodéprimé doit être considérée comme une fièvre d’origine infectieuse jusqu’à preuve du contraire et elle est une urgence diagnostique et thérapeutique.

Toute fièvre au retour des tropiques est un paludisme jusqu’à preuve du contraire et impose la réalisation d’un frottis sanguin et d’une goutte épaisse en urgence.

En dehors de certaines situations qui imposent un traitement anti-infectieux en urgence sans diagnostic (sepsis grave/choc septique, patient neutropénique ou allogreffé ou asplénique, purpura fulminans, méningo-encéphalite, infection materno-fœtale), aucune prescription d’antibiotique sans diagnostic au moins clinique n’est justifiée.

Message auteur

Message de l'auteur

La question de la conduite à tenir devant une fièvre aiguë est une des questions les plus vastes du programme des iECN.

Elle est très transversale. Elle peut être abordée dans l’ensemble des questions de l’UE 8 de maladies infectieuses, dans le cadre des questions diagnostiques. Elle balaye à la fois les domaines de la pédiatrie, du sujet adulte, du sujet âgé, et des séjours en zone tropicale. Elle « croise » avec la conduite à tenir devant une fièvre chez l’immunodéprimé. En dehors des aspects diagnostiques qui sont à connaître, en particulier sur la fréquence respective des maladies responsables de fièvre aiguë, et sur leur gravité, des questions peuvent être posées sur la conduite à tenir thérapeutique avec un volet qui doit prendre en compte la fièvre des sujets fragiles : nouveau-nés, enfants et sujets âgés.

L’étudiant doit être particulièrement vigilant aux situations spécifiques détaillées dans cette question. En effet, devant une femme enceinte ou devant un patient qui a eu une chimiothérapie cytotoxique, les causes de fièvre ne seront pas forcément les mêmes, et la conduite diagnostique sera également différente.

Sous un aspect finalement de questions très simples, car sur un symptôme très courant, cette question est compliquée. Elle impose une connaissance très large des maladies infectieuses et d’avoir un raisonnement clinique construit à l’hôpital auprès des patients.

Pour en savoir
ECN Pilly 2016. Collège des universitaires de maladies infectieuses et tropicales, éditions Alinea +, 25e édition, 2016.Pilly E. Maladies infectieuses et tropicales 2014, Collège des universitaires de maladies infectieuses et tropicales ; 24e édition, 2014.Cohen J, Powderly WG, Opal SM. Infectious Diseases. 3rd Edition. Elsevier Limited, 2010.

Dans cet article

Ce contenu est exclusivement réservé aux abonnés