Bactérie flagellée spiralée strictement humaine, colonisant exclusivement la muqueuse gastrique grâce à son uréase (qui réduit l’acidité locale).
Toujours pathogène : gastrite.
Transmission interhumaine surtout dans la petite enfance : contact direct de sécrétions gastriques (régurgitations, vomissements) ou de salive.
Prévalence très variable qui peut atteindre 80 % en région de forte endémie. En France : 15-30 % en population générale, 50 % après 60 ans, < 10 % chez les enfants. En baisse (car usage massif d’antibiotiques pour d’autres infections).
Impliquée dans : ulcères gastro-duodénaux, gastrite atrophique, cancer gastrique et lymphome du MALT (non hodgkinien, développé dans le tissu lymphoïde associé aux muqueuses). Toute colonisation = maladie infectieuse, quels que soient les symptômes.
À rechercher dans des indications bien définies (encadré). Éradication nécessaire pour prévenir récidives ou survenue de certaines pathologies ou les traiter (50 % de rémission du lymphome du MALT après élimination d’H. pylori).
Ã
Toujours pathogène : gastrite.
Transmission interhumaine surtout dans la petite enfance : contact direct de sécrétions gastriques (régurgitations, vomissements) ou de salive.
Prévalence très variable qui peut atteindre 80 % en région de forte endémie. En France : 15-30 % en population générale, 50 % après 60 ans, < 10 % chez les enfants. En baisse (car usage massif d’antibiotiques pour d’autres infections).
Impliquée dans : ulcères gastro-duodénaux, gastrite atrophique, cancer gastrique et lymphome du MALT (non hodgkinien, développé dans le tissu lymphoïde associé aux muqueuses). Toute colonisation = maladie infectieuse, quels que soient les symptômes.
À rechercher dans des indications bien définies (encadré). Éradication nécessaire pour prévenir récidives ou survenue de certaines pathologies ou les traiter (50 % de rémission du lymphome du MALT après élimination d’H. pylori).
Ã
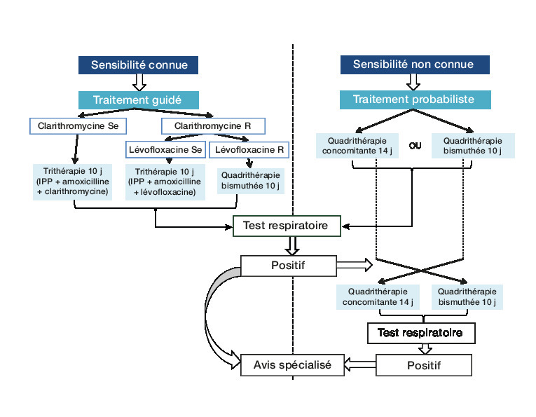
Comment procéder ?
Abandon des trithérapies empiriques des années 2000 en raison de la résistance aux antibiotiques (26 % pour la clarithromycine, 13 % pour les fluoroquinolones). Thérapie séquentielle « classique » inférieure à la thérapie concomitante, en particulier en cas de souches résistantes.
Avec des molécules adaptées à la sensibilité bactérienne : trithérapies mieux tolérées que les quadrithérapies et efficacité > 90 %. D’où de nouvelles recommandations (HAS, mai 2017).1
Culture rarement réalisée quand H. pylori n’est pas suspecté au vu des antécédents du patient. Démontrer sa présence avant toute prescription.
L’éradication n’étant jamais une urgence, elle doit être différée chez la femme enceinte ou allaitante.
Deux situations cliniques : soit prescription ciblée d’emblée (biopsies gastriques faites avec culture et antibiogramme ou bien PCR – non remboursée), soit traitement probabiliste par défaut.
Les recommandations (figure) concernent des molécules particulières, non des familles d’antibiotiques, en raison de leurs différences de diffusion et de sensibilité à l’acidité. Pas de substitution par d’autres de la même famille.
Si échec : ne pas prescrire le même traitement.
Ã
Traitement guidé
Souche sensible à la clarithromycine. Trithérapie 10 jours : IPP + amoxicilline 1 g x 2/j + clarithromycine 500 mg x 2/j.
Souche résistante à la clarithromycine mais sensible à la lévofloxacine. Trithérapie 10 jours : IPP + amoxicilline 1 g x 2/j + lévofloxacine 500 mg/j.
Souche résistante à la clarithromycine et à la lévofloxacine. Quadrithérapie bismuthée pendant 10 jours (oméprazole, sels de bismuth, tétracycline et métronidazole).
Si échec : avis spécialisé.
Ã
Traitement probabiliste
Quadrithérapie bismuthée pendant 10 jours.
OU
Quadrithérapie concomitante pendant 14 jours : IPP + amoxicilline 1 g x 2/j + clarithromycine 500 mg x 2/j + métronidazole 500 mg x 2/j.
En cas d’échec, prescrire en 2e ligne la quadrithérapie non choisie initialement.
En cas d’échec de 2 traitements probabilistes : avis spécialisé.
Ã
Cas particuliers
Si allergie vraie à la pénicilline : quadrithérapie bismuthée.2
Elle associe sels de bismuth + tétracycline + métronidazole (Pylera 3 gélules x 4/j) à un IPP (oméprazole 20 mg x 2/j) pendant 10 jours. Gélules à prendre en fin de repas contrairement aux autres molécules. Informer le patient des effets indésirables fréquents qui ne doivent pas faire arrêter le traitement : troubles digestifs (diarrhée, nausées), selles de couleur sombre, goût métallique, urines sombres.
Contre-indications : avant 12 ans, insuffisance rénale, hépatique, allergie, femme enceinte ou allaitante. Attention aux signes neurologiques (risque d’encéphalopathie au bismuth) : arrêt immédiat.
En dehors de la quadrithérapie bismuthée, le choix de l’IPP est libre, une dose matin et soir pendant le repas : ésoméprazole 20 mg, lansoprazole 30 mg, oméprazole 20 mg, pantoprazole 40 mg ou rabéprazole 20 mg.
Probiotiques : aucun intérêt.
Facteurs prédictifs d’échec : résistance aux antibiotiques et faible observance, soulignant l’importance de l’implication et de l’information du patient à l’aide d’un futur document de la HAS.
Ordonnance type (traitement et éradication) sur le site du GEFH (www.helicobacter.fr, rubrique documents à télécharger).
Ã
Comment juger de l’efficacité
?
Prouver le succès du traitement est impératif (aucun antibiotique n’est efficace à 100 %).
Méthode de choix, test respiratoire à l’urée marquée. On fait boire au patient une solution contenant de l’urée marquée au 13C. L’uréase d’H. pylori la dégrade et produit du 13CO2 détectable dans l’air expiré. Non invasive, réalisable dans tout laboratoire de ville.
À faire 4 semaines après arrêt de toute antibiothérapie et 2 semaines après interruption de tout IPP pour éviter des faux négatifs. Supprimer anti-acide et pansement gastro-intestinal 24 heures avant.
La sérologie n’est pas adaptée au contrôle de l’éradication. l
Encadre
Indications de recherche et d’éradication d’H. pylori
✔ Ulcères gastriques ou duodénaux (ou ATCD)
✔ AINS, aspirine à faible dose au long cours si antécédent d’ulcère gastro-duodénal
✔ Prévention des cancers gastriques :
– ATCD familial de cancer gastrique au 1er degré
– ATCD personnel de cancer gastrique
– lésions prénéoplasiques sur biopsies gastriques (atrophie avec ou sans métaplasie intestinale)
– prédisposition héréditaire (HNPCC/Lynch)
✔ Avant chirurgie bariatrique de type by-pass
✔ Lymphome du MALT
✔ Dyspepsie
✔ Anémie par carence en fer ou en vitamine B12, sans cause retrouvée
✔ Purpura thrombopénique immun
Références
1. HAS. Traitement de l’infection par Helicobacter pylori chez l’adulte. Pertinence des soins. Mai 2017.
2. GEFH. Recommandations pour le traitement de H. pylori. www.helicobacter.fr, rubrique Traitements de l’infection à H. pylori.
2. GEFH. Recommandations pour le traitement de H. pylori. www.helicobacter.fr, rubrique Traitements de l’infection à H. pylori.