Deuxième maladie neurologique chronique la plus fréquente derrière la migraine, l’épilepsie touche environ 600 000 personnes en France (soit 1 % de la population).
Or des données récentes recueillies par l’Assurance maladie montrent que leur prise en charge n’est pas optimale : par exemple, plus de 20 % des personnes à qui un antiépileptique a été prescrit ont été vues uniquement par un médecin généraliste, alors que selon les recommandations le diagnostic doit être posé par un neurologue, un neuropédiatre ou un médecin formé à l’épileptologie ; a contrario, les médecins très spécialisés dans cette pathologie font face à une demande croissante pour des épilepsies non complexes qui pourraient être suivies par un médecin généraliste en lien avec un neurologue. Par ailleurs, un accompagnement personnalisé est encore insuffisamment proposé aujourd’hui ; il est pourtant nécessaire pour limiter les répercussions de la maladie dans la vie quotidienne, sociale, familiale, scolaire ou professionnelle.
Face à ces écueils, la HAS a élaboré un guide sur le parcours de santé de ces patients, dans le but d’améliorer le diagnostic, favoriser la coordination des professionnels impliqués et améliorer la qualité de vie des personnes concernées. Ce guide complète les recommandations de bonnes pratiques sur la prise en charge des enfants et des adultes ayant une épilepsie publié en 2020.
Un parcours en 3 niveaux : rôle du MG dans les situations non compliquées
Le guide précise le rôle, la place et les modalités de coordination des professionnels de santé impliqués selon le degré de complexité de la situation (simple, complexe ou très complexe). Ces derniers sont définis grâce à une évaluation multidimensionnelle, en s’appuyant sur une check-list : des fiches pour les déterminer sont téléchargeables sur le site de la HAS (pour l’adulte et pour l’enfant).
Ensuite, en fonction de la complexité de la situation, le parcours de santé s’organise en 3 niveaux de recours aux soins.
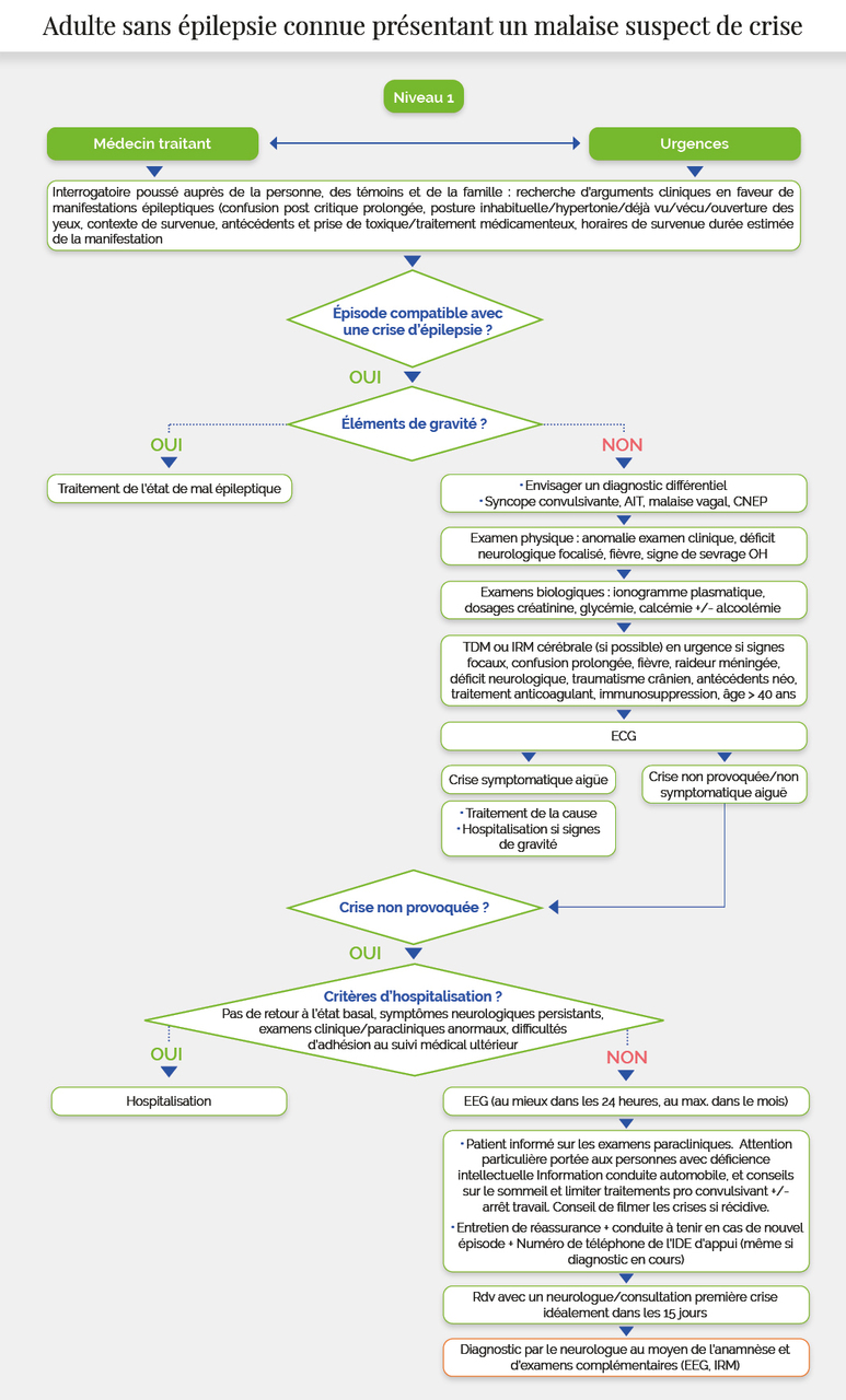
Le niveau 1 est assuré par les professionnels de proximité : médecin généraliste, avec participation du médecin du travail ou du médecin de l’Éducation nationale, et éventuellement appui d’un(e) infirmier(e). Il correspond aux situations où l’affirmation du diagnostic – qui ne peut toutefois être posé que par un spécialiste – et la mise en œuvre thérapeutique sont les plus simples. Lorsque cette prise en charge de proximité s’avère insuffisante, les professionnels de ce niveau orientent vers un niveau supérieur.
Pour le médecin traitant, il s’agit donc notamment de :
- savoir évoquer la possibilité de la nature épileptique d’un malaise (v. algorithmes ci-contre) ;
- assurer l’entrée dans le parcours de soins, par l’orientation vers les professionnels de niveaux 2 et 3 (v. ci-dessous) ;
- une fois le diagnostic d’épilepsie confirmé, suivre, au sein d’une équipe pluridisciplinaire, les situations simples en lien avec le niveau 2, et participer à l’accompagnement personnalisé du patient sur les divers aspects de la vie affectés par la maladie – emploi, conduite, transition de l’enfance à l’adolescente, projet de grossesse… – (v. encadrés 1 et 2).
Son rôle dans toutes ces étapes, ainsi que dans l’accompagnement personnalisé du patient et de ses aidants, est précisé dans plusieurs algorithmes décisionnels téléchargeables sur le site de la HAS (pour l’adulte et pour l’enfant).
Le niveau 2 est assuré par des spécialistes de l’épilepsie : neurologues chez l’adulte, pédiatres chez l’enfant, avec éventuellement appui d’un(e) infirmier(e) et en lien avec le médecin traitant et équipe ressource d’accompagnement. Ils confirment le diagnostic, décident ou non d’instaurer un traitement médicamenteux antiépileptique et prennent en charge des personnes dont la situation est plus complexe.
Le niveau 3 est destiné aux cas les plus sévères ou complexes dont la prise en charge est le plus souvent assurée par neurologues ou des neuropédiatres spécialisés en épileptologie et une équipe hospitalière spécialisée.
De nombreux outils synthétiques (algorithmes, infographies…) sont téléchargeables sur le site de la HAS (v. encadré 2).
1. Messages clés
Le diagnostic d’épilepsie doit être posé par un spécialiste : neurologue ou un médecin formé à l’épileptologie.
Sa confirmation ne nécessite aucun examen biologique si ce n’est une glycémie capillaire, un ionogramme sanguin et une calcémie lors d’une première crise évocatrice.
Devant une première crise d’allure convulsive généralisée, un électrocardiogramme (ECG) et un électroencéphalogramme avec vidéo (VEEG) doivent être réalisés, si possible dans les 48 heures.
Le traitement de l’épilepsie n’est pas que médicamenteux et doit être initié après consultation avec un spécialiste. Il comporte une information et une éducation thérapeutique du patient. Au-delà de la gestion des crises, la prise en charge concerne les comorbidités, notamment cognitives ou psychiatriques, et un accompagnement personnalisé au long cours.
Les conséquences de l’épilepsie sur l’emploi doivent être prises en compte de manière coordonnée afin que le patient bénéficie d’un accompagnement adapté.
La réglementation en matière de conduite doit faire l’objet d’une information.
Le suivi médical nécessite au moins une visite annuelle auprès d’un médecin : des examens complémentaires ne sont pas forcément nécessaires, mais il s’agit d’une consultation longue portant sur : la présence ou la persistance de crises, l’observance du patient et l’adhésion thérapeutique de l’aidant, les comorbidités fréquemment rencontrées (syndrome anxieux, dépression, risque suicidaire, troubles cognitifs…), les répercussions de la maladie dans les sphères personnelle et professionnelle (grossesse, emploi, loisirs), les effets indésirables du traitement…
2. Outils pour les professionnels
Synthèse épilepsie de l’adulte Les points critiques du parcours
Synthèse épilepsie de l’enfant Les points critiques du parcours
Fiche algorithmes de synthèse du parcours de santé des adultes avec épilepsie
Fiche algorithmes de synthèse du parcours de santé des enfants adolescents avec épilepsie
Vue d’ensemble du parcours de santé de l’adulte avec épilepsie
Vue d’ensemble du parcours de santé de l’enfant et de l’adolescent avec épilepsie
Degrés de complexité de la situation de l’adulte avec épilepsie
Degrés de complexité de la situation de l’enfant épileptique
Niveaux de recours aux soins de l’adulte avec épilepsie
Niveaux de recours aux soins de l’enfant épileptique