Si la plupart sont spontanément résolutives, la présence de signes de gravité impose un traitement immédiat. Au retour de voyage, leur persistance doit faire rechercher une cause parasitaire.
La diarrhée du voyageur est définie par la survenue d’au moins 3 selles molles ou liquides en 24 heures.1 Elle constitue le problème de santé le plus fréquent des voyageurs, devant les infections des voies aériennes supérieures, les dermatoses et la fièvre. Son taux d’attaque peut dépasser 50 % pour un séjour de 3 semaines.2 Le nombre toujours plus important de voyageurs vers des destinations à risque élevé d’exposition au péril fécal est contrebalancé par l’amélioration des conditions d’hygiène dans les pays émergents, ainsi que par le développement intense d’infrastructures hôtelières.3 Le sous-continent indien et une bonne partie de l’Afrique subsaharienne restent globalement les destinations les plus à risque.
Les infections entériques sont acquises principalement par ingestion d’aliments ou de boissons contaminés ainsi que par un défaut d’hygiène des mains. La précarité des conditions de voyage est le principal facteur de risque d’acquisition d’une diarrhée. Cependant, il n’existe pas en pratique de conditions d’hébergement permettant de garantir une prévention totale. Par exemple, plusieurs épidémies de gastroentérites virales avec un fort taux d’attaque ont été décrites dans les conditions de promiscuité lors de croisières. La consommation d’antibiotiques pour diarrhée n’est pas rare chez les voyageurs : cette donnée doit être recherchée à l’interrogatoire pour élargir éventuellement l’enquête causale (v. infra).
Les infections entériques sont acquises principalement par ingestion d’aliments ou de boissons contaminés ainsi que par un défaut d’hygiène des mains. La précarité des conditions de voyage est le principal facteur de risque d’acquisition d’une diarrhée. Cependant, il n’existe pas en pratique de conditions d’hébergement permettant de garantir une prévention totale. Par exemple, plusieurs épidémies de gastroentérites virales avec un fort taux d’attaque ont été décrites dans les conditions de promiscuité lors de croisières. La consommation d’antibiotiques pour diarrhée n’est pas rare chez les voyageurs : cette donnée doit être recherchée à l’interrogatoire pour élargir éventuellement l’enquête causale (v. infra).
Deux situations
On distingue d’une part les diarrhées aiguës du voyageur, communément appelées turistas (dont la durée varie le plus souvent de 1 à 5 jours), et d’autre part les diarrhées persistantes du voyageur, définies par une durée des symptômes d’au moins 2 semaines après le retour de voyage. En pratique, ce sont les diarrhées persistantes qui sont le plus souvent un motif de consultation. L’incidence des diarrhées aiguës (22 %) serait globalement deux fois supérieure à celle des diarrhées persistantes (11 %).4 Si le risque létal associé à la diarrhée des voyageurs est quasi inexistant, les troubles occasionnés peuvent sérieusement perturber le séjour. L’intensité de la diarrhée aiguë est définie par ses répercussions sur les activités du voyageur : – elle n’interfère pas avec les activités : diarrhée bénigne ;
– elle interfère avec les activités sans les empêcher : diarrhée modérée ;
– elle empêche les activités : diarrhée sévère.
L’incidence des diarrhées aiguës du voyageur est maximale au cours de la première semaine de séjour,3 les formes bénignes étant de loin les plus fréquentes.1
– elle interfère avec les activités sans les empêcher : diarrhée modérée ;
– elle empêche les activités : diarrhée sévère.
L’incidence des diarrhées aiguës du voyageur est maximale au cours de la première semaine de séjour,3 les formes bénignes étant de loin les plus fréquentes.1
Lire aussi | Diarrhée chronique : attention aux pièges !
Quels symptômes ?
La diarrhée aiguë du voyageur est le plus souvent associée à des douleurs coliques, des nausées/vomissements, plus rarement à une fièvre, voire à un ténesme ou à de faux besoins.1, 3 L’association de ces différents symptômes fournit des éléments d’orientation pronostique et étiologique.
Les syndromes dysentériques (épreintes, ténesmes, faux besoins, glaires séro-sanglantes) sont peu fréquents et ils sont en général associés à une cause (bactérienne ou parasitaire) dont le potentiel évolutif justifie un traitement probabiliste. La grande majorité des diarrhées sont soit des syndromes cholériformes (aqueuse, abondante, accompagnée de douleurs abdominales et de vomissements, mais sans fièvre), soit des syndromes gastroentéritiques (diarrhées, douleurs abdominales, vomissements). L’existence d’une fièvre associée aux symptômes digestifs est fortement corrélée à une origine bactérienne, soit dans le cadre des syndromes dysentériques, soit dans le cadre des syndromes gastroentéritiques.
L’expérience clinique, corroborée par des enquêtes épidémiologiques, a établi une association entre la diarrhée du voyageur et la survenue ultérieure d’une colopathie fonctionnelle ou de troubles dyspeptiques chroniques qualifiés de postinfectieux. Le risque pour une telle évolution avoisine les 10 %.3 Beaucoup plus rarement, des arthrites réactionnelles ont été décrites sur des terrains particuliers, ou encore des syndromes de Guillain-Barré associés aux infections à Campylobacter.
Les diarrhées persistantes du voyageur sont caractérisées par des signes cliniques atténués mais non résolutifs, dominés par des troubles du transit et des troubles dyspeptiques.
Les syndromes dysentériques (épreintes, ténesmes, faux besoins, glaires séro-sanglantes) sont peu fréquents et ils sont en général associés à une cause (bactérienne ou parasitaire) dont le potentiel évolutif justifie un traitement probabiliste. La grande majorité des diarrhées sont soit des syndromes cholériformes (aqueuse, abondante, accompagnée de douleurs abdominales et de vomissements, mais sans fièvre), soit des syndromes gastroentéritiques (diarrhées, douleurs abdominales, vomissements). L’existence d’une fièvre associée aux symptômes digestifs est fortement corrélée à une origine bactérienne, soit dans le cadre des syndromes dysentériques, soit dans le cadre des syndromes gastroentéritiques.
L’expérience clinique, corroborée par des enquêtes épidémiologiques, a établi une association entre la diarrhée du voyageur et la survenue ultérieure d’une colopathie fonctionnelle ou de troubles dyspeptiques chroniques qualifiés de postinfectieux. Le risque pour une telle évolution avoisine les 10 %.3 Beaucoup plus rarement, des arthrites réactionnelles ont été décrites sur des terrains particuliers, ou encore des syndromes de Guillain-Barré associés aux infections à Campylobacter.
Les diarrhées persistantes du voyageur sont caractérisées par des signes cliniques atténués mais non résolutifs, dominés par des troubles du transit et des troubles dyspeptiques.
Quelles causes ?
Associée à de la fièvre et un retour de zone d’endémie, la diarrhée aiguë du voyageur doit faire suspecter un paludisme et le faire rechercher en urgence.
Alors que la grande majorité des infections entériques survenant dans les pays industrialisés sont virales, l’origine des diarrhées aiguës du voyageur est caractérisée par une nette prépondérance des entérobactéries :1 principalement Escherichia coli, Salmonella sp., Shigella sp. et Campylobacter sp. Les virus viennent en deuxième position, loin derrière, et enfin les parasites.
Les diarrhées invasives sont généralement associées à de la fièvre. On distingue parmi elles plusieurs causes :
– les syndromes dysentériques fébriles associés à des entérobactéries de type Shigella sp, E. coli entéro-invasifs ou entérohémorragiques, ou Campylobacter sp. ;
– les syndromes de type gastroentéritique associés aux Yersinia sp., aux Salmonella sp., dont la fièvre typhoïde (bien que la plupart des fièvres typhoïdes ne s’accompagnent pas de diarrhée) ;
– les diarrhées à Clostridium difficile (post-antibiotiques) ;
– les diarrhées parasitaires : l’amœbose intestinale aiguë (Entamoeba histolytica), sous forme d’un syndrome dysentérique classiquement sans fièvre.
Les diarrhées de type sécrétoire traduisent l’action de toxines non cytotoxiques et produisent des diarrhées cholériformes, généralement sans fièvre. Elles sont associées à des bactéries comme E. coli entérotoxinogène, plus rarement au choléra (Vibrio cholerae), ainsi qu’à des virus (rotavirus, norovirus). Certains parasites, notamment les coccidies, sont à l’origine de diarrhées aqueuses par malabsorption.
Dans les diarrhées persistantes du voyageur, ce sont les causes parasitaires qui prédominent, à l’origine de diarrhées classiquement non fébriles. La diarrhée est au premier plan pour les infections dues à des Giardia et à des coccidies (Cyclospora et cryptosporidies), plus occasionnelle et épisodique pour certains helminthes (anguillules, schistosomes, ascaris et ankylostomes).5 Des épidémies de cyclosporose ont été décrites ces dernières années chez des voyageurs de retour du Mexique. Par ailleurs, les diarrhées du voyageur peuvent aussi être dues à des facteurs non infectieux comme le changement d’alimentation ou encore le stress du voyage.
Alors que la grande majorité des infections entériques survenant dans les pays industrialisés sont virales, l’origine des diarrhées aiguës du voyageur est caractérisée par une nette prépondérance des entérobactéries :1 principalement Escherichia coli, Salmonella sp., Shigella sp. et Campylobacter sp. Les virus viennent en deuxième position, loin derrière, et enfin les parasites.
Les diarrhées invasives sont généralement associées à de la fièvre. On distingue parmi elles plusieurs causes :
– les syndromes dysentériques fébriles associés à des entérobactéries de type Shigella sp, E. coli entéro-invasifs ou entérohémorragiques, ou Campylobacter sp. ;
– les syndromes de type gastroentéritique associés aux Yersinia sp., aux Salmonella sp., dont la fièvre typhoïde (bien que la plupart des fièvres typhoïdes ne s’accompagnent pas de diarrhée) ;
– les diarrhées à Clostridium difficile (post-antibiotiques) ;
– les diarrhées parasitaires : l’amœbose intestinale aiguë (Entamoeba histolytica), sous forme d’un syndrome dysentérique classiquement sans fièvre.
Les diarrhées de type sécrétoire traduisent l’action de toxines non cytotoxiques et produisent des diarrhées cholériformes, généralement sans fièvre. Elles sont associées à des bactéries comme E. coli entérotoxinogène, plus rarement au choléra (Vibrio cholerae), ainsi qu’à des virus (rotavirus, norovirus). Certains parasites, notamment les coccidies, sont à l’origine de diarrhées aqueuses par malabsorption.
Dans les diarrhées persistantes du voyageur, ce sont les causes parasitaires qui prédominent, à l’origine de diarrhées classiquement non fébriles. La diarrhée est au premier plan pour les infections dues à des Giardia et à des coccidies (Cyclospora et cryptosporidies), plus occasionnelle et épisodique pour certains helminthes (anguillules, schistosomes, ascaris et ankylostomes).5 Des épidémies de cyclosporose ont été décrites ces dernières années chez des voyageurs de retour du Mexique. Par ailleurs, les diarrhées du voyageur peuvent aussi être dues à des facteurs non infectieux comme le changement d’alimentation ou encore le stress du voyage.
Lire aussi | Diarrhée aiguë du nourrisson et de l’enfant
Quelle prise en charge ?
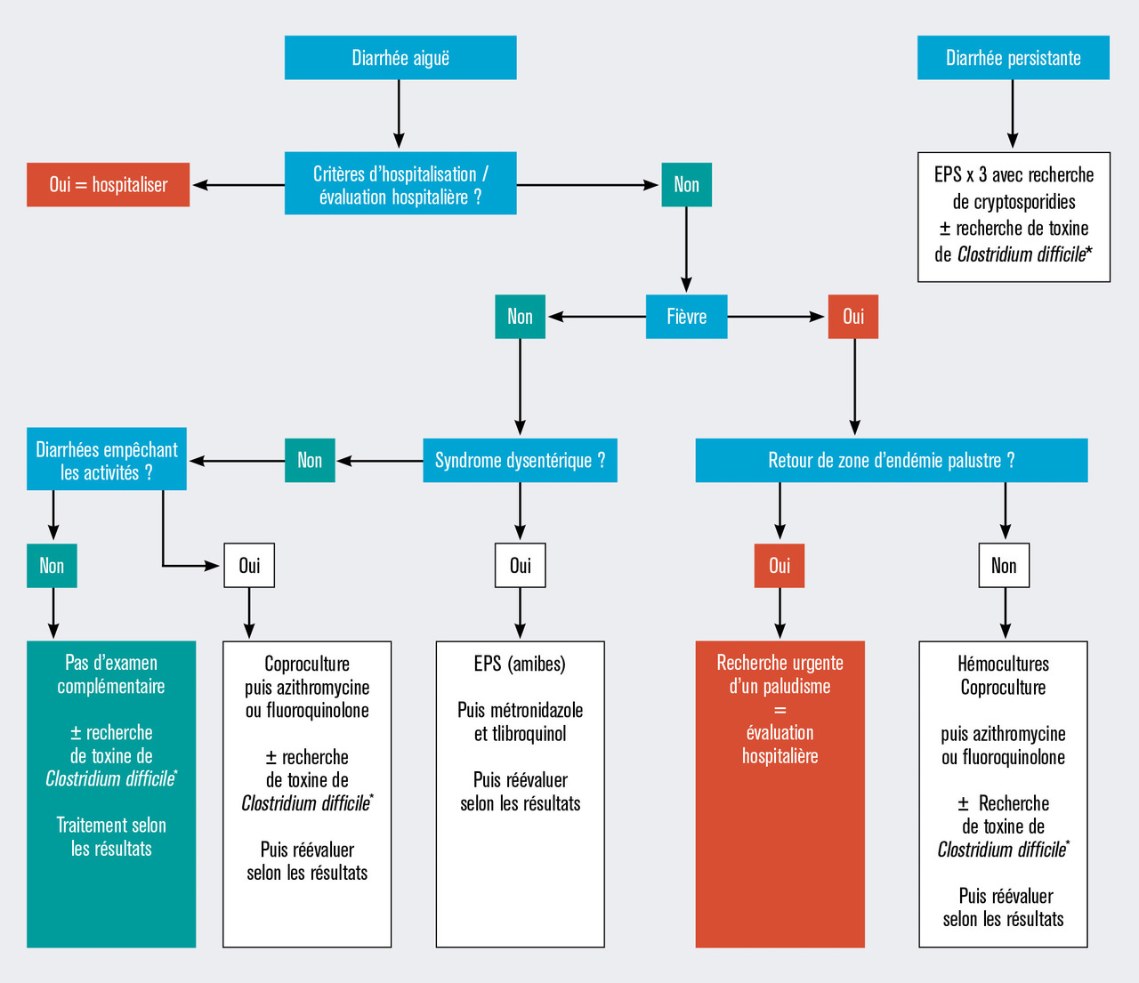
La figure ci-contre résume l’algorithme de prise en charge en première intention d’une diarrhée du voyageur.
Pour les diarrhées aiguës du voyageur
Parmi les patients recourant aux soins pour une diarrhée, une évaluation des paramètres cliniques généraux nécessite rarement une prise en charge en urgence en milieu hospitalier, une prise en charge ambulatoire étant suffisante. En dehors de situations extrêmes justifiant une hospitalisation immédiate, l’état d’hydratation du patient doit faire l’objet d’une attention toute particulière. Les éléments suivants doivent conduire à une hospitalisation :
– le terrain : nourrisson (< 3 mois) ;
– les signes de gravité associés : décompensation d’une comorbidité, patients sous diurétiques, signes de déshydratation, syndrome dysentérique, vomissements incoercibles ou autres signes cliniques bruyants ;
– une diarrhée fébrile au retour d’une zone d’endémie palustre (gestion d’une suspicion de paludisme et d’une possible diarrhée invasive) ;
– l’isolement social du patient : son appréciation subjective peut entrer en ligne de compte dans la décision d’une évaluation hospitalière.
L’expérience montre que les enfants sont davantage orientés d’emblée vers le milieu hospitalier par rapport aux adultes, probablement parce que la perception du risque de déshydratation est plus forte en pédiatrie.
La prévention de la diffusion d’entérobactéries multirésistantes est un autre aspect important à prendre en compte devant une diarrhée aiguë du voyageur pour les cas suivants : outre les rapatriés sanitaires, les patients ayant été hospitalisés au moins 24 heures à l’étranger doivent être signalés aux services auxquels ils sont adressés, afin que des mesures d’hygiène hospitalière soient appliquées d’emblée. Une recherche de portage rectal de bactérie hautement résistante aux antibiotiques doit en effet être effectuée dans les plus brefs délais.
En l’absence de fièvre, de signes de gravité, de syndrome dysentérique et d’intensité sévère de la diarrhée (dans la grande majorité des cas), seule la notion d’une prise d’antibiotiques dans les deux mois précédant la diarrhée aiguë justifie une enquête étiologique (diarrhée à Clostridium difficile ?). Idéalement, toute diarrhée aiguë du voyageur fébrile devrait donner lieu à la pratique d’une hémoculture et d’une coproculture, et la recherche d’un paludisme est toujours urgente en cas de retour d’une zone d’endémie palustre. Les rares syndromes dysentériques sans fièvre conduisent à une recherche d’amœbose intestinale : dans ce cas, l’acheminement des selles au laboratoire doit être la plus rapide possible (< 2 h, prévenir le biologiste), les formes végétatives étant très fragiles. En l’absence d’évolution rapidement favorable, un avis spécialisé est indispensable, surtout en cas de fièvre. En effet, une diarrhée fébrile peut, dans de rares cas, révéler une primo-infection par le virus de l’immunodéficience humaine ou une hépatite virale anictérique. De même, si des rectorragies sont au premier plan dans l’évolution, le patient doit être pris en charge par un gastroentérologue.
– le terrain : nourrisson (< 3 mois) ;
– les signes de gravité associés : décompensation d’une comorbidité, patients sous diurétiques, signes de déshydratation, syndrome dysentérique, vomissements incoercibles ou autres signes cliniques bruyants ;
– une diarrhée fébrile au retour d’une zone d’endémie palustre (gestion d’une suspicion de paludisme et d’une possible diarrhée invasive) ;
– l’isolement social du patient : son appréciation subjective peut entrer en ligne de compte dans la décision d’une évaluation hospitalière.
L’expérience montre que les enfants sont davantage orientés d’emblée vers le milieu hospitalier par rapport aux adultes, probablement parce que la perception du risque de déshydratation est plus forte en pédiatrie.
La prévention de la diffusion d’entérobactéries multirésistantes est un autre aspect important à prendre en compte devant une diarrhée aiguë du voyageur pour les cas suivants : outre les rapatriés sanitaires, les patients ayant été hospitalisés au moins 24 heures à l’étranger doivent être signalés aux services auxquels ils sont adressés, afin que des mesures d’hygiène hospitalière soient appliquées d’emblée. Une recherche de portage rectal de bactérie hautement résistante aux antibiotiques doit en effet être effectuée dans les plus brefs délais.
En l’absence de fièvre, de signes de gravité, de syndrome dysentérique et d’intensité sévère de la diarrhée (dans la grande majorité des cas), seule la notion d’une prise d’antibiotiques dans les deux mois précédant la diarrhée aiguë justifie une enquête étiologique (diarrhée à Clostridium difficile ?). Idéalement, toute diarrhée aiguë du voyageur fébrile devrait donner lieu à la pratique d’une hémoculture et d’une coproculture, et la recherche d’un paludisme est toujours urgente en cas de retour d’une zone d’endémie palustre. Les rares syndromes dysentériques sans fièvre conduisent à une recherche d’amœbose intestinale : dans ce cas, l’acheminement des selles au laboratoire doit être la plus rapide possible (< 2 h, prévenir le biologiste), les formes végétatives étant très fragiles. En l’absence d’évolution rapidement favorable, un avis spécialisé est indispensable, surtout en cas de fièvre. En effet, une diarrhée fébrile peut, dans de rares cas, révéler une primo-infection par le virus de l’immunodéficience humaine ou une hépatite virale anictérique. De même, si des rectorragies sont au premier plan dans l’évolution, le patient doit être pris en charge par un gastroentérologue.
Pour les diarrhées persistantes du voyageur
L’analyse de première intention est l’examen parasitologique des selles effectuée sur trois prélèvements à quelques jours d’intervalle pour une sensibilité maximale. Des prescriptions spécifiques doivent être faites sur ces examens parasitologiques des selles pour rechercher des anguillules (technique de Baermann) ou des cryptosporidies. Là encore, la notion d’une prise d’antibiotiques dans les 2 mois précédant la diarrhée persistante du voyageur justifie une enquête causale, pour la recherche de toxine de Clostridium difficile dans les selles.
Quel traitement ?
Il est toujours symptomatique, diététique, et parfois causal. Le tableau après ( v. p. 1112) reprend les modalités d’utilisation d’une antibiothérapie.
Traitement symptomatique
Les voyageurs devraient avoir à leur disposition les traitements symptomatiques basiques : sachets de solution de réhydratation orale, acétorphan (racécadotril) pour la diarrhée et métoclopramide pour les nausées/vomissements. La réhydratation doit être précoce, sans attendre la sensation de soif, assurée soit par solution de réhydratation orale, soit par des boissons salées/sucrées. Le lopéramide est contre-indiqué en-dessous de l’âge de 2 ans et en cas de diarrhée invasive (fièvre ± rectorragies). Il ne doit pas être pris pendant plus de 48 heures ; il est donc plutôt déconseillé, sauf pour soulager ponctuellement une diarrhée aiguë très liquide et abondante.2 L’utilité des probiotiques est discutable et au mieux très modeste. De même, les pansements intestinaux ou les antiseptiques intestinaux n’ont guère d’intérêt. La poursuite d’une alimentation (le plus possible contrôlée sur le plan hygiénique lorsque la diarrhée survient au cours du voyage) est recommandée (pas de jeûne).
Traitement causal
La consommation d’antibiotiques dans le cadre d’une diarrhée aiguë du voyageur favorise l’émergence temporaire d’un portage fécal d’entérobactéries multirésistantes.6 L’utilisation raisonnée de l’antibiothérapie est donc de rigueur. On ignore encore, sur le long terme, jusqu’à quel point de telles bactéries sont susceptibles de diffuser dans la communauté et de modifier significativement l’épidémiologie des résistances bactériennes aux antibiotiques.
La plupart des diarrhées aiguës du voyageur n’empêchent pas les activités, n’ont aucun critère de gravité, ne sont pas invasives et ont une durée limitée à quelques jours, sans évolution vers l’aggravation. La stratégie qui consiste à s’abstenir de traiter la cause dans ces diarrhées aiguës du voyageur bénignes ou modérées est donc privilégiée.
En revanche, dans les diarrhées aiguës du voyageur invasives, sévères ou survenant sur des terrains fragiles (sujets âgés, comorbidités), une antibiothérapie est indiquée. L’azithromycine est un macrolide à spectre élargi contre les entérobactéries (aucun autre macrolide ne doit être utilisé dans cette indication). Le risque d’échec de l’azithromycine est globalement inférieur à celui des fluoroquinolones, auxquelles des souches de salmonelles et de Campylobacter (ces derniers étant fréquents dans les dysenteries fébriles) sont souvent résistantes, notamment en Asie.
L’azithromycine est donc à utiliser en priorité pour tout retour d’Asie ainsi que pour toute dysenterie fébrile. La ciprofloxacine peut aussi être utilisée en première intention, ou comme alternative (dans les situations pour lesquelles l’azithromycine est prioritaire) lorsque l’azithromycine ne peut être utilisée en toute sécurité. Les bactéries impliquées sont, en règle générale, sensibles aux antibiotiques probabilistes indiquées dans letableau ci-dessus . Les situations ne permettant pas l’utilisation d’un des deux antibiotiques cités dans le tableau, en cas de bactérie résistante notamment, justifient un avis spécialisé.
Les diarrhées parasitaires font l’objet d’une prise en charge spécifique par un antiparasitaire adapté.
La plupart des diarrhées aiguës du voyageur n’empêchent pas les activités, n’ont aucun critère de gravité, ne sont pas invasives et ont une durée limitée à quelques jours, sans évolution vers l’aggravation. La stratégie qui consiste à s’abstenir de traiter la cause dans ces diarrhées aiguës du voyageur bénignes ou modérées est donc privilégiée.
En revanche, dans les diarrhées aiguës du voyageur invasives, sévères ou survenant sur des terrains fragiles (sujets âgés, comorbidités), une antibiothérapie est indiquée. L’azithromycine est un macrolide à spectre élargi contre les entérobactéries (aucun autre macrolide ne doit être utilisé dans cette indication). Le risque d’échec de l’azithromycine est globalement inférieur à celui des fluoroquinolones, auxquelles des souches de salmonelles et de Campylobacter (ces derniers étant fréquents dans les dysenteries fébriles) sont souvent résistantes, notamment en Asie.
L’azithromycine est donc à utiliser en priorité pour tout retour d’Asie ainsi que pour toute dysenterie fébrile. La ciprofloxacine peut aussi être utilisée en première intention, ou comme alternative (dans les situations pour lesquelles l’azithromycine est prioritaire) lorsque l’azithromycine ne peut être utilisée en toute sécurité. Les bactéries impliquées sont, en règle générale, sensibles aux antibiotiques probabilistes indiquées dans le
Les diarrhées parasitaires font l’objet d’une prise en charge spécifique par un antiparasitaire adapté.
Traitement préventif
La prévention des diarrhées aiguës du voyageur est difficile en pratique, comme en témoigne sa fréquence. Néanmoins, certaines mesures et notions élémentaires sont intéressantes à connaître par les patients et les médecins généralistes pour éviter les situations à risque.
Mesures diététiques
La liste des mesures à prendre pour se prémunir d’une contamination microbienne est longue, mais bien décrite dans des documents de référence2 et dans des fiches conseil.7 Elles sont fondées sur la prévention de la contamination : en privilégiant les mets bien cuits et les fruits pelés soi-même après les avoir lavés avec une eau dont la potabilité a été vérifiée ; par la consommation exclusive d’eau encapsulée, y compris pour le brossage des dents ; par l’hygiène des mains. À l’ère de la médecine fondée sur les preuves, il n’y a cependant guère d’études apportant la preuve de l’efficacité de ces mesures de bon sens. Une eau claire mais non potable peut être désinfectée par ébullition ou par l’adjonction de dichloro-isocyanurate de sodium (DCCNa) ou d’hypochlorite de sodium. Une eau trouble doit au préalable être filtrée.Prévention des formes graves et des complications
Tout voyageur devrait avoir en tête avant le départ le message suivant : l’hydratation précoce est cruciale dans la diarrhée aiguë du voyageur, et une consultation médicale est recommandée dans les formes aiguës moyennes et sévères (ces dernières pourraient justifier une hydratation parentérale) ou persistantes, et systématiquement chez l’enfant de moins de 2 ans.2Chimioprophylaxie
Son intérêt est reconnu pour des patients qui ont un sur-risque de diarrhée, comme les patients atteints de maladies inflammatoires chroniques de l’intestin, ou rendus très fragiles par leur comorbidité (certains immunodéprimés). En pratique, l’indication et les modalités d’une telle prescription relèvent d’un avis spécialisé en centre de conseils aux voyageurs. La rifaximine est un antibiotique de la famille des rifamycines, d’action purement topique, qui est commercialisé aux États-Unis pour traiter la diarrhée aiguë du voyageur. Son efficacité est établie dans plusieurs essais cliniques pour la prévention de la diarrhée des voyageurs, avec des taux d’efficacité de l’ordre de 50 %.8 Néanmoins, son utilisation en prévention ne paraît pas raisonnable en l’état actuel des connaissances (inefficacité notamment sur Campylobacter jejuni, manque de données sur son impact écologique, et coût d’une prescription inappropriée).
Vaccination
Il n’y a guère de place pour la vaccination dans la prévention de la diarrhée aiguë du voyageur, en dehors de la rare indication de vaccination contre le choléra (travail humanitaire dans une situation d’épidémie). La vaccination contre la fièvre typhoïde permet de prévenir une part marginale des diarrhées aiguës du voyageur ; elle est indiquée pour les séjours de longue durée, notamment chez les voyageurs effectuant des séjours dans des conditions précaires d’hygiène, dont l’archétype en France est le routard qui sillonne l’Asie ou l’Afrique de l’Ouest.
Références
1. Hill D, Beeching N. Travelers’ diarrhea. Curr Opin Infect Dis 2010;23:481-7.
2. Recommandations sanitaires pour les voyageurs, 2019. BEH hors-série, 2019.
3. Steffen R, Hill DR, DuPont HL. Traveler’s diarrhea: a clinical review. JAMA 2015;313:71-80.
4. Freedman DO, Weld LH, Kozarsky PE, et al.; GeoSentinel Surveillance network. Spectrum of disease and relation to place of exposure among ill returned travelers. N Engl J Med 2006;354:119-30.
5. Swaminathan A, Torresi J, Schlagenhauf P, et al.; GeoSentinel Network. A global study of pathogens and host risk factors associated with infectious gastrointestinal disease in returned international travellers. J Infect 2009;59:19-27.
6. Kantele A, Lääveri T, Mero S, et al. Antimicrobials increase travelers’ risk of colonization by extended-spectrum betalactamase-producing Enterobacteriaceae. Clin Infect Dis 2015;60:837-46.
7. Rubrique METIS, Institut Pasteur de Lille. https://www.pasteur-lille.fr/vaccinations-voyages/
8. Ng QX, Ho CYX, Shin D, Venkatanarayanan N, Chan HW. A meta-analysis of the use of rifaximin to prevent travellers’ diarrhoea. J Travel Med 2017;24.
2. Recommandations sanitaires pour les voyageurs, 2019. BEH hors-série, 2019.
3. Steffen R, Hill DR, DuPont HL. Traveler’s diarrhea: a clinical review. JAMA 2015;313:71-80.
4. Freedman DO, Weld LH, Kozarsky PE, et al.; GeoSentinel Surveillance network. Spectrum of disease and relation to place of exposure among ill returned travelers. N Engl J Med 2006;354:119-30.
5. Swaminathan A, Torresi J, Schlagenhauf P, et al.; GeoSentinel Network. A global study of pathogens and host risk factors associated with infectious gastrointestinal disease in returned international travellers. J Infect 2009;59:19-27.
6. Kantele A, Lääveri T, Mero S, et al. Antimicrobials increase travelers’ risk of colonization by extended-spectrum betalactamase-producing Enterobacteriaceae. Clin Infect Dis 2015;60:837-46.
7. Rubrique METIS, Institut Pasteur de Lille. https://www.pasteur-lille.fr/vaccinations-voyages/
8. Ng QX, Ho CYX, Shin D, Venkatanarayanan N, Chan HW. A meta-analysis of the use of rifaximin to prevent travellers’ diarrhoea. J Travel Med 2017;24.