La Société française de pédiatrie (SFP) a actualisé ses recommandations concernant les enfants et le Covid-19 en cette période de rentrée scolaire.
Ce qu’il faut retenir : les enfants ne contribueraient pas significativement à la transmission du virus. Pas question, donc, de leur imposer de tests PCR à répétition, ni de généraliser les exclusions et fermetures de classe, nuisibles à leur bien-être éducatif et social.

 

Depuis le déconfinement, les différentes sociétés de spécialités pédiatriques se sont prononcées en faveur du retour des enfants à l’école, les bénéfices apportées par celle-ci étant jugés très supérieurs au risque de contamination. Une recommandation qui demeure aujourd’hui, car malgré les incertitudes, les connaissance sur le SARS-CoV-2 ont progressé et suggèrent que les enfants – en particulier ceux de moins de 10 ans – ne contribueraient pas de manière significative à la dissémination du virus ; que la transmission entre enfants serait peu fréquente ; et finalement, que les formes asymptomatiques prédomineraient (les formes sévères pédiatriques nécessitant une hospitalisation ne représentent que 1 % de l’ensemble des hospitalisations liées au Covid-19).

C’est pourquoi la SFP propose une gestion pragmatique des infections pédiatriques à SARS-CoV-2, compatible avec une scolarité régulière et présentielle des enfants, et ne leur imposant pas une répétition de tests de dépistage. 

En pratique, cela implique :

– Le respect strict des mesures d’hygiène : lavage répété des mains pour tous, port du masque pour les adultes, lycéens et collégiens.

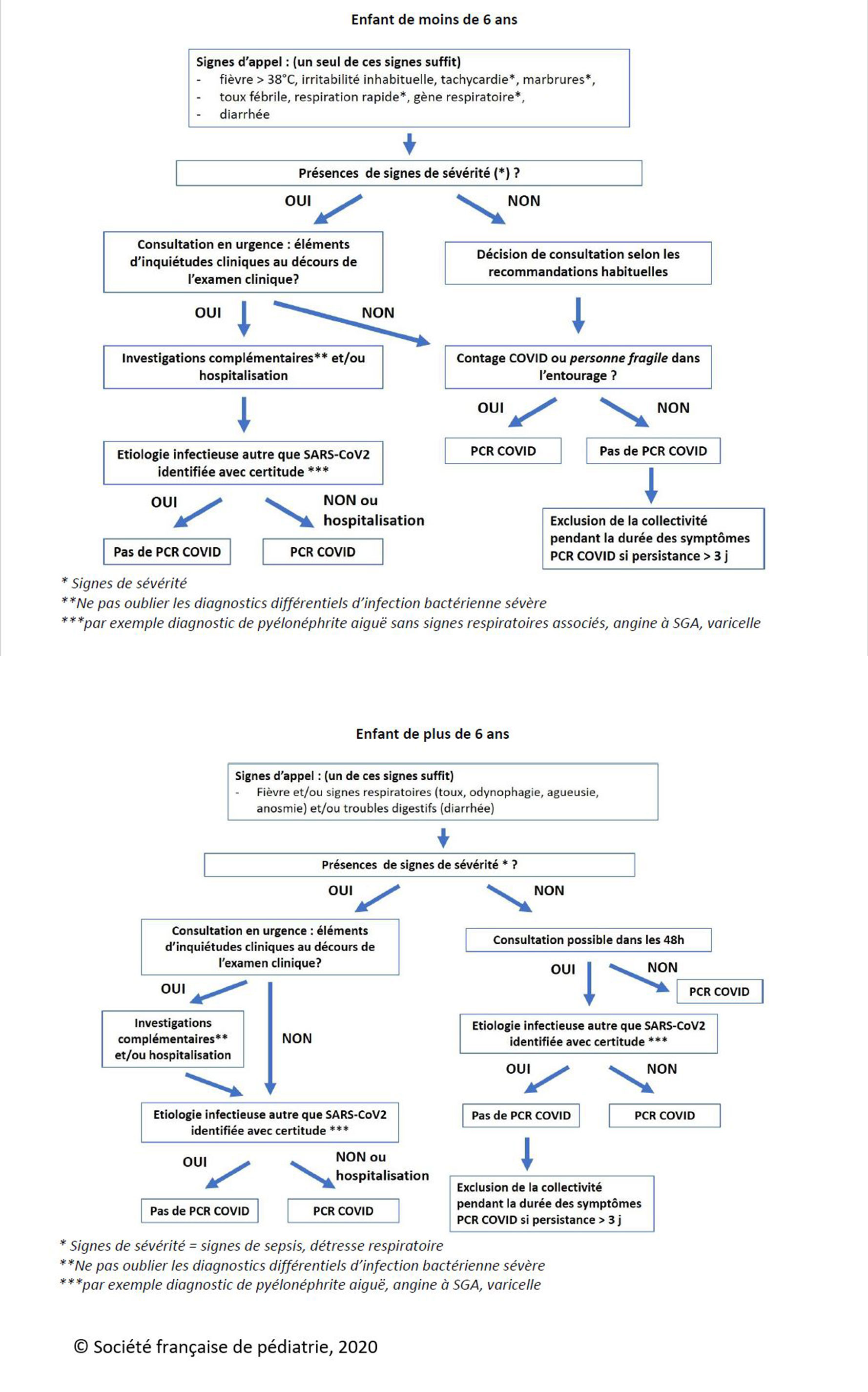
Des indications ciblées de tests PCR (v. algorithmes), tenant compte de la nature des symptômes et de la notion d’un contact avéré. La sélection des indications est notamment cruciale pour les enfants de moins de 6 ans, qui ont par ailleurs de nombreux symptômes liés à d’autres infections.

– Bien cibler les indications d’exclusions transitoires des enfants infectés, et plus encore les éventuelles fermetures de classe, pour limiter les ruptures de suivi scolaire.

Concernant le certificat médical de retour à l’écolele Conseil national de l’ordre des médecins a rappelé que les praticiens n’ont pas d’obligation législative ni réglementaire de délivrer de tels documents, très demandés par les établissements en ce moment pour des enfants qui ont des symptômes évocateurs du Covid-19. Il rappelle également que l’avis médical, qui consiste non pas en la rédaction d’un certificat mais en la formulation de conclusions données oralement aux parents, pourra s’appuyer sur les recommandations faites par la SFP.

Pour en savoir plus

SFP, Covid-19 et écoles. Propositions de la Société française de pédiatrie (version du 9 septembre 2020)

L.M.A., La Revue du Praticien