Retrouvez ici les informations pratiques et les données épidémiologiques régulièrement mises à jour.
Point épidémiologique du 11 mai 2023
- 1 495 nouvelles hospitalisations (-32 % versus -7j)
- 51 taux d'incidence (/100 000 habitants) soit -13 % en 7 j ;
- 17,3 % de taux de positivité, soit -3,9 % en 7 j ;
- 0,8 R effectif ;
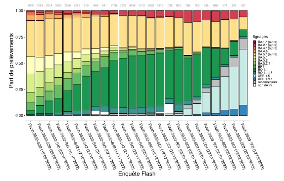
Variants : Le recombinant XBB.1.5 restait majoritaire avec 52% des séquences lors de l’enquête Flash S16 (vs 53% pour Flash S15). XBB.1.9 semblait se stabiliser (30% pour Flash S16 vs 29% pour Flash S15). Les sous-lignages CH.1.1 et BQ.1 étaient à des niveaux faibles (2% pour Flash S16).
Figure 1 - Cas positifs au Covid-19 par semaine en France par million de personnes (décembre 2021 à ce jour)
Figure 2 - Hospitalisation par semaine en France par million de personnes (décembre 2021 à ce jour)
Extrait de Coronavirus Pandemic (COVID-19) réalisé par : Hannah Ritchie, Edouard Mathieu, Lucas Rodés-Guirao, Cameron Appel, Charlie Giattino, Esteban Ortiz-Ospina, Joe Hasell, Bobbie Macdonald, Diana Beltekian and Max Roser.

Figure 3 - Sous-lignages du variant Omicron au cours des enquêtes Flash, en France métropolitaine (source : EMERGEN, au 22/03/2023).Les sous-lignages de BA.1, BA.2, BA.4 et BA.5 et les recombinants qui n’ont jamais dépassé 5% des séquences interprétables au cours d’une enquête Flash sont regroupés dans les catégories « (autres) » ou « recombinants ». Le nombre total de séquences interprétables par enquête Flash est indiqué en gris en haut du graphe. Les données de Flash S09-2023 sont préliminaires.
Quoi de neuf ?
Selon un arrêté paru au JO le 31 mars, le tarif de la consultation avec test antigénique au cabinet baisse dès le 1er avril : il passe de 39,10 € à 34,50 €. Et la majoration MIS pour les cas positifs avec recherche des cas contacts et renseignement du téléservice ContactCovid est supprimée. Pour en savoir plus.
Port du masque : si l’obligation générale du port du masque est levée, la DGS recommande qu’elle soit tout de même maintenue dans les lieux suivants (le responsable de la structure peut l’imposer, cf. DGS n° 2022-41) :
• lieux dans lesquels exercent les professions médicales (cabinets médicaux, centres et maisons de santé pluriprofessionnelles) ; les auxiliaires médicaux (cabinets infirmiers et de masso-kinésithérapie) ; les psychologues, ostéopathes, chiropracteurs et psychothérapeutes ;
• pharmacies d’officine ;
• laboratoires de biologie médicale.
Le port du masque dès 6 ans est fortement recommandé pour :
• les personnes à risque – âgées, immunodéprimées, malades chroniques et fragiles (et leurs aidants) – notamment dans les lieux de promiscuité importante, ou dans lesquels le respect des gestes barrières est limité ainsi que dans les lieux clos mal aérés/ventilés.
• les personnes symptomatiques ;
• les cas contact ;
• les cas confirmés, jusqu’à 7 ours après leur sortie d’isolement.
Lire aussi notre article :
« Vaccination Covid : kit de survie pour le MG »
Quelle prise en charge pour les patients Covid en médecine générale ?
La HAS a actualisé le 19 mai 2022 ses « réponses rapides » sur la prise en charge en ambulatoire des patients atteints (ou suspectés) de Covid-19, distinguant la conduite à tenir selon diverses situations : patient Covid-19 positif à risque de forme grave ; patient symptomatique de 12 ans et plus ; enfant symptomatique (< 12 ans) ; cas contact asymptomatique.
Chaque situation fait l’objet d’une fiche pratique spécifique (à retrouver ici).
En particulier :
– Pour les patients à risque :
Définis par un âge ≥ 65 ans et/ou une comorbidité à risque (dont la liste à jour est disponible pp. 29-31 du document HAS) et non vaccinés, incomplètement vaccinés ou immunodéprimés, ces patients doivent consulter leur médecin traitant pour la prise en charge initiale et la mise en place de la surveillance :

Pour rappel, les critères de gravité sont :

Pour en savoir plus sur la prescription d’un oxymètre de pouls à domicile, lire « Covid : prescrire un oxymètre chez les patients à risque d’aggravation ! »
Par ailleurs :
– certains patients (hospitalisés pour Covid sortant sous oxygénothérapie ; non hospitalisés ayant des besoins en oxygène < 4 L/min) peuvent exceptionnellement bénéficier d’une oxygénothérapie à domicile ;
– il est recommandé d’inciter les patients à risque à bénéficier des traitements préventifs pré ou post-exposition (adultes ou enfants âgés de 12 ans et plus).
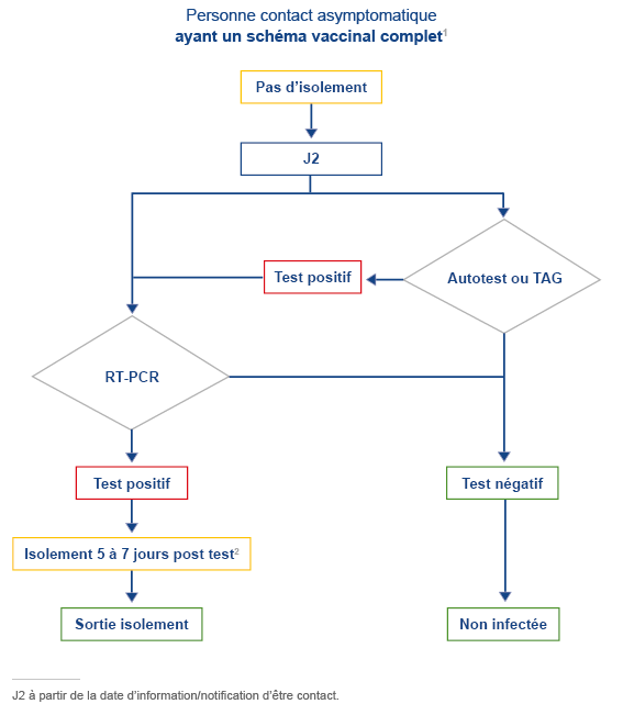
– Pour les cas contacts asymptomatiques : la conduite à tenir dépend du statut vaccinal :


– Pour les enfants : vigilance concernant le PIMS
La survenue exceptionnelle d’un syndrome inflammatoire multi-systémique pédiatrique (PIMS) post-infectieux dans les 4 à 6 semaines après le début des symptômes chez l’enfant nécessite une hospitalisation d’urgence.
Le PIMS doit être évoqué en cas de : fièvre élevée + altération marquée de l’état général + signes digestifs.
Un antécédent d’infection par le SARS-CoV-2 est un élément évocateur mais son absence n’écarte pas la possibilité d’un PIMS.
Toute suspicion de PIMS implique une prise en charge hospitalière urgente sans attendre les résultats biologiques. Il s’agit d’une maladie grave avec un risque de décompensation cardiaque à la phase aiguë. Si l’enfant a des risques ou des signes de défaillance hémodynamique, contacter le SAMU.
Liens utiles
Ministère des Solidarités et de la Santé. Guide de la vaccination pour les médecins, infirmiers et pharmaciens .
Collège de la médecine générale. Coronaclic, toutes les informations utiles pour le médecin généraliste .
COREB mission nationale. Covid-19 – Procédures, avis et recommandations .
Haute autorité de santé. Fiches « Réponses rapides Covid-19 » (prise en charge, téléconsultation, maladies chroniques, etc.)
Santé publique France. Coronavirus (Covid-19) (chiffres clés, outils de prévention, etc.)
Ministère des Solidarités et de la Santé. Coronavirus : informations aux professionnels de santé (recommandations de prise en charge, outils et fiches pour vos patients, aides logistiques et psychologiques aux professionnels de santé, etc.)