S’il observe ou suspecte une maltraitance, de nombreuses questions peuvent se poser au praticien de premier recours. La réponse à la première d’entre elles, « Pourquoi dépister ? », ouvre la voie aux suivantes.

On observe un décalage important entre le nom-bre des plaintes déposées pour violences, et les antécédents de violences subies dépistées de façon systématique lors des enquêtes dites de victimation. Ces dernières rapportent pourtant une prévalence alarmante des dif­férents types de violences. En effet :
– les violences sexuelles concerneraient au moins 14,5 % des femmes et 3,9 % des hommes vie entière en France ;1
– les violences conjugales physiques concerneraient en France 229 000 femmes par an, dont 19 % porteraient plainte, et les viols conjugaux 40 000 femmes par an, dont 2 % déposeraient plainte ;2
– les violences physiques concerneraient 22,9 % des enfants en Europe, les violences verbales 29,1 % d’entre eux, les violences sexuelles 13,4 % des filles et 5,4 % des garçons.3

Pourquoi moins de dépôts de plaintes que de violences subies ?

Les obstacles aux démarches judiciaires qui permettent d’expliquer ce décalage sont multiples : honte, emprise entraînant une banalisation, voire un sentiment de responsabilité vis-à-vis des violences subies, dépendance administrative et/ou financière vis-à-vis de l’agresseur, crainte des conséquences de la plainte (représailles, conflit de loyauté avec risque de poursuites judiciaires pour un agresseur proche), isolement avec absence de soutien affectif et matériel en dehors du milieu familial violent, manque de confiance dans le système policier et/ou judiciaire… Ces facteurs contribuent souvent à maintenir la victime dans le milieu violent, et constituent des éléments de réponse à la question fréquente : « Mais pourquoi n’est-elle pas partie ? ».
Face à ces obstacles, qui entravent l’accès à une aide appropriée et à l’arrêt des violences, le médecin occupe une place privilégiée pour repérer et orienter les victimes. La consultation médicale apporte en effet un cadre individuel, par essence confidentiel, où il est habituel d’aborder des sujets intimes. Une relation de confiance peut déjà s’être installée, permettant de rassurer sur l’empathie et l’absence de jugement de la part du médecin consulté.
Cependant, force est de constater que les confidences spontanées demeurent trop rares par rapport à l’ampleur du phénomène ; en revanche, de nombreuses victimes consultent leur médecin, parfois très fréquemment et pour des motifs multiples, sans lien direct apparent avec les violences subies.4
Le dépistage des violences par les professionnels de santé permettrait ainsi de repérer les victimes silencieuses et de répondre à plusieurs objectifs : aider la personne concernée à prendre conscience du caractère violent de ce qu’elle subit, lui fournir des soins adaptés pour les conséquences physiques et psychiques éventuelles de ces violences, l’orienter vers des réseaux d’aide et contribuer à la mettre en sécurité.

Quand dépister ?

Le dépistage systématique des violences par les médecins de premier recours est bien accepté par les patients, notamment en médecine générale et en service d’urgence. De nombreux outils et questionnaires ont été développés pour le favoriser.5-8
De plus, certains points d’appel sont autant d’indices pouvant accroître la vigilance des professionnels sur la question des violences. Il peut s’agir (tableau 1) :
– d’ébauches de confidences, souvent sous forme d’euphémismes (« grosses disputes », « c’est compliqué à la maison », « conflits »…) ;
– de signes cliniques ou de complications des violences subies, qu’elles soient physiques (ecchymoses, dermabrasions, brûlures, fractures…) ou sexuelles (lésions génitales ou anales, infections urinaires ou sexuellement transmissibles, grossesses…) ;
– de motifs de consultation fréquemment associés aux violences. C’est le cas des troubles psychiatriques, qui constituent à la fois une complication et un facteur de risque de subir des violences, des douleurs chroniques, multiples, diffuses, et des consultations à répétition, manquées ou avec retard ;
– chez l’enfant, de signes comportementaux : agressivité, inhibition, isolement, fléchissement des résultats scolaires, attitude « trop mature  » pour l’âge, comportements sexualisés…

Attention aux idées reçues faussement rassurantes !

Elles sont liées aux stéréotypes erronés concernant les victimes ou les auteurs de violence.
La victime peut sembler détachée, voire indifférente, en évoquant les violences (ce qui peut correspondre à un symptôme typique : la dissociation traumatique). Elle peut souffrir de troubles psychiatriques, d’addictions, être travailleuse du sexe, en situation de précarité ou de parcours migratoire (qui constituent tous des facteurs de risque de subir des violences), mais également être issue d’un milieu favorisé. Elle peut manifester un attachement à son agresseur, notamment du fait de mécanismes d’emprise, sans que cela n’indique qu’elle consent à ces violences.
L’auteur de violences peut sembler sympathique, être issu d’une catégorie socioprofessionnelle favorisée, nier les violences infligées, sembler soucieux lors des consultations…

Comment dépister ?

Une documentation (affiches, brochures, violentomètre…), en évidence dans la salle d’attente, peut favoriser la mise en confiance. Plus important encore, maintenir un cadre individuel pour la consulta­-tion permet de limiter les pressions familiales et la crainte de représailles en cas de confidences.
Les recommandations, notamment de la Haute Autorité de santé en 2019, s’accordent en faveur d’un dépistage9-11 systématique des violences subies, au même titre que des autres facteurs de risque susceptibles d’impacter la santé. On privilégie des questions ouvertes, en précisant au patient qu’elles font partie de l’entretien systématique : « Avez-vous vécu des événements qui vous ont fait du mal ou qui continuent de vous faire du mal ? » ; « Avez-vous déjà été agressé verbalement, physiquement ou sexuellement ? » ; « Comment vous sentez-vous à la maison ? » ; « Comment ça se passe avec votre partenaire ? ».
Pour les enfants, selon l’âge, ces questions peuvent être adaptées : « Est-ce que des gens te font peur ? » ; « Est-ce qu’on t’a déjà fait des choses en te disant que tu n’avais pas le droit d’en parler ? » ; «  Est-ce que ça arrive qu’on te tape, qu’on te touche là où tu ne veux pas ? ».
Certains points d’appel imposent de redoubler de vigilance, avec des questions supplémentaires : « Comment est-ce arrivé ? », face à des lésions physiques ; « C’est-à-dire ? » ; « Qu’entendez-vous par disputes ? » ; « Auriez-vous des exemples ? », face à des ébauches de confidences.

Comment réagir ?

La crainte de ne pas savoir comment répondre, le manque de formation et de temps sont parmi les principaux freins au dépistage des violences par les professionnels de santé.12, 13
La première attitude à adopter consiste à valider les émotions exprimées et la difficulté à parler de ce sujet : « Je vous crois » ; « Je vous remercie pour votre confiance, ça ne doit pas être facile d’en parler. » Il est également important de manifester son inquiétude, de façon verbale et non verbale, devant la gravité des faits rapportés. Pour ce faire, il est possible de s’appuyer sur le cadre légal, en rappelant que les faits commis par l’agresseur sont répréhensibles ; cela peut aider à contrebalancer le conflit de loyauté, la banalisation des violences et la culpabilité que ressentent souvent les victimes.
À l’inverse, il est absolument contreproductif d’exiger de la victime un dépôt de plainte ou un départ du domicile, encore plus d’y conditionner les soins proposés. Les victimes font face à des mécanismes d’emprise et à des craintes, souvent fondées, sur les risques de représailles de la part de leurs agresseurs. Il est ainsi préférable d’interroger, sans juger, les démarches entreprises (confidences à l’entourage et ses réactions, contacts associatifs, démarches judiciaires…), tout en validant la difficulté de ce parcours.
L’objectif prioritaire de la consultation, qui doit rester présent à l’esprit, est d’évaluer :
– avant tout les signes de gravité et/ou d’urgence (tableau 2), tant sur le plan médical (lésions sévères, risque suicidaire…) que pour la sécurité de la victime (menaces de mort, présence d’armes à domicile, enfants covictimes…) ;
– les possibilités de mise en sécurité des victimes (accès à leurs documents administratifs, proches soutenants, lieux de repli, autonomie financière…) ;
– le retentissement des violences sur la santé physique et psychique, et la nécessité ou non de soins urgents.

Comment consigner et signaler les faits de façon médico-légale ?

Un certificat médical descriptif doit être systématiquement rédigé, que le patient projette ou non de déposer plainte. Il doit indiquer le détail des lésions, les symptômes physiques et psychiatriques constatés durant l’examen ; le récit de la victime au sujet des violences doit quant à lui être consigné au conditionnel. Des exemples de certificats sont disponibles sur le site du gouvernement.14
Il est également nécessaire de consigner ces éléments dans le dossier médical et de conserver une copie du certificat remis. De plus, il est souvent utile de joindre à ce certificat, avec l’accord du patient, des photographies des lésions constatées, permettant d’identifier leur taille et leur emplacement.
Quant aux violences sur mineurs, leur signalement est une obligation légale, qui prévaut sur les considérations de secret médical ou d’alliance thérapeutique. Deux démarches existent selon le degré d’urgence et la gravité des violences suspectées :
– l’information préoccupante, à adresser à la cellule de recueil des informations préoccupantes (CRIP) du département de résidence du mineur. Il s’agit d’un courrier, le plus détaillé possible, indiquant les éléments inquiétants (confidences, lésions et symptômes observés…), avec les coordonnées de la famille concernée ;
– le signalement, à adresser au pro­cureur de la République, en cas de danger immédiat de nouvelles violences et/ou d’urgence à placer le mineur en sécurité.
Il n’est pas nécessaire d’avoir la certitude ni la preuve de la réalité des violences en question. L’objet est bien de signaler une préoccupation, et une enquête sera menée dans tous les cas avant d’envisager la moindre mesure éducative. Ce n’est, de plus, pas le rôle du médecin de se prononcer sur la nécessité ou non d’une intervention éducative, mais bien celui des services de l’aide sociale à l’enfance, qui sont à même d’évaluer l’ensemble de la situation en rencontrant les mineurs, leurs parents et en se rendant au domicile familial.
La famille peut être informée de la démarche d’information préoccupante, et être parfois en accord avec cette dernière, mais ce n’est pas une obligation. Si l’on craint des conséquences néfastes pour le mineur, cette démarche peut donc être effectuée sans en informer la famille. Il faut aussi noter que la jurisprudence est désormais favorable aux médecins qui effectuent ces signalements de bonne foi.
D’autres démarches existent pour les personnes majeures victimes de violences. D’une part, les violences exercées sur des personnes majeures vulnérables, du fait de leur âge ou de leur état de santé (handicap, grossesse…), peuvent être signalées au procureur de la République. D’autre part, depuis 2020, il est également possible de signaler les situations de violences conjugales lorsqu’elles s’accompagnent de signes de gra­vité et d’un phénomène d’emprise (tableau 2). Ces démarches peuvent être effectuées même sans l’accord de la victime, bien qu’il soit nécessaire de le rechercher et de l’en informer.15, 16

Comment orienter ?

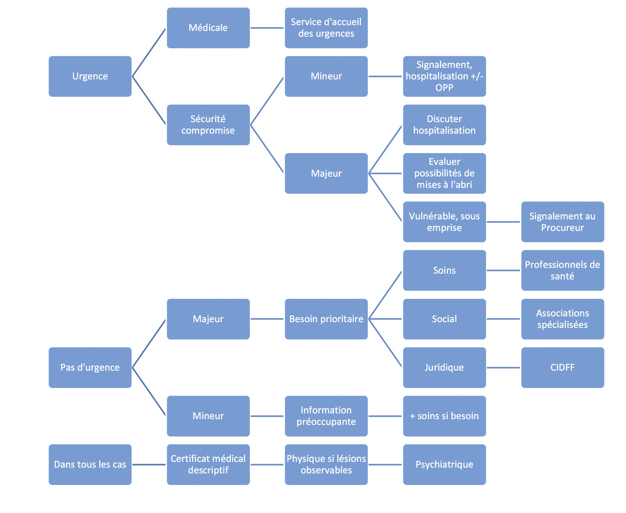
L’orientation des victimes de violences dépend du contexte (figure).
En cas d’urgence médicale, liée aux conséquences physiques et/ou psychologiques des violences, la victime doit être orientée en priorité vers un service d’urgence.
Dans le cas d’un mineur, si un danger imminent relatif aux violences est redouté, une hospitalisation peut être organisée, quitte à mettre en place une ordonnance de placement pro­visoire (via un signalement au pro­cureur de la République) en cas d’opposition parentale. La transmission d’une information préoccupante, voire d’un signalement en cas d’urgence, est une obligation légale. La pertinence d’un signalement au procureur de la République doit être évaluée dans le cas d’un majeur vulnérable ou d’une victime de violences conjugales en grand danger et sous emprise.
En l’absence d’urgence médicale ou pour la sécurité de la victime, il est utile d’évaluer les besoins de cette dernière et d’identifier ceux qui lui semblent prioritaires :
– soins médicaux spécialisés, gyné­cologiques, psychiatriques, psychologiques… : orientation vers les professionnels de santé concernés, de préférence formés à la prise en charge des victimes de violences, idéalement en structures spécialisées (maisons des femmes, associations…) ;
– accompagnement social : orientation vers les associations spécialisées locales (annuaire disponible sur le site de la Fédération nationale soli­darité femmes) et/ou les services sociaux de secteur ;
– aide juridique : orientation vers le centre d’information sur les droits des femmes et des familles, présent dans chaque département (annuaire sur le site de la Fédération nationale des centres d’information sur les droits des femmes et des familles [FNCIDFF]), qui peut proposer un accompagnement juridique (pénal, civil et droit des étrangers). 

Encadre

Quelles mesures prendre face aux patients ?

Valider les émotions exprimées, la difficulté à se confier, le caractère répréhensible des violences subies. Préciser le caractère légalement répréhensible de ces violences. Rechercher les signes de gravité, le retentissement médical, les besoins prioritaires, les possibilités de mise en sécurité. Orienter vers des associations spécialisées : annuaire disponible sur https://arretonslesviolences.gouv.fr/associations-de-lutte-contre-les-violences-sexistes-et-sexuelles/associations Orienter vers une structure juridique : centres d’information sur les droits des femmes et des familles (CIDFF) du département, annuaire disponible sur https://fncidff.infoPour en savoir plus : https://arretonslesviolences.gouv.fr/je-suis-professionnel/outils-de-formation

Références

1. Hamel C, Debauche A, Brown E, Lebugle A, Lejbowicz T, Mazuy M, et al. Viols et agressions sexuelles en France : premiers résultats de l’enquête Virage. Population & Sociétés 2016;538:1-4.
2. Observatoire national de la délinquance et des réponses pénales (ONDRP), Institut national des hautes études, de la sécurité et de la justice (INHESJ). Victimation 2018 et perceptions de la sécurité - Résultats de l’enquête Cadre de vie et sécurité [en ligne]. 2019 [cité le 2 février 2022]. Disponible sur : https://www.ihemi.fr/sites/default/files/publications/files/2019-12/RA_ONDRP_2019.pdf
3. Organisation mondiale de la santé. Rapport européen sur la prévention de la maltraitance des enfants [en ligne]. 2013 [cité le 2 février 2022]. Disponible sur : https://www.euro.who.int/fr/publications/abstracts/european-report-on-preventing-child-maltreatment-2013
4. Observatoire Spinoza. Violences conjugales et sexuelles, un enjeu de santé publique [en ligne]. 2018 [cité le 4 février 2022]. Disponible sur : https://www.fabriquespinoza.org/prod_observatoire/violences-conjugales-et-sexuelles-un-enjeu-de-sante-publique/
5. Ahmad I, Ali PA, Rehman S, Talpur A, Dhingra K. Intimate partner violence screening in emergency department: a rapid review of the literature. J Clin Nurs 2017;26:3271-85.
6. Alvarez C, Fedock G, Grace KT, Campbell J. Provider screening and counseling for intimate partner violence: a systematic review of practices and influencing factors. Trauma Violence Abuse 2017;18:479-95.
7. Guiguet-Auclair C, Boyer B, Djabour K, Ninert M, Verneret-Bord E, Vendittelli F, et al. Validation of the French women abuse screening tool to routinely identify intimate partner violence. Eur J Public Health 2021;31:1064-9.
8. Todahl J, Walters E. Universal screening for intimate partner violence: a systematic review. J Marital Fam Ther 2011;37:355-69.
9. Haute Autorité de santé. Maltraitance chez l’enfant : repérage et conduite à tenir [en ligne]. 2017 [cité le 2 février 2022]. Disponible sur : https://www.has-sante.fr/jcms/c_1760393/fr/maltraitance-chez-l-enfant-reperage-et-conduite-a-tenir
10. Haute Autorité de santé. Repérage des femmes victimes de violences au sein du couple [en ligne]. 2020 [cité le 2 février 2022]. Disponible sur : https://www.has-sante.fr/jcms/p_3104867/fr/reperage-des-femmes-victimes-de-violences-au-sein-du-couple
11. Haute Autorité de santé. Repérage et signalement de l’inceste par les médecins : reconnaître les maltraitances sexuelles intrafamiliales chez le mineur [en ligne]. 2012 [cité le 2 février 2022]. Disponible sur : https://www.has-sante.fr/jcms/c_1067136/fr/reperage-et-signalement-de-l-inceste-par-les-medecins-reconnaitre-les-maltraitances-sexuelles-intrafamiliales-chez-le-mineur
12. Sprague S, Madden K, Simunovic N, Godin K, Pham NK, Bhandari M, et al. Barriers to screening for intimate partner violence. Women Health 2012;52:587-605.
13. Farrow VA, Bosch J, Crawford JN, Snead C, Schulkin J. Screening for history of childhood abuse: beliefs, practice patterns, and barriers among obstetrician-gynecologists. Womens Health Issues 2018;28:559-68.
14. Mission interministérielle pour la protection des femmes contre les violences et la lutte contre la traite des êtres humains. Les écrits professionnels - Arrêtons les violences [en ligne]. 2020 [cité le 2 février 2022]. Disponible sur : https://arretonslesviolences.gouv.fr/je-suis-professionnel/les-ecrits-professionnels
15. Ministère de la Justice, en partenariat avec la Haute Autorité de santé et le Conseil national de l’Ordre des médecins. Secret médical et violences au sein du couple - Vademecum de la réforme de l’article 226-14 du code pénal [en ligne]. 2020 [cité le 2 février 2022]. Disponible sur : https://www.conseil-national.medecin.fr/publications/communiques-presse/secret-medical-violences-couple
16. Conseil national de l’Ordre des médecins. Signalement - Violences conjugales - Danger immédiat - Emprise [en ligne]. 2020 [cité le 2 février 2022]. Disponible sur : https://www.conseil-national.medecin.fr/documents-types-demarches/documents-types-medecins/pratique/signalement-violences-conjugales-danger

Dans cet article

Ce contenu est exclusivement réservé aux abonnés

Résumé

En consultation médicale, le dépistage systématique des violences est recommandé et bien accepté par les patients. Les points d’appel qui font évoquer de possibles violences sont les blessures physiques, les consultations à répétition, tout symptôme psychique, les douleurs chroniques, ainsi que les confidences, souvent exprimées par des euphémismes. Signaler toute suspicion de violences sur mineur est obligatoire : au procureur de la République en cas d’urgence, à la cellule de recueil des informations préoccupantes du département hors urgence. Dans tous les cas, le certificat médical descriptif des lésions et/ou symptômes physiques et psychiques observés est obligatoire. Le patient victime doit être orienté : en cas de danger vers les soins médicaux urgents et une mise en sécurité ; hors urgence selon les besoins prioritaires qu’il exprime (sanitaires, sociaux, juridiques).