La prescription d’activité physique, reconnue pour la prise en charge des maladies chroniques aussi bien à des fins thérapeutiques que préventives, n’est pas encore entrée dans la pratique quotidienne des médecins. Des outils d’aide à la prescription peuvent faciliter sa mise en œuvre.
Le bénéfice de l’activité physique sur la santé n’est plus à démontrer. Pourtant, dans nos sociétés, les niveaux de sédentarité et d’inactivité ne cessent d’augmenter. La sédentarité est le quatrième facteur de risque de mortalité à l’échelle mondiale (6 % des décès), juste après l’hypertension artérielle, le tabagisme et le taux de glucose dans le sang.1 En France, seulement 19 % des garçons et 26 % des filles de 6 à 17 ans passent moins de deux heures par jour devant un écran, suivant ainsi les recommandations nationales. S’agissant des adultes, 80 % passent au moins trois heures par jour devant un écran hors activité professionnelle.2 Plus précisément, les adultes passent en moyenne douze heures par jour assis les jours travaillés, et neuf heures par jour assis les jours non travaillés.*,3 Outre la sédentarité, l’inactivité physique constitue un facteur de risque additionnel. Concernant les enfants, 37 % des 6 à 10 ans et 73 % des 11 à 17 ans n’atteignent pas les recommandations de soixante minutes d’activité physique par jour. Par ailleurs, 47 % des femmes et 29 % des hommes sont physiquement inactifs.2

Activité physique, une thérapeutique essentielle

Face à ces facteurs de risque, l’activité physique (encadré 1) est une composante essentielle de la prévention primaire pour lutter contre l’inactivité et la sédentarité et prévenir la survenue de pathologies.5,6 Mais l’activité physique a aussi un intérêt majeur en thérapeutique pour la prise en charge des maladies chroniques. En France, une personne sur quatre souffre d’une maladie chronique et, à partir de 65 ans, ce sont trois sur quatre. Or la maladie chronique favorise un processus psychophysiologique d’inactivité physique, avec déconditionnement physique, sédentarisation, perte de confiance en ces capacités physiques et trou-bles dépressifs mineurs.7 Pratiquée dans des conditions adaptées, une activité physique régulière participe au traitement de ces maladies, permet de diminuer de façon considérable les complications et les récidives et contribue au maintien de la qualité de vie et de l’autonomie.7 Quelques chiffres apportent une mesure concrète de l’impact de cette composante thérapeutique sur la santé. L’activité physique réduit la mortalité globale de 50 % dans les cancers du sein, de la prostate et du côlon quel que soit le stade d’évolution auquel le cancer a été diagnostiqué. Après un premier accident cardiovasculaire, l’activité physique induit une baisse de 30 % de la mortalité cardiovasculaire, de 26 % de la mortalité globale et de 31 % de réhospitalisation.5 Autre exemple, l’activité physique est le seul traitement ayant montré une efficacité pour soulager la douleur et la fatigue lors des chimiothérapies. Bref, l’activité physique régulière constitue une des principales réponses thérapeutiques pour la prise en charge des maladies chroniques.

Cadre de la prescription d’activité physique adaptée

Cet article ne traite pas de la rééducation/réadaptation – qui doit faire l’objet d’une prescription spécifique et d’une prise en charge par des kinésithérapeutes – ni des activités sportives pratiquées à des intensités élevées en loisir ou en compétition. Même des personnes atteintes de pathologies chroniques peuvent pratiquer du sport à une intensité élevée. Une personne avec un diabète bien équilibré et une bonne condition physique peut très bien faire de la compétition. Dans ce cas de figure, l’encadrement médical consiste avant tout à éliminer d’éventuelles contre-indications, et le médecin doit donc rédiger un certificat d’absence de contre-­indication. La prescription d’activité physique en elle-même a, dans ce cas, une place limitée puisque la personne concernée et son éducateur sportif décideront du programme physique à mettre en place.
Sont présentées ici les préconisations concernant la prescription d’activité physique à des fins de santé chez des adultes, des personnes âgées et des personnes handicapées atteints de maladies chroniques ou présentant des facteurs de risque (sédentarité, perte d’autonomie, déconditionnement physique, etc.) et ayant une condition physique ne leur permettant pas de suivre les offres d’activité physique de type loisir. Cette prescription s’adresse donc à des personnes pour lesquelles on ne cherche pas des intensités élevées. L’objectif est bien la régularité de la pratique d’activité physique qui est le seul critère à prendre en compte pour obtenir un effet sur la santé.
Cette activité physique doit être adaptée aux goûts et aux besoins des patients, et respecter les règles de base : hydratation, échauffement avant la séance et étirements à la fin de la séance.

Obstacles à la prescription

L’activité physique est donc une composante essentielle de la prévention et du traitement des maladies chroniques. Toutefois, relève-t-elle d’une prescription médicale ? Plusieurs études tendent à montrer qu’une prescription médicale d’activité physique et l’accompagnement qu’elle suppose est un facteur de motivation et d’adhésion, notamment chez les patients les plus fragiles.5,8,9 Une ordonnance écrite aurait en moyenne deux fois plus de chance d’être convertie en actes qu’un conseil oral. La prescription d’activité physique a donc toute sa place dans la pratique quotidienne des médecins. Pourtant, aujourd’hui en France, les médecins traitants restent peu impliqués dans cette prescription. Une étude menée en 2021 auprès de médecins généralistes a mis au jour plusieurs freins à leur engagement.10

Manque de visibilité de l’offre

Lorsqu’un médecin prescrit un traitement médicamenteux, le parcours du patient est tout tracé. Le pharmacien assure la délivrance du traitement et participe à la sécurisation de la prise médicamenteuse.
Qu’en est-il de la prescription d’activité physique ? À qui adresser les patients ? Aujourd’hui, comme pour la prescription médicamenteuse, le parcours du patient est également tout tracé. Il existe un interlocuteur institutionnel présent dans tous les territoires : les Maisons sport-santé (https://www.sports.gouv.fr/decouvrez-les-maisons-sport-sante-les-plus-proches-de-chez-vous-389). Ces structures ont pour mission de recevoir les patients ayant une prescription médicale d’activité physique. Elles assurent leur prise en charge et leur accompagnement au sein de programmes d’activité physique adaptée personnalisée répondant à leurs besoins particuliers et proposant une pratique pérenne et sécurisée. Les équipes des Maisons sport-santé participent également à l’évaluation régulière de la condition physique et de la motivation du patient et en informent son médecin traitant.

Coût raisonnable mais sans remboursement par la Sécurité sociale

La prescription d’activité physique sur ordonnance n’est pas remboursée par l’Assurance maladie. Mais en pratique, le coût est rarement une limite pour le patient.
D’une part, les programmes d’activité physique adaptée encadrés par les Maisons sport-santé sont accessibles à des coûts très raisonnables voire, et pour certains, sont entièrement gratuits. D’autre part, la majorité des mutuelles prennent en charge l’activité physique sur ordonnance pour leurs adhérents. Les forfaits annuels sont variables. Mais, dans la grande majorité des cas, ils couvrent les frais d’inscription à des programmes d’activité physique.

Motivation du patient à renforcer

Aujourd’hui, l’adhésion des patients aux prescriptions médicamenteuses ne pose plus vraiment question, du moins dans la majorité de cas. C’est le résultat d’un long processus d’acculturation. Comme dans tous les traitements au long cours, l’activité physique nécessite une adhésion durable du patient. Toutefois, l’importance de l’engagement dans une pratique régulière et pérenne ne constitue pas encore une évidence sociale. L’adhésion des patients demande donc un travail spécifique. Le médecin peut y contribuer, à hauteur du temps dont il dispose et de ses compétences dans l’entretien motivationnel. Toutefois, il n’est pas seul face à cet impératif d’éducation thérapeutique. Les équipes des Maisons sport-santé ont les compétences et les moyens pour assurer le suivi motivationnel des patients qui leur sont adressés. Bien sûr, malgré tous ces efforts, certains patients décrochent, mais, comme pour les traitements médicamenteux des maladies chroniques, il faut un temps d’acculturation pour que la pratique régulière d’activité physique devienne une évidence. Et ce processus passe par une généralisation de la prescription médicale d’activité physique.

Responsabilité professionnelle : plutôt en cas de non-prescription

Selon le rapport de l’Institut national de la santé et de la recherche médicale (Inserm) de 2019,5 « les bénéfices de la pratique d’une activité physique, adaptée si nécessaire, l’emportent sans conteste sur les risques encourus, quels que soient l’âge et l’état de santé des personnes ». Les risques d’accidents cardiovasculaires comme les risques traumatiques sont bien plus importants chez les personnes qui restent inactives. Le seul critère à prendre en compte pour maintenir la balance bénéfice-risque nettement favorable de l’activité physique en l’absence de bilan cardiovasculaire idoine est de respecter une intensité modérée lors de la pratique. Ce critère doit donc être explicitement mentionné sur la prescription.
À cette simple condition, en matière de responsabilité, les médecins prennent plus de risques à ne pas prescrire d’activité physique aux patients atteints de maladies chroniques qu’à en prescrire, puisque cela constitue une perte de chance. Et cette responsabilité est d’autant plus forte que cette prescription est inscrite dans le code de la santé publique.11,12

Recommandations complètes de la Haute Autorité de santé

La Haute Autorité de santé (HAS) a publié un guide pour la consultation et la prescription d’activité physique adaptée ainsi que des fiches par pathologies.6 Ce guide et ces fiches apportent des bases solides pour réaliser le bilan médical et établir une prescription adaptée à l’état de santé des patients. Comme pour la prescription de traitements médicamenteux, ces recommandations définissent des indications, des « posologies », des précautions et d’éventuelles contre-indications en fonction du profil des patients. Dans une première partie de cet article, et de façon à rendre ces recommandations plus accessibles, nous proposons une synthèse et des outils pour intégrer facilement la prescription d’activité physique dans l’exercice médical quotidien. Cette prescription simplifiée peut être utilisée avec tous les patients ayant des maladies chroniques (cardiovasculaires, respiratoires, diabète, maladies inflammatoires et auto-­immunes, dépression...), les patients atteints de cancers, les personnes en situation d’obésité et les personnes avec des facteurs de risque comme la sédentarité, la sarco­pénie, l’ostéoporose ou encore la perte d’autonomie.
Une prescription médicale simplifiée d’activité physique ne nécessite pas de bilan médical approfondi. Cinq étapes permettent d’assurer la sécurité de la prescription.

Étape 1 : éliminer une pathologie aiguë sévère non stabilisée

Certaines pathologies, cardiaques ou autres, nécessitent un avis spécialisé avant une prescription d’activité physique (encadré 2).6

Étape 2 : respecter une activité physique en intensité modérée

En dehors des exceptionnelles contre-indications listées dans l’encadré 2, la balance bénéfice-risque de l’activité physique est toujours favorable tant que cette activité physique se fait en intensité modérée. Ce message doit être bien clair pour le patient. L’activité physique est encore trop souvent perçue comme nécessitant un effort intense, un dépassement de soi. Les patients doivent comprendre qu’ils n’ont pas besoin d’aller vers des niveaux d’effort élevés pour que l’activité physique ait un effet sur leur santé. La condition essentielle est la régularité de la pratique et non son intensité.
Plus que la fréquence cardiaque, qui n’est pas une mesure évidente pour tous les patients, l’échelle de Borg est l’outil le plus simple pour évaluer et suivre ce niveau d’effort par le patient lui-même. Il est donc nécessaire de joindre à la prescription une ordonnance indiquant le niveau d’effort à respecter. Pour la majorité des patients, ce niveau est compris entre 1 et 5 sur l’échelle de Borg.
Une ordonnance comprenant l’échelle de Borg et les recommandations de bonne pratique permet d’assurer une bonne compréhension du patient. C’est un peu l’équivalent de la notice pour un médicament. Elle participe à l’éducation thérapeutique du patient et contribue à sécuriser la pratique (fig. 1).

Étape 3 : respecter le principe de la non-douleur

Des exercices de renforcements trop intenses et trop répétés pourraient aggraver des lésions de l’appareil locomoteur comme les tendinopathies, l’arthrose ou les atteintes inflammatoires.
Pour autant, ces pathologies ne contre-indiquent pas la mobilisation. Au contraire, pour rester fonctionnelle, une articulation doit conserver ses amplitudes et sa souplesse, sa musculature et sa proprioception. Il est donc nécessaire de mobiliser les articulations qui souffrent.
Pour éviter les blessures et les aggravations, la règle est simple : les exercices proposés ne doivent pas déclencher ou exacerber la douleur. Ce critère doit donc être mentionné dans la prescription. Selon la gravité de l’atteinte peuvent être associées une éducation thérapeutique du patient et une prescription de kinésithérapie pour un travail plus spécifique (massage antalgique, physiothérapie, travail des amplitudes en passif, etc.).

Étape 4 : rédiger la prescription d’activité physique

Tout d’abord, la prescription doit inclure le certificat de non-contre-­indication à la pratique d’activité physique.
Ensuite, elle doit indiquer le phénotype fonctionnel du patient, établi par le médecin à partir des tableaux présentés dans l’instruction interministérielle de 2017.**13 L’indication du phénotype fonctionnel sur l’ordonnance permet de s’assurer que le patient est orienté vers le professionnel qualifié (kinésithérapeute, ergothérapeute, psychomotricien, enseignant APA, éducateur sportif) par les responsables des Maisons sport-santé (tableau 1).

Étape 5 : préciser les indications

En premier lieu, la prescription doit préciser les indications générales en matière de fréquence, d’intensité, de type et de temps. Comme dans les traitements médicamenteux pour lesquels une posologie est prédéfinie, ces indications suivent des recommandations internationales (encadré 3).1
Ensuite, la prescription apporte quelques indications spécifiques pour prendre en compte les situations particulières des patients (encadré 4).
Un modèle de prescription qui synthétise l’ensemble de ces indications, et vient s’ajouter à l’ordonnance avec l’échelle de Borg, et le cas échéant à l’ordonnance de kinésithérapie, est présenté en figure 2.

Aller plus loin : bilan médical et prescription plus détaillée

La prescription simplifiée d’activité physique est suffisante pour intégrer de façon systématique cette thérapeutique dans la prise en charge des patients souffrant de maladies chroniques. Les cinq étapes présentées permettent d’éliminer les rares contre-indications temporaires nécessitant un bilan médical et/ou un avis spécialisé et de préciser les indications générales pour adapter et sécuriser la pratique d’activité physique. Elle constitue donc une première approche incontournable.
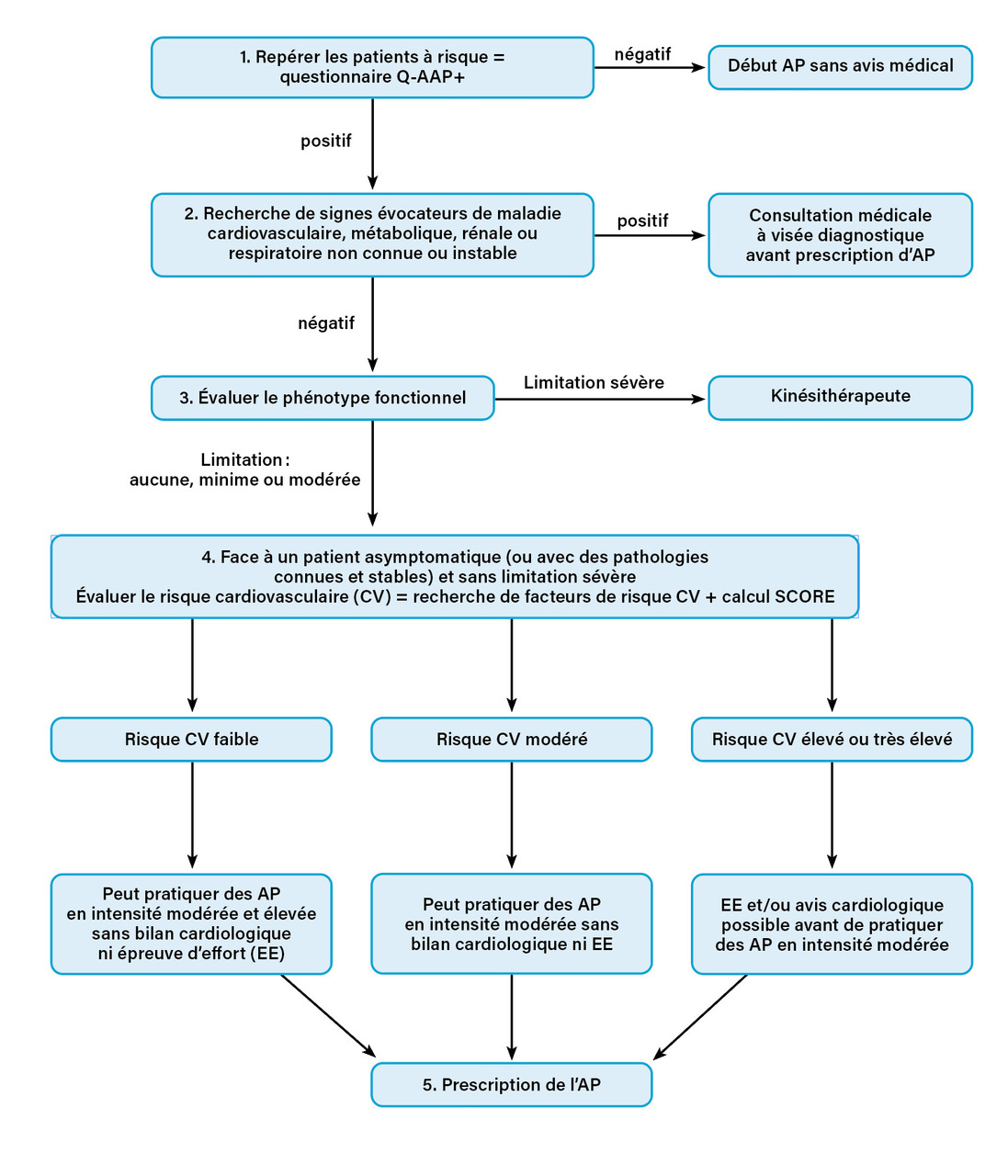
Toutefois, il est possible d’aller plus loin. À partir des recommandations de la HAS,6,14 de la synthèse des connaissances établies15 et de l’expérience acquise par l’encadrement d’un dispositif d’activité physique adaptée pendant plus de huit ans, nous proposons de compléter les outils présentés ci-dessus par une approche synthétique pour un bilan médical systématique (fig. 3) et une prescription médicale plus détaillée.

Étape 1 : repérer les personnes à risque

Tous les patients qui en font la demande ou pour lesquels le médecin le juge utile peuvent bénéficier d’une consultation médicale pour débuter ou reprendre une activité physique. Malgré tout, dans certaines situations, un avis médical s’impose de façon plus impérieuse. La HAS propose d’utiliser le questionnaire sur l’aptitude à l’activité physique (Q-AAP+) pour repérer les patients à risque d’événements cardiovasculaires graves ou de lésions musculosquelettiques (Guide de la HAS, Consultation et prescription médicale d’activité physique à des fins de santé chez l’adulte, 13 juillet 2022, p. 18).6
Le patient peut répondre seul à ce questionnaire ou avec l’aide de son médecin. Mais, pour les patients connus, le médecin peut rapidement répondre aux sept questions et conclure à la nécessité ou non d’un bilan médical avant la prescription d’activité physique.

Étape 2 : rechercher les maladies chroniques pouvant augmenter le risque cardiovasculaire et éliminer les contre-indications

À cette étape, l’objectif est de rechercher une éventuelle pathologie à risque cardiovasculaire non connue chez son patient.
Les pathologies augmentant le risque cardiovasculaire sont listées dans le guide de la HAS, Consultation et prescription médicale d’activité physique à des fins de santé chez l’adulte, 13 juillet 2022, p. 30-31.6
Aucune de ces pathologies ne constitue une contre-indication absolue à l’activité physique. Au contraire, l’activité physique participe au traitement de ces maladies et à la pré­vention de leurs complications. Toutefois, avant de débuter une activité physique, ces pathologies doivent être identifiées et stabilisées.
Comme indiqué dans la première partie, lors de cette étape, on recherche également une contre-­indication, le plus souvent temporaire, qui peut nécessiter un avis spécialisé (encadré 2).

Étape 3 : déterminer le « phénotype fonctionnel » et choisir les intervenants

Le cadre réglementaire impose au médecin de définir le phénotype fonctionnel de son patient dans la prescription d’activité physique. Ce phénotype est évalué en prenant en compte les limitations locomotrices, cérébrales et sensorielles du patient. Le phénotype fonctionnel correspond au niveau de limitations le plus important. Par exemple, si le patient n’a aucune limitation locomotrice et cérébrale mais présente une limitation sensorielle sévère, le niveau global des limitations fonctionnelles est sévère (tableau 1).
En fonction des limitations fonctionnelles, l’encadrement de l’activité physique est assuré par des professionnels qualifiés, des kinésithérapeutes aux éducateurs sportifs en passant par les enseignants en activité physique adaptée. L’orientation vers un professionnel qualifié est effectuée par l’équipe de la Maison sport-santé qui reçoit le patient, en dehors des orientations vers les kinésithérapeutes, qui nécessitent une ordonnance du médecin (instruction ministérielle n° DGS/EA3/DGESIP/DS/SG/2017/81 du 3 mars 2017, annexe 3, https://vu.fr/DYhFS).

Étape 4 : évaluer le risque cardiovasculaire et l’indication d’une épreuve d’effort

Le niveau de risque cardiovasculaire est la probabilité de survenue chez une personne d’un événement cardiovasculaire majeur (infarctus, mort subite) sur une période donnée. La classification du risque cardiovasculaire permet de répartir les patients selon quatre niveaux de risque : faible, modéré, élevé et très élevé.
Pour évaluer le risque cardiovasculaire chez son patient, le médecin doit prendre en compte (tableau 2) :
– l’indice SCORE (guide HAS, Consultation et prescription médicale d’activité physique à des fins de santé chez l’adulte, 13 juillet 2022, p. 30) ;6
– les facteurs de risque hors SCORE pouvant influencer le SCORE ;
– les pathologies chroniques connues pour être à risque cardiovasculaire élevé ou très élevé ;
– un âge de plus de 65 ans.
En fonction du niveau de risque cardiovasculaire du patient et du niveau d’intensité envisagé pour la pratique d’activité physique, une épreuve d’effort peut être indiquée (tableau 3), de même qu’un avis cardiologique, un avis pneumologique (avec des épreuves fonctionnelles respiratoires ou un test de marche de 6 minutes pour une recherche de désaturation à l’effort notamment), un avis ophtalmologique (pour la recherche d’une rétinopathie ou d’un glaucome), un bilan biologique (hémogramme, glycémie, bilan lipidique, créatininémie).

Étape 5 : Prescrire l’activité physique

À l’issue du bilan médical, la prescription d’activité physique suit le modèle proposé (fig. 2) avec les éléments réglementaires et les indications générales :
– le certificat de non-contre-indication à la pratique d’activité physique ;
– le phénotype fonctionnel du patient ;
– les indications générales : fréquence, intensité, type et temps.
La prescription d’activité physique peut également proposer des indications spécifiques précisant le programme physique et les précautions en fonction des pathologies du patient.

Prescription détaillée selon les indications spécifiques

Selon le profil du patient et son traitement, des précautions particulières doivent être prises.
 

En fonction des traitements médicamenteux

Certains traitements médicamenteux peuvent exposer à un risque particulier lors de l’activité physi­que. Il s’agit en quelque sorte d’associations thérapeutiques à prendre en compte pour limiter les risques d’événements indésirables (tableau 4).
 

En fonction des pathologies chroniques

Comme expliqué plus haut, les in­dications générales en matière de fréquence, d’intensité, de type et de temps conviennent à tous les patients quelles que soient leurs pathologies tant que les recomman­dations concernant l’intensité de l’activité physique et la notion de seuil de la douleur sont respectées.
Pour toutes les pathologies, la prescription doit donc inclure les indications générales :
– fréquence : 150 à 300 minutes par semaine ;
– intensité au maximum modérée (Borg 4 à 5) ;
– travail du renforcement, de la coordination, de l’équilibre et de la souplesse ;
– respect de la règle de la non-­douleur.
Ces indications générales peuvent être complétées par des indications spécifiques prenant en compte les pathologies dont souffre le patient. Elles sont détaillées dans le tableau 5.
Dans certaines pathologies et certains états de santé, la notion de temps maximal symptomatique (TMS) doit être prise en compte et expliquée au patient.16 Il s’agit du temps au bout duquel une activité fait apparaître ou exacerbe des douleurs. Pour calibrer la durée des séances d’activité physique au début de la pratique (voire tout au long de la pratique pour certains patients), le patient doit rester entre 50 et 70 % de son TMS. Il doit donc fractionner les séquences d’activité avec des phases de repos, d’étirements et de détente. Cette notion est importante dans la sclérose en plaques, la fibromyalgie, l’encéphalomyélite myalgique, le Covid long, mais également chez les personnes avec des conditions physiques fragiles liées à l’âge, à un cancer, à une insuffisance cardiaque ou respiratoire.

L’activité physique apporte de nombreux bénéfices au patient

La prescription médicale d’activité physique a plusieurs objectifs essentiels.6 Elle oriente le patient vers un type d’offre – activité physique adaptée, sport-santé, bien-être, sport loisir, etc. – et vers des professionnels qualifiés.5 De plus, elle définit un cadre sécurisé et adapté en précisant les indications générales – intensité, fréquence, type, durée – ainsi que les indications spécifiques et les précautions. Elle participe aussi à l’éducation thérapeutique du patient en l’informant sur les conseils pour une bonne pratique (les dix règles d’or, le respect du niveau d’intensité et du seuil de la douleur, les phases d’échauffement et de récupération, les précautions en fonction de chaque pathologie) et en l’accompagnant vers un mode de vie plus actif.6 Enfin, la prescription médicale est un facteur important de motivation et d’adhésion du patient à l’activité physique. Elle contribue ainsi à la régularité et à la pérennité de la pratique qui sont des éléments clés pour un effet sur la santé. La prescription médicale d’activité physique doit donc devenir un élément central de l’arsenal thérapeutique des médecins pour répondre au défi des maladies chroniques et du maintien de l’autonomie. 
* Des études ont permis de préciser un seuil de temps de sédentarité associé à une augmentation des risques pour la santé. La mortalité augmente graduellement à partir de neuf heures de sédentarité par jour, avec un risque de mortalité globale accru de 48 % pour dix heures par jour.4** Dans ce texte les prescriptions d'activité physique (AP) étaient réservées aux patients en affection de longue durée (ALD), mais en 2022, la loi a élargi le cadre de la prescription d’AP. Celle-ci concerne désormais tous les patients souffrant de maladies chroniques (en ALD ou non) et les patients avec des facteurs de risque. La prescription est également réalisable par tous les médecins y compris les médecins spécialistes et par les kinésithérapeutes en renouvellement.
Encadre

1. Définition de l’activité physique

L’activité physique est définie comme tout mouvement corporel produit par les muscles squelettiques, qui entraîne une dépense énergétique supérieure à celle du métabolisme de repos. L’activité physique comprend les activités réalisées dans les contextes domestiques, professionnels, de déplacements et de loisirs (dont le sport).

La prescription médicale d’activité physique adaptée doit permettre aux patients d’adopter un mode de vie physiquement actif sur une base régulière.

Dans le sport, les pratiquants suivent des règles. L’objectif est la performance. Dans l’activité physique adaptée, ce sont les règles du patient qui guident la pratique. Il n’est plus question ni de performance ni de progression. L’activité physique doit donc être adaptée au goût, à la condition physique et à l’état de santé de chaque patient.

Encadre

2. Avis spécialisé en cas de pathologie aiguë sévère non stabilisée

Ces pathologies nécessitent un avis spécialisé avant la prescription d’activité physique même en intensité modérée :

- angor instable

- insuffisance cardiaque décompensée

- troubles rythmiques ventriculaires complexes

- hypertension artérielle sévère non contrôlée

- hypertension artérielle pulmonaire (> 60 mmHg)

- présence de thrombus intracavitaire volumineux ou pédiculé

- myocardite ou épanchement péricardique aigu

- myocardiopathie obstructive sévère

- rétrécissement aortique serré et/ou symptomatique

- thrombophlébite récente avec ou sans embolie pulmonaire

- diabète avec mal perforant plantaire pour les activités physiques sollicitant les membres inférieurs

- pathologies respiratoires aiguës non contrôlées

- diabète non contrôlé avec acétonurie/acétonémie

- dénutrition importante

- fatigue extrême ou incapacité physique manifeste

- anémie marquée (hémoglobine < 8 g/L)

- escarre et plaie évolutive selon la gravité et la localisation

Source : HAS. Consultation et prescription médicale d’activité physique à des fins de santé chez l’adulte, 13 juillet 2022, p. 27-28.
Encadre

3. Prescrire selon la méthode FITT

La prescription comprend quatre éléments : la fréquence, l’intensité, le type et le temps (FITT).

La fréquence

Les recommandations sont de 150 à 300 minutes d’activité physique d’intensité modérée par semaine.

Ces 150 à 300 minutes doivent être réparties sur la semaine, avec des séances de 20 à 60 minutes 3 à 7 fois par semaine.

L’intensité

Une activité physique en endurance aérobie (intensité modérée) est la recommandation générale.

Pour le patient, cela correspond à une activité physique qui entraîne un essoufflement modéré. Sur l’échelle de Borg notée de 1 à 10, le patient doit rester entre 1 et 5.

Cas particuliers :

  • les patients devant respecter le temps maximal symptomatique visent des intensités de 1 à 3-4 sur l’échelle de Borg ;
  • les patients traités pour un cancer doivent atteindre des intensités modérées de 4 à 6 sur l’échelle de Borg (en dehors de contre-indications cardiovasculaires

Le type

Pour tous les patients, il est nécessaire de prescrire de l’endurance, du renforcement, des exercices de souplesse, d’équilibre et de coordination.

En fonction de l’état de santé, certaines composantes seront plus importantes, comme le renforcement dans la sarcopénie, les pathologies cardiovasculaires ou encore les bronchopneumopathies chroniques obstructives (BPCO), l’équilibre pour lutter contre les chutes chez les personnes âgées, la coordination dans les pathologies neurodégénératives, etc.

Le temps

L’activité physique doit être pratiquée tout au long de la vie. Dans le cadre de la prescription pour l’entrée dans un programme d’activité physique adaptée, la prescription peut couvrir une année. Elle sera renouvelée de façon annuelle.

Encadre

4. Quelles sont les précautions et préconisations liées à l’activité physique d’intensité modérée ?

  • Pas d’intensité élevée pour les patients présentant des pathologies cardiaques, rénales ou ophtalmiques (glaucomes et rétinopathie) sans avis spécialisés. Le critère de sécurité est le niveau d’essoufflement évalué avec l’échelle de Borg. Le patient doit rester dans des essoufflements modérés.
  • Pour les BPCO avec désaturation, le suivi de la saturation en oxygène est recommandé. L’activité physique peut être maintenue tant que la saturation est supérieure ou égale à 90 %.
  • Les patients atteints de diabète doivent pouvoir prévenir une hypoglycémie.
  • Pour les atteintes de l’appareil locomoteur, la mobilisation douce et régulière des articulations pathologiques est essentielle pour conserver la fonctionnalité de l’articulation. Le critère de sécurité est le seuil de la douleur. Les exercices proposés ne doivent pas déclencher ou majorer les douleurs.
  • Sécuriser les déplacements à risque pour les patients présentant une ostéoporose sévère et/ou des troubles de l’équilibre. Proposer des exercices pour renforcer l’équilibre et prévenir les chutes.
  • Pour les pathologies avec des douleurs chroniques et/ou une fatigue chronique (SEP, encéphalomyélite myalgique, fibromyalgie, Covid long), suivre le principe du temps maximal symptomatique (TMS). Le TMS est le temps au bout duquel une activité exacerbe les douleurs du patient. Le patient doit rester à 70 % de son TMS. Il doit fractionner les séquences d’activités avec des phases de repos, d’étirements et de détente.
  • Insister sur le renforcement musculaire dans les pathologies cardiovasculaires, les BPCO, la sarcopénie.
  • Privilégier les exercices en charge pour l’ostéoporose.
  • Favoriser l’épargne articulaire des membres inférieurs dans l’obésité et les atteintes articulaires sévères des hanches et des genoux.
Références
1. OMS. Recommandations mondiales sur l’activité physique pour la santé, 2010.
2. Santé publique France. Équipe de surveillance et d’épidémiologie nutritionnelle (Esen). Étude de santé sur l’environnement, la biosurveillance, l’activité physique et la nutrition (Esteban), 2014-2016, volet Nutrition, chapitre Corpulence, 2e édition, p. 1-58, 2020. www.santepubliquefrance.fr
3. Saidj M, Menai M, Charreire H, Weber C, Enaux C, Aadahl, et al. Descriptive study of sedentary behaviours in 35444 French working adults: Cross-sectional findings from the ACTI-Cités study. BMC Public Health 2015;15:379.
4. Ekelund U, Tarp J, Steene-Johannessen J, Hansen BH, Jefferis B, Fagerland MW, et al. Dose-response associations between accelerometry measured physical activity and sedentarity time and all cause mortality: Systematic review and harmonized meta-analysis. BMJ 2019;366:14570.
5. Inserm, Activité physique, prévention et traitement des maladies, Montrouge : EDP Sciences, coll. Expertise collective, 2019.
6. Haute Autorité de santé. Guide « Consultation et prescription médicale d’activité physique à des fins de santé chez l’adulte », 13 juillet 2022.
7. Carré F, Grémy I. Activité physique et maladies chroniques : de quoi parle-t-on ? ADPS, 2021;144:13-15.
8. Abramson S, Stein J, Schaufele M, Frates E, Rogan S. Personnal exercise habits and counseling practices of primary care physicians: A national survey. Clin J Sport Med 2000;10(1):40-8.
9. Richards J, Hillsdon M, Thorogood M, Foster C. Face-to-face interventions for promoting physical activity. Cochrane Database Syst Rev 2013;(9):CD010392.
10. Ancellin R, Communal D. Prescription d’activité physique par les médecins : freins et leviers. La santé en action, 2022;462:19-21.
11. Décret n° 2016-1990 du 30 décembre 2016 relatif aux conditions de dispensation de l’activité physique adaptée prescrite par le médecin traitant à des patients atteints d’une affection de longue durée.
12. Loi n° 2022-296 du 2 mars 2022 visant à démocratiser le sport en France.
13. Instruction interministérielle n° DGS/EA3/DGESIP/DS/SG/2017/81 du 3 mars 2017 relative à la mise en œuvre des articles L. 1172-1 et D.1172-1 à D.1172-5 du code de la santé publique et portant guide sur les conditions de dispensation de l’activité physique adaptée prescrite par le médecin traitant à des patients atteints d’une affection de longue durée.
14. Haute Autorité de santé. Fiches et référentiels par pathologies et état de santé. 5 décembre 2022.
15. Depiesse F, Coste O. Prescription des activités physiques en prévention et en thérapeutique. Elsevier Masson, 2e édition, 2022.
16. Ranque-Garnier S, Ammar D. Activité physique personnalisée en cancérologie. Cancer(s) et psy(s) 2016;1(2):127-37.

Dans cet article

Ce contenu est exclusivement réservé aux abonnés

Résumé

Des outils simples et concrets facilitent sa mise en œuvre : fiche des contre-indications, ordonnance du niveau d’effort, tableau des phénotypes fonctionnels, fiche des indications générales et spécifiques, modèle de prescription d’activité physique. Ces outils d’aide à la prescription d’activité physique doivent permettre de l’intégrer dans le parcours de soins des patients de façon plus systématique et aussi précocement que possible. Suivant un arbre décisionnel, un bilan médical peut être réalisé pour prendre en compte les conditions particulières de chaque patient et proposer une prescription médicale plus détaillée.